Proszę o sprawdzenie schematu podłączenia mikrokontrolera atmega8-16pu z następującymi elementami:
sht11 - czujnik temperatury i wilgotności
lcd2x16
pozostałe elementy
Jest to mój pierwszy projekt, dlatego nie mam pewności czy wszystkie elementy zostały poprawnie podłaczone. Do mikrokontrolera chcę rónież podłączyć wentylator 12V sterowany programowo oraz za pomocą przycisku (przycisk opisany na schemacie). Proszę powiedzieć czy rozwiązanie oparte o klucz tranzystorowy podłączony do portu (zwierającym zasilanie 12v do wentylatora) jest sensownym rozwiązaniem. Zasilanie 12V chcę podać na przetwornik dc/dc 12v/5v gdzie 12v bedzie pobierane bezpośrednio na wentylator, natomiast 5v zasili mikroprocesor i pozostale elementy.
Mam jeszcze jedną wątpliwość dotyczącą projektu płytki. Mianowicie Eagle autorouter najprawdopodobniej nie pozwala mi na zaprojektowanie scieżek na 1 stronie płytki wydając komunikat "unreachable smd-pad in layer 1" (rozumiem ze ze względu na moje złe rozmieszczenie elementów). Z przyczyn technicznych nie mogę zrealizować płytki 2 stronnej. Jeżeli ktoś posiada jakie sugestie w tej sprawie byłbym również wdzięczny.
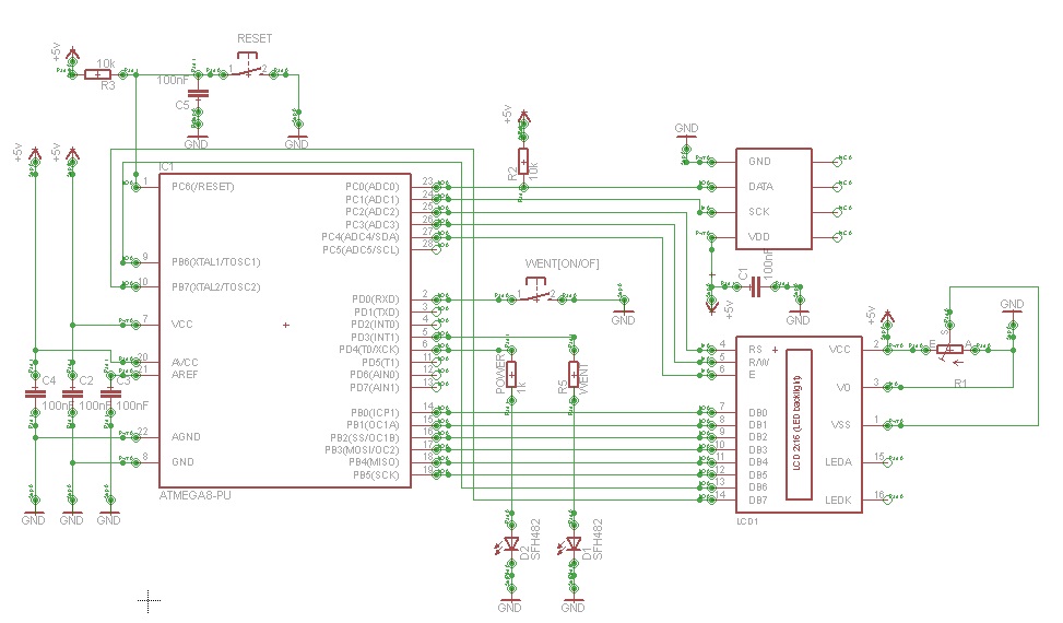
Poniżej dołanczam schemat oraz dokumentacje sht11 oraz lcd.

sht11 - czujnik temperatury i wilgotności
lcd2x16
pozostałe elementy
Jest to mój pierwszy projekt, dlatego nie mam pewności czy wszystkie elementy zostały poprawnie podłaczone. Do mikrokontrolera chcę rónież podłączyć wentylator 12V sterowany programowo oraz za pomocą przycisku (przycisk opisany na schemacie). Proszę powiedzieć czy rozwiązanie oparte o klucz tranzystorowy podłączony do portu (zwierającym zasilanie 12v do wentylatora) jest sensownym rozwiązaniem. Zasilanie 12V chcę podać na przetwornik dc/dc 12v/5v gdzie 12v bedzie pobierane bezpośrednio na wentylator, natomiast 5v zasili mikroprocesor i pozostale elementy.
Mam jeszcze jedną wątpliwość dotyczącą projektu płytki. Mianowicie Eagle autorouter najprawdopodobniej nie pozwala mi na zaprojektowanie scieżek na 1 stronie płytki wydając komunikat "unreachable smd-pad in layer 1" (rozumiem ze ze względu na moje złe rozmieszczenie elementów). Z przyczyn technicznych nie mogę zrealizować płytki 2 stronnej. Jeżeli ktoś posiada jakie sugestie w tej sprawie byłbym również wdzięczny.
Poniżej dołanczam schemat oraz dokumentacje sht11 oraz lcd.
