witam serdecznie.
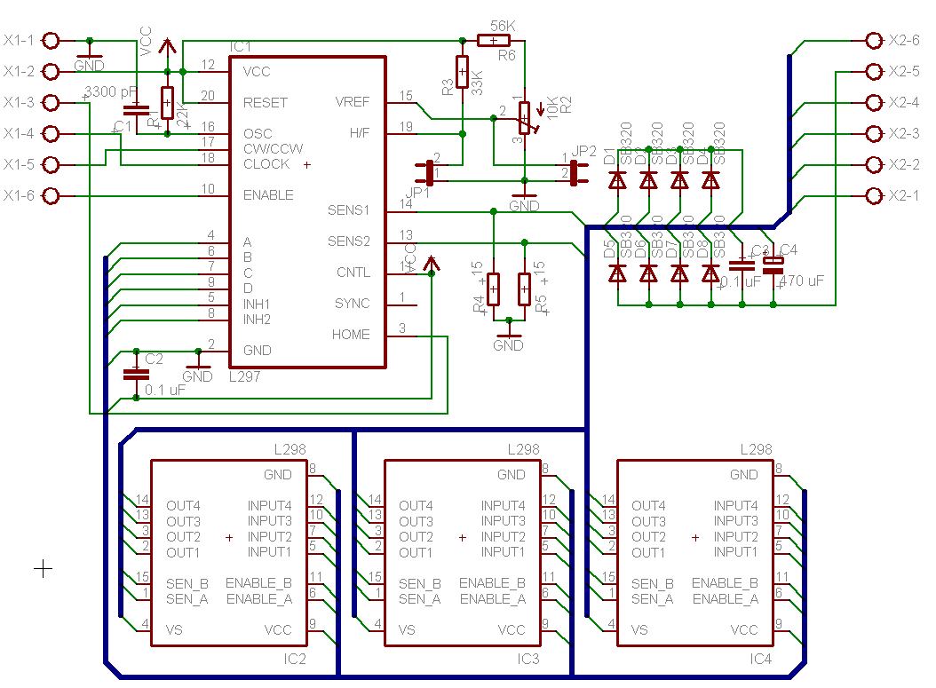
Mam problem ze sterowaniem bipolarnym silnikiem krokowym( 4 przewody)podlączonym do sterownika silników krokowych(schemat sterownika na zdjęciu). Sterowanie ma odbywac sie przy pomocy mikrokontrolera ATmega 8( fuse bity sa prawidłowo ustawione bo inne programy działaja).Sterownik silnika krokowego posiada nastepujące wejścia:Enable,Dir,Clk,NC,+,-.[u] Jakie sygnały mam dać na te wejscia by silnik zaczął sie kręcić?
ps.(ktos podpowiedział mi ze na wejscie Enable mam podać 1(właczenie) ,wejscie dir to zmiana obrotów 0- lewo,1-prawo,a na wejście CLK naprzemiennie 0 i 1(częstotliwosc podania wpłynie na predkość obracania silnika)
NApisałem program na mikrokontroler który na te wejscia podaje takie wartosci ale to nic nie daje .silnik krokowy nie startuje.
Prosze o jakas podpowiedz

Mam problem ze sterowaniem bipolarnym silnikiem krokowym( 4 przewody)podlączonym do sterownika silników krokowych(schemat sterownika na zdjęciu). Sterowanie ma odbywac sie przy pomocy mikrokontrolera ATmega 8( fuse bity sa prawidłowo ustawione bo inne programy działaja).Sterownik silnika krokowego posiada nastepujące wejścia:Enable,Dir,Clk,NC,+,-.[u] Jakie sygnały mam dać na te wejscia by silnik zaczął sie kręcić?
ps.(ktos podpowiedział mi ze na wejscie Enable mam podać 1(właczenie) ,wejscie dir to zmiana obrotów 0- lewo,1-prawo,a na wejście CLK naprzemiennie 0 i 1(częstotliwosc podania wpłynie na predkość obracania silnika)
NApisałem program na mikrokontroler który na te wejscia podaje takie wartosci ale to nic nie daje .silnik krokowy nie startuje.
Prosze o jakas podpowiedz
