logo elektroda
logo elektroda
X
logo elektroda
REKLAMA
REKLAMA
Adblock/uBlockOrigin/AdGuard mogą powodować znikanie niektórych postów z powodu nowej reguły.

Komputerek atmega 8 lcd 16*2 bascom, układ nie startuje

batkm 11 Gru 2009 13:32 2423 6
REKLAMA
  • #1 7374169
    batkm
    Poziom 11  
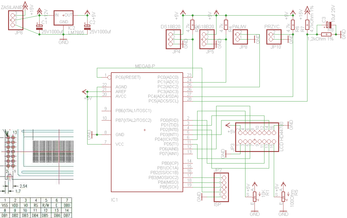
    Witam, zrobiłem taki układ jak na zdjęciu Komputerek atmega 8 lcd 16*2 bascom, układ nie startuje (znalazłem w sieci )
    po załączeniu na sucho, na lcd wyświetlają się w górnym rzędzie kwadraciki dodam, że układ połączeń na 100 % jest ok, a problem jest taki jak to uruchomić choćby tylko test wyświetlacza.
    Próbowałem różnych fragmentów kodów w bascomie kompilacja przechodzi do proca się wgrywa a w lcd kwadraciki.
    Może się ktoś znajdzie, kto pomoże zastartować ten układ?
  • REKLAMA
  • #2 7374546
    sp3ots
    Poziom 38  
    Witam !
    W Pana przypadku nie można pomóc, - bo brak programu, bez niego nie ma się do czego przyczepić.
    Pozdrawiam. Stefan
  • REKLAMA
  • #3 7374571
    batkm
    Poziom 11  
    sp3ots napisał:
    Witam !
    W Pana przypadku nie można pomóc, - bo brak programu, bez niego nie ma się do czego przyczepić.
    Pozdrawiam. Stefan


    problem w tym że w ogóle nie mam programu, znalazłem schemat, zrobiłem a programu brak ,
  • REKLAMA
  • #4 7374649
    pwlu10
    Poziom 12  
    Radzę poszukać gotowych kodów do obsługi LCD dla twojego wyświetlacza. Dobrze jest się również upewnić że LCD wogule działa.
  • #5 7375162
    sp3ots
    Poziom 38  
    Witam ponownie !
    Oto kod, jeśli nie pomyliłem wyprowadzeń LCD i ATmegi8 to powinien pojawić się napis na LCD

    $regfile = "m8def.dat"
    Config Lcdpin = Pin , Db7 = Pd.3 , Db6 = Pd.2 , Db5 = Pd.1 , Db4 = Pd.0 , E = Pd.6 , Rs = Pd.4
    Config Lcd = 16 * 1
    $crystal = 1000000
    Cls
    Do
    Locate 1 , 1
    Lcd " Test test "
    Loop
    End
    Uwaga na linię Config, ona jest długa łącznie z = Pd.6 , Rs = Pd.4
    Pozdrawiam. Stefan

    Dodano po 1 [minuty]:

    ok, ten config jest cały myślałem że się podzieli na dwie linie>
  • REKLAMA
  • #6 7375613
    Konto nie istnieje
    Poziom 1  
  • #7 7385923
    batkm
    Poziom 11  
    Niestety nie ruszyło, zbudowałem inny układ ,Lcd sterowany z innego portu i ruszył aktualnie testuję pomiar temp. na ds18b20 i działa.Wszystkim dziękuję za zainteresowanie.
REKLAMA