Matko - jak ty "przekombinowałeś" ten schemat - szok
po pierwsze (to na razie tak z ciekawości) po choineczkę ci ta zworka JP1 ?? (ale to mało istotne dokąd jest oczywiście rozwarta)
po drugie .... ty postawiłeś wszystko na głowie - nie dość że niezgodnie zrobiłeś ze standardem USB - bo ten procek przejściówki powinien być zasilany napięciem 3,3V żeby na 100% dobrze działał - a ty zasilasz go wprost +5V z USB
i masakra niestety - jeszcze na dodatek robisz konwersję za pomocą 74LS14 do standardu właśnie 3,3V
Coś ci się poplątało i jednak wcale nie robisz tych układów wg przepisu Osamy Tamura czy też na przykładzie tej mojej przejściówki do której podał ci link kolega.
Wprawdzie piszesz coś że próbowałeś dawać diodę LED w szereg z zasilaniem aby obniżyć napięcie ale ci to nie działało i nie dziwota. Jakbyś poczytał dokładnie na tym długim temacie o tej mojej przejściówce to byś się dowiedział, że zamiast tej diody LED warto dać po prostu ze 2 albo 3 zwykłe diody prostownicze, które mają za zadanie obniżenie napięcia z +5V do ok 3,3V aczkolwiek zwykle jest to po takich diodach troszkę więcej niż 3,3V
Wielu ludzi pisało w tym temacie mojej przejsciówki, że jeśli nie stosowali obniżenia napięcia zasilania przejściówki do ok 3,3V to niektórym potrafiła nawet w ogóle nie działać! Mi akurat przeważnie działała z napięciem 5V ale traktowałem to wszystko i tak jako tylko próby.
Mam nadzieję więc że widzisz ten kołowrotek który zrobiłeś - Przejściówka zasilana +5V i konwerter do 3,3V .
Toż jeśli potrzebujesz dopasować się do układu który też zasilany jest 3,3V to wystarczyło dać po prostu obniżenie napięcia tymi diodami prostowniczymi i wywalić wtedy ten bez sensu zastosowany TTL
Poza tym jeśli już nawet stosujesz (choć w odwrotnę stronę konwerter napięć) to po co dałeś rezystor na linii TxD procka - bez sensu niestety. On może pełnić jakąś skuteczną rolę tylko wtedy gdybyś miał zasilanie przejściówki 3,3V a układ docelowy byłby zasilany +5V i bez żadnego konwertera napięć.
Kolejna rzecz to na schemacie w ogóle nie masz zaznaczonego zasilania tego TTLa ????? Na płytce PCB wprawdzie widać jakiś niebieski PAD przy nodze nr 14 scalaka - ale co ? wisi on sobie w powietrzu ????
Kolejna rzecz to warto nieraz zastosować diody zenera o wartościach 3,6V zamiast 3,3V.
Poza tym - takie już wprawdzie drobiazgi niby ale:
beztroski brak rezystora na pinie RESET procka
beztroskie nie podłączenie zasilania do AVCC
w układzie Osamu Tamury - linia PD2 też jest podciągnięta rezystorem 1M do VCC układu - a u ciebie go nie ma.
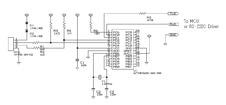
Zresztą zobacz sobie na oryginalny schemat (ja wg niego się kiedyś bawiłem) a porównaj to ze swoim ustrojstwem:
Reasumując - mega przemielony układ z super kombinacjami i milion powodów przek które może to wcale nie działać tak jak oryginał
A na pewno nie ma na to wpływu obudowa procka - ale to żadnego wpływu.
No ale jeśli dałeś wersję L i taktujesz ją kwarcem 12MHz to dodatkowo do tych wszystkich problemów dkładasz sobie jeszcze jeden i to poważny. To nie jest kwestia czy warto zmienić na ATmega8 bez L - tak trzeba zrobić bez 2 zdań.
Na koniec powiem tylko jedno - wziąłbyś sobie scalaczka FT232RL i miałbyś od razu pełną jeśli chodzi o linie RS232 i w 1000% niezawodną przejściówkę. A wystarczyłby na tym twoim PCB tylko sam scalak , dwa kondensatorki filtrujące oraz gniazdko USB i ŻĄDNYCH innych elementów. Uruchomienie? - nie trzeba uruchamiać - działa od razu po włączeniu zawsze i bez problemów

..... przemyśl to (cenowo też taniej wyjdzie niż całe to ustrojstwo)