Witam wszystkich
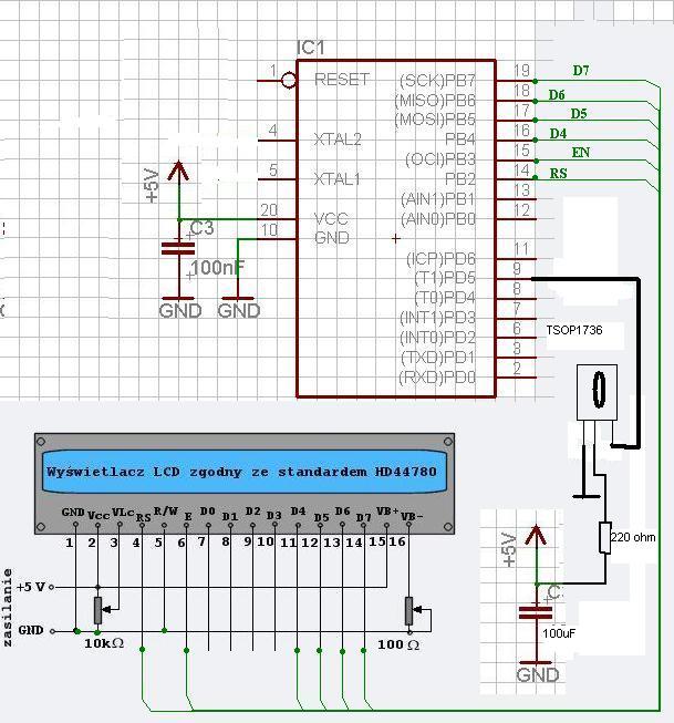
Jak w nazwie tematu wymyslilem takie urzadzenie "alarm" do komorki. Mialo by to dzialac na takiej zasadzie ze w drzwiach na futrynie zamontowal bym z jednej strony diode nadawcza ir a z drugiej stront odbiornik kompatybilny z attiny 2313 czyli TSOP1736. Trzeba by je tak umiescic tak zeby sie " widzialy" zadaniem tinnego bylo by porownywac czy sygnal wyslany przez diode nadawcza zostaje odebrany przez odbiornik TSOP i np jezeli nie odbiora wyslanego kodu to powiedzmy ze wlacza np buzzer , zarowke itp . Prosze o pomoc w napisaniu takiego programu z gory dziekuje
Pozdrawiam serdecznie Bartek
Jak w nazwie tematu wymyslilem takie urzadzenie "alarm" do komorki. Mialo by to dzialac na takiej zasadzie ze w drzwiach na futrynie zamontowal bym z jednej strony diode nadawcza ir a z drugiej stront odbiornik kompatybilny z attiny 2313 czyli TSOP1736. Trzeba by je tak umiescic tak zeby sie " widzialy" zadaniem tinnego bylo by porownywac czy sygnal wyslany przez diode nadawcza zostaje odebrany przez odbiornik TSOP i np jezeli nie odbiora wyslanego kodu to powiedzmy ze wlacza np buzzer , zarowke itp . Prosze o pomoc w napisaniu takiego programu z gory dziekuje
Pozdrawiam serdecznie Bartek
