Witam
Zawsze sobie tylko czytałem forum, ale teraz chciałbym się poradzić odnośnie paru kwestii.
Czy ktoś z Was używał modułu GSM MG3030?
Jeśli tak to prosiłbym o odpowiedz na następujące pytania:
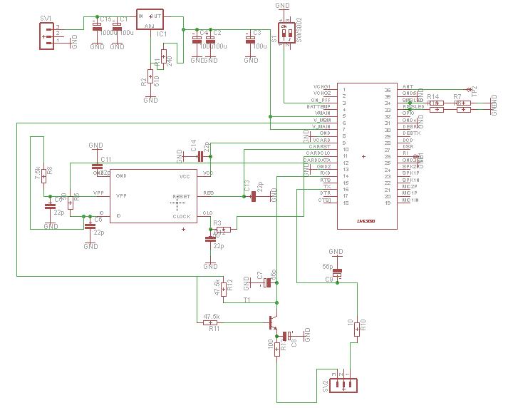
1. Czy schemat podłączenia karty sim do modemu jest poprawny (czy nie potrzeba na każdej linij kondensatora?) - gdzieś na Elektrodzie wyczytałem, iż jest w dokumentacji błąd polegający właśnie na tym podłączeniu. Co prawda tyczyło się to innego modemu (też ZTE, bardzo podobnego). Poza tym czy trzeba stosować ten układ UCLAMP0504A.TCT (jakieś zabezpieczenie?)
2. Mając taką antenę, podłączam ją do pinu 36 modułu oraz do masy, tak?
3. Wszystkie GND (oraz V_MAIN) należy podłączyć, tak?
4. Moduł odpalam podając na pin 3 GND na ok 2s, tak?
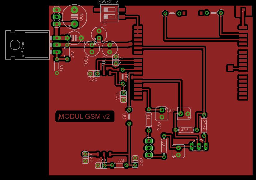
5. Czy posiada ktoś bibliotekę do Eagle'a tego modemu - stworzyłem swoją, ale martwię się że źle ją wykonałem, a nie chciałbym go uszkodzić.
Będę wdzięczny, jeśli uzyskam odpowiedź choć na niektóre z pytań.
Pozdrawiam
Zawsze sobie tylko czytałem forum, ale teraz chciałbym się poradzić odnośnie paru kwestii.
Czy ktoś z Was używał modułu GSM MG3030?
Jeśli tak to prosiłbym o odpowiedz na następujące pytania:
1. Czy schemat podłączenia karty sim do modemu jest poprawny (czy nie potrzeba na każdej linij kondensatora?) - gdzieś na Elektrodzie wyczytałem, iż jest w dokumentacji błąd polegający właśnie na tym podłączeniu. Co prawda tyczyło się to innego modemu (też ZTE, bardzo podobnego). Poza tym czy trzeba stosować ten układ UCLAMP0504A.TCT (jakieś zabezpieczenie?)
2. Mając taką antenę, podłączam ją do pinu 36 modułu oraz do masy, tak?
3. Wszystkie GND (oraz V_MAIN) należy podłączyć, tak?
4. Moduł odpalam podając na pin 3 GND na ok 2s, tak?
5. Czy posiada ktoś bibliotekę do Eagle'a tego modemu - stworzyłem swoją, ale martwię się że źle ją wykonałem, a nie chciałbym go uszkodzić.
Będę wdzięczny, jeśli uzyskam odpowiedź choć na niektóre z pytań.
Pozdrawiam

