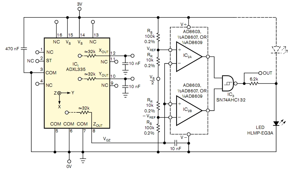
Miernik ten składa się z akcelerometru Analog Devices MEMS ADXL335. Akcelerometr ten posiada trzy analogowe wyjścia odpowiadające osiom X, Y i Z w ortogonalnym układzie współrzędnych. Jeśli bazę akcelerometru umieścimy równolegle do PCB, możemy mierzyć odchylenie od osi Z. Wtedy też korzystamy z wyjścia Zout. Napięcie z tej nóżki porównywane jest z napięciem referencyjnym, ustalonym przez dzielnik napięcia Rs/Rr. Jeśli napięcie z wyjścia Z akcelerometru jest mniejsze lub równe napięciu referencyjnemu, na wyjściu IC2a pojawi się stan wysoki (wyjście IC2b również będzie w stanie wysokim). To spowoduje pojawienie się poziomu napięcia odpowiadającego „0” logicznemu na wyjściu bramki NAND i dioda LED pozostanie wyłączona. W przypadku gdy akcelerometr odchyli się poza wyznaczony kąt, zmieni to stan komparatora i dioda LED zaświeci się. Progowy kąt wyznacza się z zależności cosα = Uref / Ug, gdzie Ug wynosi 300 mV. Gdy zastosujemy pojemność 10 nF, jak na schemacie, zakres dostępnych progowych kątów odchylenia wynosi od 21,23° do 86,10°. Zgodnie z własnościami funkcji cosinus, czułość detektora rośnie ze wzrostem kąta odchylenia.
Źródło: EDN 3 December 2009
Fajne? Ranking DIY

