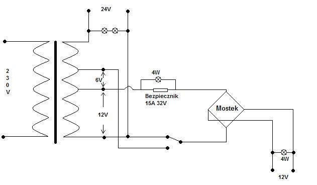
Witam, zbudowałem urządzenie które zajmuje się zasilaniem lamp warsztacie samochodowym na 24V. Wiadomo że światło jest bardzo potrzebne w różnych zakątkach samochodu a zarówka 220V po stłuczeniu w wilgotnym garażu jest raczej niebezpieczna (tak jak i jej przewód, i styki). Posiadałem transformator 24V i chciałem też zrobić ładowarke do akumulatorów z funkcją wspomagania rozruchu. Rozwinełem wiec pewną, wcześniej wyliczoną liczbe zwojów, zrobiłem odczep i uzyskałem napięcie po wyprostowaniu 12,9V. Po podłączeniu żarówki 55V napięcie spada do 11.7V a gdy podłącze akumulator ładuje sie prądem 5A (aku 55Ah) a napięcie na jego zaciskach wynosi 15,8V. W czym tkwi problem? Z kąd takie skoki napięć?
