witam zrobilem jusz 2 przetworniczki do zastosowan samochodowych na TL497AN (CIN) i musze powiedziec ze nie tego sie spodziewalem
bo fak faktem ze jest prosta i dziala od razu a regulacji podlrga tylko napiecie kture chcemy uzyskac ale jak dam zaruwke na wyjscie 12v i 21w to nawt jej nieprzepali (na 24V jest ustawiona choc prubowalem i na 30V)ale jeszcze napiecie n awyjsciu spadnie do poziomu zasialania a czasem jeszcze niezej>czy tak ma byc? przeciesz miala dawac 75w a zaruwka o mocy 21w ja zajezdrza.albo to jest wina tego ze dalem zarówke ,bo to przeciesz zwora ,moze na innym obciazeniu zachowa sie inaczej?
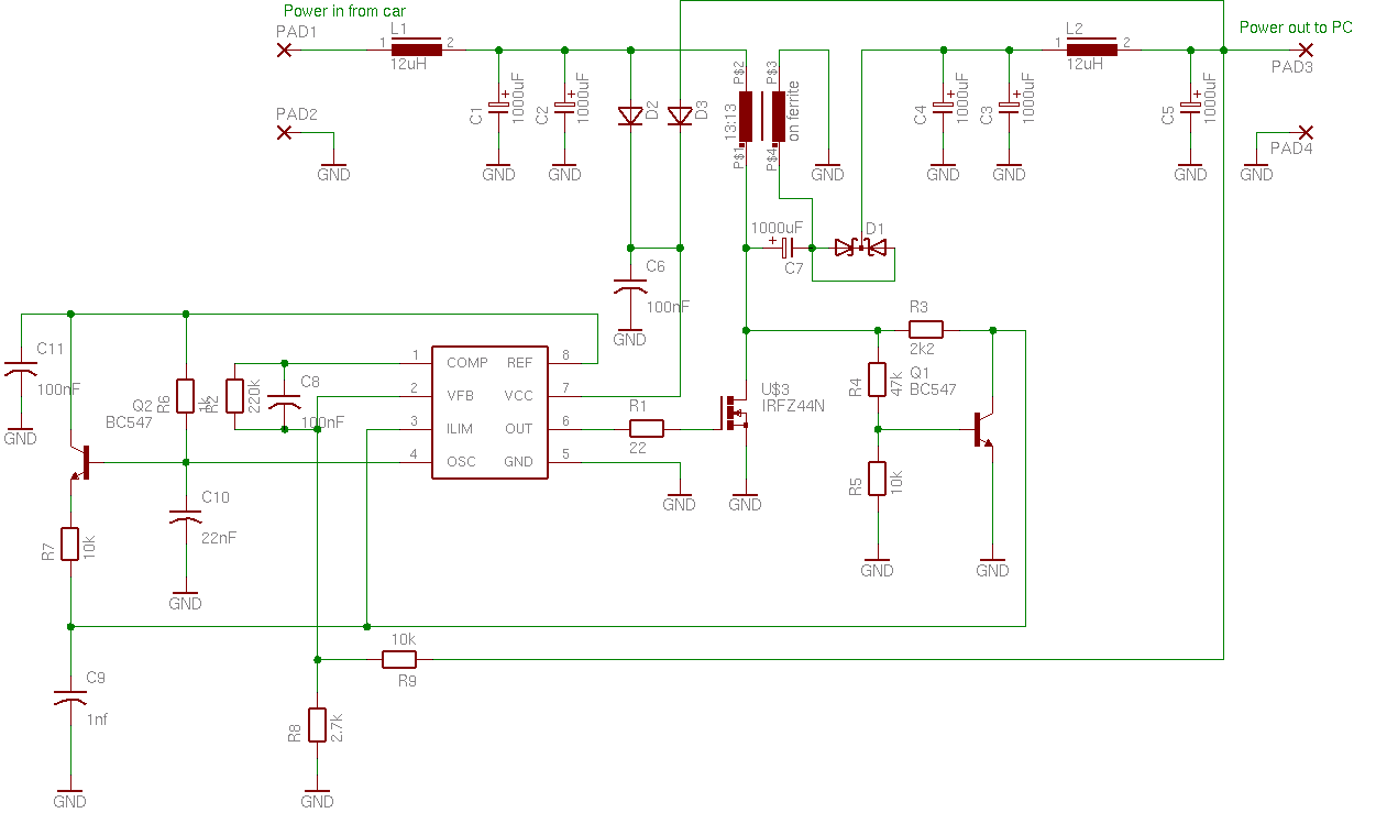
mam zmieniona diode od orginalnej bo mam sbl1040 ale to jest chyba to samo.wsadzalem tesz inne tranzystory nisz buz 10 tzn. 2SC4106 i MJE13007 i nawet bylo wyszsze napiecie po podlonczeniu zarowki ale jakos wolniej sie ladowalo do 24v. i jescze cos zauwarzylem jak jest wmontowany buz10 to slychac takie cykanie a na tych 2 tranzystorach prawie niec nie slychac tylko lekki szmeryk. niewiem czemu tak jest bo przeciesz te 2 tranzystory sa wolniejsze.prubowalem tesz z ruznymi cewkami i wydaje sie ze jest to bez znaczenia przy 34zwojach i przy50 i 87 to samo.nawinolem na pudelku po tabletkach mulsujacych PLUSZ!.znalazlem w sieci 2 chcematy aba zamieszczam i nawet sie troche ruznia ale mysle ze efekt bedzie taki sam tu i tu.
jak mialem wsadzony ten buz10 to podlonczylem wzmacniacz na opa549 sinle suply(czy jakos tak) i chodzil ale bylo slychac wlasnie te cykamie glupiego BUZA w glosnikach .niestety jak mialem te 2 inne to niemialem podlonczonego wzmaka ale mysle ze jak nieslyszalem tego czykania na "zewnacz" to do sieci tesz by niesmicily? i czy moge zamiast buz10 dac buz11A ?.
i czy oplaca sie robic te przetwornice wlasnie dla zasilania wzmacniaczy? bo chce zmostkowac 2 opa548 na zasilanie asymetryczne i podlonczyc pod jedna czy da rade wydolic te 30w prawdziwej mocy?
Regulamun p.8.2, p.10.9. p.15. Nie wstyd Koledze, po tylu latach obecności na forum, pisać na poziomie 10-latka? Proszę poprawić niechlujną pisownię w tym i następnych postach. [Pablo]
mam zmieniona diode od orginalnej bo mam sbl1040 ale to jest chyba to samo.wsadzalem tesz inne tranzystory nisz buz 10 tzn. 2SC4106 i MJE13007 i nawet bylo wyszsze napiecie po podlonczeniu zarowki ale jakos wolniej sie ladowalo do 24v. i jescze cos zauwarzylem jak jest wmontowany buz10 to slychac takie cykanie a na tych 2 tranzystorach prawie niec nie slychac tylko lekki szmeryk. niewiem czemu tak jest bo przeciesz te 2 tranzystory sa wolniejsze.prubowalem tesz z ruznymi cewkami i wydaje sie ze jest to bez znaczenia przy 34zwojach i przy50 i 87 to samo.nawinolem na pudelku po tabletkach mulsujacych PLUSZ!.znalazlem w sieci 2 chcematy aba zamieszczam i nawet sie troche ruznia ale mysle ze efekt bedzie taki sam tu i tu.
jak mialem wsadzony ten buz10 to podlonczylem wzmacniacz na opa549 sinle suply(czy jakos tak) i chodzil ale bylo slychac wlasnie te cykamie glupiego BUZA w glosnikach .niestety jak mialem te 2 inne to niemialem podlonczonego wzmaka ale mysle ze jak nieslyszalem tego czykania na "zewnacz" to do sieci tesz by niesmicily? i czy moge zamiast buz10 dac buz11A ?.
i czy oplaca sie robic te przetwornice wlasnie dla zasilania wzmacniaczy? bo chce zmostkowac 2 opa548 na zasilanie asymetryczne i podlonczyc pod jedna czy da rade wydolic te 30w prawdziwej mocy?
Regulamun p.8.2, p.10.9. p.15. Nie wstyd Koledze, po tylu latach obecności na forum, pisać na poziomie 10-latka? Proszę poprawić niechlujną pisownię w tym i następnych postach. [Pablo]
