logo elektroda
logo elektroda
X
logo elektroda
REKLAMA
REKLAMA
Adblock/uBlockOrigin/AdGuard mogą powodować znikanie niektórych postów z powodu nowej reguły.

Prośba o sprawdzenie schematu - USB-CDC for mobile [m8][avr]

AVRowiec 03 Sty 2010 18:34 2381 11
REKLAMA
  • #1 7479478
    AVRowiec
    Poziom 18  
    Witam,

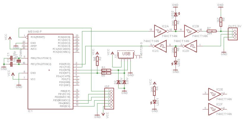
    Jak w tytule. USB-CDC tym razem w wersji przewlekanej. Oryginalny schemat wygląda nieco inaczej ale nie chce działać z telefonem więc wprowadziłem kilka poprawek.
    Moja wersja:
    Prośba o sprawdzenie schematu - USB-CDC for mobile [m8][avr]

    Tak wygląda oryginał Pana Tamury:
    Prośba o sprawdzenie schematu - USB-CDC for mobile [m8][avr]

    Najbardziej nie podoba mi się ten led obniżający napięcie. Co prawda na Atmedze będzie 3,3V ale przy tym napięciu max taktowanie procka to 8MHz (w datasheecie jest jak byk). Pozatym kiedyś tak zrobiłem i układ działał bardzo dziwnie.

    Kolejna sprawa to dzielnik napięcia na wyjściu. Kiedyś ktoś się czepiał więc dołączam schemat z książki, pozatym już sprawdzony kiedyś na osobnej płytce:
    Prośba o sprawdzenie schematu - USB-CDC for mobile [m8][avr]

    Dlaczego prosze o sprawdzenie: Zrobiłem identyczny układ w wersji SMD i nie chce działać. Mam taki w wersji DILowej ale płytka to tragedia. Musze zrobić to jeszcze raz i MUSI to być niezawodne.
    Dodam że telefon to SIEMENS C35 który bez HCT14 traci zasięg.

    Proszę nie pisać o kostkach FTDI. Wiem że takie istnieją i są fajne ale mam tak dużo atmeg że musze je gdzieś wykorzystać (przesiadłem się na smd i nie wiem co zrobić z dilami :)

    Z góry dzięki. Każda uwaga będzie cenna.
  • REKLAMA
  • #2 7480424
    Konto nie istnieje
    Poziom 1  
  • REKLAMA
  • #3 7480843
    AVRowiec
    Poziom 18  
    hmm.. to ciekawe dlaczego mi nie działało.. ;/
    zaraz będe miał płytke i napisze czy działa cały układ czy nie.
  • #4 7480859
    Konto nie istnieje
    Poziom 1  
  • REKLAMA
  • #5 7480984
    arrevalk
    Poziom 25  
    Te diody zabezpieczające na złączu USB (D1? oraz D2) powinny być chyba 5,7V, bo przecież USB ma logike 5V.
  • #6 7481183
    mirekk36
    Poziom 42  
    arrevalk napisał:
    Te diody zabezpieczające na złączu USB (D1? oraz D2) powinny być chyba 5,7V, bo przecież USB ma logike 5V.
    A dlaczego powinny być na 5,7V ? przecież biorąc to na twoją logikę to skoro RS232 ma standard +/- 12V to te diody powinny być na 12,7V przecież - hmmm ?
  • #7 7481393
    marek_Łódź
    Poziom 36  
    Nie wprost, ale wykresy w datasheet sugerują możliwość pracy np. dla Vcc=3,3V do ok 14MHz (do takiej wartości pociągnięto wykres prądu np. na stronie 253.

    Mam posklejany układ Tamury lub/i AVR-ASP (kwarc 12MHz) na płytce uniwersalnej drutem ze zworkami do rekonfiguracji i bezproblemowo pracuje zarówno przy 5V z Zenerami 3,3V na USB, jak też z LEDem obniżającym zasilanie.
    W układzie z drugiego rysunku (Tamura-San) rezystor podciągający jest po stronie USB, a na pierwszym schemacie na porcie, ale to nie powinno wpływać na działanie.
    Kolejna sprawa to dzielnik na wyjściu. Dlaczego nie można go pędzić bezpośrednio z portu, tylko potrzebne są jakieś bufory (no ale to też nie wpływa na działanie)? Przy pędzeniu całości z 3,3V dzielnik oczywiście zbędny.

    Na moich dwóch stacjonarnych PC układ Tamury wykazał się pełną komunikatywnością w ciągu kilkudziesięciu godzin eksperymentów z softem. Niestety nie miałem okazji przetestowania go na wielu różnych komputerach.
  • #8 7481511
    arrevalk
    Poziom 25  
    mirekk36 napisał:
    arrevalk napisał:
    Te diody zabezpieczające na złączu USB (D1? oraz D2) powinny być chyba 5,7V, bo przecież USB ma logike 5V.
    A dlaczego powinny być na 5,7V ? przecież biorąc to na twoją logikę to skoro RS232 ma standard +/- 12V to te diody powinny być na 12,7V prze[c]ież - hmmm ?

    Powinno być 5,6V bo taka jest w szeregu. A jej wartość wynika z zadania jakie pełni w tym układzie, czyli tłumienie wszelkich zakłóceń na liniach w postaci szpilek napięcia powyżej dopuszczalnych dla odbiornika wartości.
    A skąd ci się to RS232 wzięło? Nie ma przecież w układzie. (ps w przypadku rs232 stosował bym diody 13V albo nawet 15V, dwukierunkowe TVS/Transile).
  • #9 7481556
    marek_Łódź
    Poziom 36  
    Te diody służą do dopasowania poziomów, a nie do cięcia zakłóceń. Przy sygnałach 5V układ się "zatyka".
    Cytat:
    Transmitted signal levels are 0.0–0.3 volts for low and 2.8–3.6 volts for high in full speed (FS) and low speed (LS) modes
    http://en.wikipedia.org/wiki/Universal_Serial_Bus
  • REKLAMA
  • #10 7481576
    mirekk36
    Poziom 42  
    arrevalk --> sorry to była prowokacja z mojej strony z tą diodą 12,7V - a dlaczego? żeby ci pokazać że ty na podobnej zasadzie wyssałeś sobie z palca teorię o podciąganiu linii D+ i D- za pomocą diod 5,7V. Weź sobie poczytaj może o USB a co najważniejsze nie wiesz dlaczego przypadkiem na wszystkich schematach publikowanych czy to w necie, czy w notach czy w czasopismach - jeśli już stosuje się takie diody to bywają one zwykle w zakresie 3,3V albo max 3,6V ????? hmmm zgadnij dlaczego? .... ale żeby pomóc ci rozwiązać tę zagadkę to polecam poczytać n/t standardu USB. Wtedy zobaczysz że bardzo mało logiczne było to co wcześniej powiedziałeś o diodach 5,7V w związku z niby logiką USB 5V.
  • #11 7481582
    Konto nie istnieje
    Poziom 1  
  • #12 7481879
    AVRowiec
    Poziom 18  
    hehe :)
    rezystor poprawiłem bo rzeczywiście dałem go nie tam gdzie trzeba.

    Przypominam że układ ma działać z telefonem komórkowym a ten jest bardzo czuły na złe dopasowanie sygnału. przynajmniej z wersją na 3,3V na atmedze działy się dziwactwa (głównie telefon gubił zasięg).
    Już mam płytke. Niebawem opisze czy działa, choć wiem że powinno.
    Narazie dziękuje za uwagi :)

    Dodano po 1 [godziny] 8 [minuty]:

    układ działa. telefon nie gubi zasięgu.

    jest tylko jedna dziwna sprawa: w czasie kiedy nie jest podłączony żaden "odbiornik uartu" (tj telefon) układ strasznie sieje (śmieci na odbiorniku terminala). podejrzewam że przez te dwie bramki jest poprostu bardzo czuły. rezystor podciągający do Vcc powinien załatwić sprawe...

    Dodano po 3 [minuty]:

    10k załatwił sprawe :)

    Dziękuje wszystkim za pomoc chociaż na niewiele się zdała..

    Układ działa z zenerkami 3,3V (z 3,6V też). zamiast rezystora 1k5 dałem 1k (z braku odpowiedniego). może te informacje będą kiedyś komuś pomocne. jutro zamieszcze paczke z całym projektem, chyba się nikt nie obrazi..
REKLAMA