logo elektroda
logo elektroda
X
logo elektroda
REKLAMA
REKLAMA
Adblock/uBlockOrigin/AdGuard mogą powodować znikanie niektórych postów z powodu nowej reguły.

Mam głośniki, ale czy warto coś z nich zrobić ?

dziuras 03 Sty 2010 21:03 3489 7
REKLAMA
  • #1 7480620
    dziuras
    Poziom 11  
    Witam,
    mam pytanie do szanownych, otóż mam kolumny, a w zasadzie głośniki z którymi nie wiem co począć. Kolumny wiekowe (`90) już w oryginale były kiepskie i przy pracy ze WS442 Diory (2x35W) :D, najpierw padły „średnie” ale nie pamiętam jakie. W zamian wstawiłem GDM 16/80/1, później przyszedł czas na „syki” więc wmontowałem GDWK 9/120. Z oryginału pozostały paczki które są delikatnie mówiąc tragiczne, zwrotnice i niskie GD 20/20/1, 15Ω, po dwa na paczkę. Jakoś szkoda mi tego wyrzucać, choć wiem, że nie są to przetworniki z górnej półki. Dlatego zastanawiam się czy nie mógłbym wykorzystać GDM 16/80/1 i GDWK 9/120 plus jakieś basy w jakimś projekcie. Nie bez powodu piszę jakieś basy i jakiś projekt, ponieważ moja wiedza na temat akustyki jest bardzo słaba i dlatego proszę o pomoc kogoś kto ma o tym pojęcie. Nie chcę budować kolumn nie pytając w ogóle o to czy to ma jakiś sens na tych głośnikach. Jeśli chodzi zbudowanie paczek to nie ma problemu, na szczęście dobrze radzę sobie z „majsterkowaniem” :D.
    Będę wdzięczny za każde wartościową opinię .
    Pozdrawiam.
  • REKLAMA
  • #2 7481342
    apak
    Poziom 16  
    dziuras napisał:
    Dlatego zastanawiam się czy nie mógłbym wykorzystać GDM 16/80/1 i GDWK 9/120 plus jakieś basy w jakimś projekcie.

    Możesz kupić GDN30/80/2 i wykonać kopię Altonów 110.
    Schemat zwrotnicy jest już od dawna;)
    Mam głośniki, ale czy warto coś z nich zrobić ?
    pzdr
  • REKLAMA
  • #3 7481420
    Konto nie istnieje
    Konto nie istnieje  
  • #4 7481528
    apak
    Poziom 16  
    Znalazłem jeszcze to:
    Mam głośniki, ale czy warto coś z nich zrobić ?
    i to:
    Mam głośniki, ale czy warto coś z nich zrobić ?
    pzdr
  • REKLAMA
  • #5 7483460
    dziuras
    Poziom 11  
    Witam,
    dziękuję bardzo za Wasze opinie i porady cieszę się, że jednak "da sie" coś z tego zrobić.
    Cytat:
    Z tego co kojarzę, to są tzw. kominy, z dwoma GD20/20 w środku.
    Przedni panel z niezdejmowalną maskownicą?
    Z tego co czytałem, dobrze jest tam zamontować 2xGDN20/40, żeby to się kupy trzymało...

    myślę, że to nie takie obudowy miałeś na myśli
    Mam głośniki, ale czy warto coś z nich zrobić ? Mam głośniki, ale czy warto coś z nich zrobić ? Mam głośniki, ale czy warto coś z nich zrobić ?
    jak widać nie są to paczki do których warto wkładać coś lepszego, myślałem raczej o demontażu głośników i zrobieniu porządnych obudów, wzmocnionych, dobrze wytłumionych i z oczywiście dobrze dobraną zwrotnicą. Po przemyśleniach będę się jednak skłaniał ku zastosowaniu w projekcie jednego lub dwóch 20cm basów, ponieważ lubię wyraźny i szybki bas. Drugim nie mniej ważnym powodem jest ilość miejsca w których mają stać, wąskie, wysokie kolumny będą się lepiej komponować z resztą wystroju salonu. Po ukończeniu kolumn przyjdzie też czas budowę subwoofera który sub-telnie uzupełni niskie tony z kolumn, wymianę starego wzmacniacza, budowę satelit, centralnego ... Pracy jest dość dużo ale lubię mieć dobrze przygotowany plan :D
    apak - bardzo dziękuję za pomoc i zaangażowanie, jeżeli masz jeszcze jakieś propozycje to będę wdzięczny. Pomysł kopii Altonów 110 jest bardzo dobry i o ile nie znajdę jakiegoś rozwiązania z 20kami to pewnie je zrobię. Może przychodzi Ci coś do głowy by wykorzystać moje głośniki w parze z jakimiś basami o nie większej średnicy niż 20cm.
    Pozdrawiam.
  • REKLAMA
  • #6 7484172
    Konto nie istnieje
    Konto nie istnieje  
  • #7 7485082
    apak
    Poziom 16  
    Cytat:
    Cóż, rozbierać tego i budować innych kolumn nie ma chyba sensu. ;)
    Jedyne co wypada zrobić w tym zestawie, to usztywnić go wewnątrz, ładnie wytłumić - bo z tego co widzę, w środku jest pusto, zamontować 2xGDN20/40, lub 20/60, i dobrać do tego w miarę konkretną zwrotnicę.

    Ja bym się zdecydował na 2xGDN20/40 4ohm. Połączyłbym je szeregowo żeby było git.
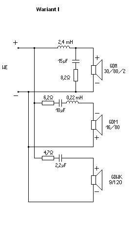
    Zwrotnice od Scherzo 200:
    Mam głośniki, ale czy warto coś z nich zrobić ?
    Z tym że ten rezystor przy średniotonowym bym zmniejszył lub w ogóle bym go pominął.
    Jak dasz 2xGDN20/40 to będziesz miał 93dB, a Twój średniotonowy ma 94dB.
    Jak się na to zdecydujesz to weź to słuch;)
    pzdr
  • #8 7485724
    Kwaczor

    VIP Zasłużony dla elektroda
    Moja propozycja (poza zmianą głośników tak jak polecano GDN 20/40 koniecznie 4ohm) brzmi następująco:

    Wszystkie krawędzie wzmocnij listwami 3x3cm. Jeżeli nie chcesz uszkodzić okleiny, to nie przykręcaj ich (chociaż byłoby to najmocniejsze), ale wklej i dobrze dociśnij na czas wiązania kleju (kilka godzin). Oprócz tego na wysokości dodaj ze 2 poprzeczki spinające boczne ścianki. Możesz je zrobić tak, żeby pasowały lekko na wcisk, ale nie przesadź bo nie wiadomo w jakim stanie są łączenia płyt, skoda, żeby to się rozeszło. Tak jak wcześniej, jeżeli nie chcesz skręcać, to wklej.
REKLAMA