logo elektroda
logo elektroda
X
logo elektroda
REKLAMA
REKLAMA
Adblock/uBlockOrigin/AdGuard mogą powodować znikanie niektórych postów z powodu nowej reguły.

Elektroniczny włącznik z zabezpieczeniem nadprądowym

emaker 05 Sty 2010 22:21 7635 0
REKLAMA
  • Elektroniczny włącznik z zabezpieczeniem nadprądowym
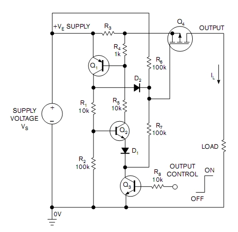
    Na schemacie widoczny jest włącznik zbudowany w oparciu o tranzystor MOSFET wraz z zabezpieczeniem prądowym. Włącznik sterowany jest przez dołączenie sygnału o poziomie logicznym do wyjścia OUTPUT CONTROL. Gdy napięcie jest mniejsze od 0,7 V, tranzystor Q3 jest wyłączony podobnie jak tranzystor Q4. W momencie gdy poziom napięcia będzie wynosił od 3 V do 5 V, tranzystor Q4 zacznie przewodzić, popłynie prąd do obciążenia. W normalnych warunkach spadek napięcia na R3 jest za mały, aby doszło do załączenia tranzystorów Q1 i Q2. Jeśli prąd przekroczy wartość progową, tranzystor Q1 zacznie przewodzić i spowoduje to wysterowanie bazy Q2. Kolektor Q2 połączono z bazą Q1, zatem ze wzrostem prądu kolektora rośnie prąd bazy i Q1 wchodzi w stan nasycenia. Zmniejsza się potencjał na bramce Q4 i tranzystor ten zostaje zablokowany i odcina przepływ prądu przez obciążenie. Resetowanie zabezpieczenia odbywa się przez podanie logicznego „0” na wyjście OUTPUT CONTROL lub przez zmniejszenie mocy pobieranej ze źródła (zmniejszenie prądu obciążenia). Próg zadziałania wyznacza się ze wzoru I = 0,5V/R3. Dla rezystora Rs = 6,8 Ω próg zadziałania wynosi około 70 mA. Jeśli napięcie zasilania będzie wynosić 24 V i prąd osiągnie wartość 80 mA, zabezpieczenie zadziała w czasie 6 us. Gdy prąd osiągnie wartość 200 mA, zabezpieczenie odłączy źródło napięcia w czasie 500 ns. Z wartościami takimi jak na schemacie, układ może być wykorzystywany w zakresie napięć od 20 do 30 V. Zmniejszeniu napięcia zasilania musi towarzyszyć zmniejszenie wartości rezystorów R1 i R5 oraz R6 i R7.

    Źródło: EDN 3 December 2009

    Fajne? Ranking DIY
    O autorze
    emaker
    Poziom 12  
    Offline 
    Specjalizuje się w: elektroakustyka, akustyka
    emaker napisał 85 postów o ocenie 69. Mieszka w mieście "-". Jest z nami od 2009 roku.
  • REKLAMA
REKLAMA