logo elektroda
logo elektroda
X
logo elektroda
Adblock/uBlockOrigin/AdGuard mogą powodować znikanie niektórych postów z powodu nowej reguły.

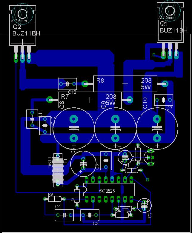
PCB do przetwornicy MDCS-A

capoeira 14 Lip 2004 17:27 23677 102
  • narazie kompletuje elemety do przetwornicy mdcs-a.mam wszystkie prucz trafa choc jusz je zamuwilem.poukladelem elemety w eaglu i niestety nic z tego niewyszlo.czy ma ktos TA PŁYTKE?

    Fajne? Ranking DIY
    O autorze
    capoeira
    Poziom 19  
    Offline 
    capoeira napisał 414 postów o ocenie 1. Mieszka w mieście monachium. Jest z nami od 2003 roku.
  • #2 744479
    Valhala
    Poziom 12  
    1.)Odnośnie programu Eagle przy połączeniu sygnały do danego elementu rzeczą dobrą jest "dopięcie" go przy użyciu kropki (junction), gdyż program niejednokrotnie portafi nie połączyć elementu z danym sygnałem.Dlatego zawsze trzeba sprawdzić czy program wykonał to połączenie np. przesówając dany element i jeśli sygnał przesówa się z elementem to wszyctko jest ok.

    2.)Jeśli uruchomiłeś przetwornicę bez obciążenia to może funkcjonować nieprawidłowo i mogą dziać się różne dziwne rzeczy.
  • #3 744663
    kopernik8
    Poziom 21  
    Witam!
    Ja przetwornice mdcs'a już zrobiłem...tzn. poskladalem
    Zrobiłem na początku PCB ale na niej nie chcialo dzialać ...odpaliłem dopiero w pająku a teraz na plytce uniwersalnej...
    Ale ni chu** nie wiem co sie z nią dzieje trafo gorące rezystory gasikowe też kurde nie mam oscyloskopu :?
    Ale tak pozatym dwa LM'y zasila :twisted:

    Sam mdcs, jak psze na swojej stronie płytek nie urzywa :wink:
  • #4 744740
    capoeira
    Poziom 19  
    skat wizoles takiego malego toroida do zrobienia dlawika?
    taras sie zorjetowalem ze on sam moze poukladac scieszki na dolnej stronie plytki a nie po obu stronach. czy mozna mu "pokazac" kture scieszki maja byc grube a kture nirmalne?

    osobiscie niemam oscyloskopu ale kumpel ma wiec jak cos by nie gralo to podskocze do niego
  • #5 744758
    kopernik8
    Poziom 21  
    Toroid - rozebrałem cały uszkodzony zasilacz ATX i taki mały rdzeń był pod żóltą folią trafo.Nawet go nie przewijałem. Inny wiekszy rdzeń idealnie nadaje sie na wyjscie :D

    Moja przetworka:(w budowie)
    http://republika.pl/kopernik88/PIC00023.JPG
  • #6 744969
    irek2
    Poziom 40  
    Lubicie sobie zycie komlikowac. Po co wogole ten dlawik? Ja bym go wywalil i dal zwore ew maly rezystor kilka om.
    Balbym sie wlozyc do samochodu takiego pajaka bo jak podskocze na krawezniku to mi sie gdzies zrobi zwarcie i samochod pojdzie z dymem! Myslicie ze bezpiecznik cos pomoze. Wcale nie, 10-20A wystarczy zeby wzniecic pozar!
  • #7 745298
    kopernik8
    Poziom 21  
    Dławik - podłacz przetwornice bez dławika wejsciowego w samochodzie to ciekawe czy radia posłuchasz 8) przeciesz to sieje jak diabli
    notabene na twoim ukłądzie tez jest dławik...

    Widzisz ja swoje rzeczy robie tak ze sie nie boje wstawić do samochodu, poprostu wiem co robie...moja bedzie w obudowie...śrubka mi sie odkręci?? jak by tak było to już by ci sie kazdy camochód rozsypał :wink:
  • #9 746067
    kopernik8
    Poziom 21  
    Mam pytanie odnośnie sterowania STP60NE06.
    Przy obecnej pracy przetwornicy są one zimne.Jezeli miedzy wyjscia SG a bramki tranzystorów dam rezystory 56ohm 5W to tranzystory robią sie ciepłe...czemu tak jest??
  • #10 746092
    capoeira
    Poziom 19  
    na schemacie mdcs-a nie_ma ta zadnych rezystoró (W). satylko te gasikowe moze ote ci chodzi? ale one sa jeden miedzy D poprzez kondensator do +12v a drugi od 12v poprzez kondensator do D drugiego tranzystora
  • #11 746111
    kopernik8
    Poziom 21  
    O gasikowych to wiem, mam je bezpośrednio na trafie.mam 2Watowe a grzeją sie niemiłosiernie razem z rdeniem trafo i nikt mi nie moze pomóc...

    Mówie tu o rezystorach miedzy wyjsciami SG3525 a bramkami MOS'ów, na niektórych schematach są takie.

    Ja wykombinowalem takie PCB ale bez regulatora PWM
  • #12 746582
    capoeira
    Poziom 19  
    sprubuj sie zastosowac do schematów orginalnych bez rezystorow bo one moga wydluzyc czas ladowania sie bramki i spowodowac sie ich grzanie
  • #13 746593
    kopernik8
    Poziom 21  
    Spoko...

    W tej chwili wytrawiam płytkę pod trafo i reszte :D wiec pająka już nie bedzie panie irek2 :wink:

    capoeira - a ty sam nawijasz trafo czy tez od mdcs'a bierzesz :?:
  • #14 746851
    capoeira
    Poziom 19  
    jedne trafko zamuwilem a drugie sprubuje nawinąc wedlug wskazuwek IREK2 (o oile mi ich udzieli). przeslij mi schemat tej plytki na emaila
  • #15 746975
    irek2
    Poziom 40  
    W moim ukladzie nie ma zadnego dlawika! Jedynym indukcyjnym elementem jest trafo. Ten dlawik filtruje tylko napiecie scalaka Nie wiem po co MDCS go dal ciekawe czy on sam wie?
    Szeregowe rezystory z bramkami mosfetow powinny miec 10-47omow 0,25W Jak ktos daje nie wiadomo po co 5W to daje cewke zamiast rezystora!
    Rezystory w szereg z kondensatorami umieszczone na uzwojeniu trafa sluza do eliminacji przepiec i oscylacji trafa. Bez sensu MDCS dal 100nF dlatego grzeja sie te 56om i musza miec tak wielka moc ktora marnuje sie na prozno. Wystarczy dac 20-33om 0,5-1W w szereg z 10nF.
    Jak grzeje sie trafo nawet bez obciazenia to znaczy ze jest za mala czestotliwosc pracy i lub za mala ilosc zwoi uzwojenia pierwotnego.
    Projekt plytki dla duzych pradow i duzej czestotliwosci nie jest taki prosty. To co widac wyzej bedzie kiepsko dzialalo. Za dlugie polaczenia masy i za cienkie sciezki.
    Projekt kopernik8 jest juz lepszy ale zdaje sie ze polaczone sa masy zasilania przetwornicy i masa wzmacniacza a to blad! Bo to zrodlo pewnych zaklucen. Najlepiej jak te masy sa odizolowane a lacza sie w miejscu radia za posrednictwem kabla sygnalowego najczesciej cinch.
  • #16 747721
    kopernik8
    Poziom 21  
    Dzieki za uwagi irek2...w sumie to tez się zastanawialem nad polaczeniem tych dwuch mas...ale zrobilem w/g schematu....jak to zmontuje to nic nie stoi na przeszkodzie by je odizolowac od siebie.

    Za niska czestotliwość...bawilem się juz tymi rezystorami Rt i discharge i nie wiem czy się cos zmieniało..

    Ja swojego schematu w sumie nie mam na kompie bo mam nie zarejestrowaną wersje PCBMaker i nie mam opcji zapisywania:P


    Zrobiłem sobie to ładanie na płytkach...działało spoko
    aż tu nagle jak ten SG nie pier*** i wszystko z dymem poszło...nawet mi MOS'y skawaliło... :cry:

    Wsadziłem drugiego SG... i to samo...ale cos nabroiłem ale to dziwne bo płytki regulatora nie ruszałem...stało sie tak jak wsadziłem w obwod gasikowy mniejsze kondensatory.... ale muszą być piki... :idea:

    Czemu te MOS'y tak lecą :?: mam zepsutych juz 5 sztuk :(
  • #17 747810
    capoeira
    Poziom 19  
    z tego co mi sie wydaje to w pierwszej kolejnosci leca mosy a potem dopiero SG.
    ps. skat wzioles te kondziory low.e.s.r. na 35v bo ja mam tylko na 16v 2200uF z zasilacza atx a w 3 elektronikach niema na wiecej nisz 10v skat wziac te 35v esr-y?
  • #18 747817
    kopernik8
    Poziom 21  
    Kupując trafo od mdcs'a zamówiłem odrazu u niego te kondziory...

    Może są też na gieldzie na którą mudsze jutro jechac po mos'y i sg'ki tym razem wezme troche na zapas... :roll:

    a co to za syf że te mosy lecą przy byle czym.... :?:

    odkryłem błąd w połączeniach przy moim sg...kondka z nózki 8 dałem nie na mase a na nóżke 9 :P moze dlatego nie moglem zmienic czestotliwosci...
  • #19 748295
    capoeira
    Poziom 19  
    chcialem wziac od niego ale akurat teras niemial. czy wiecie moze z jakich uzadzen da sie je wyszarpac?
    ps.poprawilem nieco tamta wersje plytki i mysle ze teras moze byc?
  • #20 748715
    kopernik8
    Poziom 21  
    Qrcze mam wszystkie elementy Sg dziala.
    Podłączyłem wzmacniacz... pograł 5 sekund (przetworka działała) i cisza...padły MOS'y.
    Zostały mi jeszcze tyko 4 sztuki w morde o co chodzi??

    Juz nie mam pomysłów...
  • #21 748723
    capoeira
    Poziom 19  
    a dales uklad gasikowe wedlug mdcs-a czy irek2?
    bo wczesniej pisales ze jak zmieniles te kondy ze 100nF na jakies mniejsze to wlasnie ci sie zwalila.ja bym zostawil te setki:).
  • #22 748728
    kopernik8
    Poziom 21  
    Wstawilem spowrotem 100nF i 56ohm rezystory....
    pograło dosłownie 5 sekund i stop... :cry:
    przeanalizowalem wszystko...hm... moze gasiki dac bezposrednio na wyprowadzenia trafo a nie po sciezkach.
    Nawet po oddzielalem masy wejsciowa od wyjsciowej...

    Powiedz mi ile volt masz na wyjsciach SG tzma miedzy wyjsciem a masą??
  • #23 748751
    capoeira
    Poziom 19  
    wytlumaczcie mi to z tymi "odzielonymi masami" bo niekapuje jak mozna mase oddzielic przeciesz ona sie musi gdzies polonczyc a przy takich pradach to te polonczenie niemoze byc zbyt cienkie.niekapuje dokonca tego czemu ona ci dzialala na "drutach" a n aplytce niechce
  • #24 748767
    kopernik8
    Poziom 21  
    Masa - zasilania +12...nie ma połączenia z zerem wyjsciowym +-30V

    To wygląda jakby mi przebijało te mos'y jakims wysokim napieciem....
  • #25 748771
    capoeira
    Poziom 19  
    tzn zachodzi jakby polonczenie tych mas tylko przez to trafo?
  • #26 748779
    kopernik8
    Poziom 21  
    Chodzi o galwaniczne odseparowanie wejscia od wyjscia...
    Ale spowrotem to skłądam aby było połączenie mas, i gasiki dam bezposrednio na trafo
    i sie pochwale...a jak nie to dam mosy na jakies wysokie napiecie bo wyjscia to ja niemam.

    O a jakby tak zero...czyli mase dać na kaloryfer...moze troche uziemi:P
    -------------------------------------------------------
    Połączyłem masy tak jak ma byc w/g schematu ,gasiki dałem tam gdzie zrobilem miejsce na płytce i dziala na razie kontrolnie na jednym MOS'ie :)
  • #27 749053
    irek2
    Poziom 40  
    Prawdopodobnie pala ci sie mosfety od pradu a nie napiecia. Tak jak pisalem wczesniej albo za niska czestotliwosc i lub za malo zwoi uzwojenia pierwotnego. Powoduje to nasycanie rdzenia i wzrost chwilowego pradu mosfeta co go szybko uszkadza. W praktyce najprosciej jest to sprawdzic podlaczajac przetwornice bez obciazenia i zmierzyc pradpobierany przy maksymalnym zasilaniu czyli 15V. Prad nie powinien byc wiekszy niz 200mA. Jak bedzie wiecej to trzeba zwiekszyc czestotliwosc pracy. Dla trafa na rdzeniu ETD34 (podobne sa w zasilaczach impulsowych PC) i czestotliwosci pracy ok 40khz pierwotne uzwojenie nie powinno miec mniej niz 2*5zwoi.
  • #28 749268
    kopernik8
    Poziom 21  
    Przetwornica na luzie przy ok 16V pobiera 380mA.Zasilam przetwornice z prostownika, a on wydaje max 6.5A.
    Ważne pytanie to którym elementem sie reguluje f pracy SG...datasheeta przestudiowalem i wiem tylko jak zmienias wypelnienie...a nie mam mozliwosci zbadania czetotliwosci...

    Trafo mam od mdcs'a wiec jeśli to trafo to tylko jego błąd...ale niby jego przetwornica działa.

    Mosy są zimne...trafo sie grzeje jak diabli i gasiki też.Myslalem ze to może gasiki nagrzewają trafo ale nie...

    A ostatnio nawet SG jest gorący :roll:
  • #29 749320
    velsper
    Poziom 29  
    kopernik8 napisał:

    Ważne pytanie to którym elementem się reguluje f pracy SG...datasheeta przestudiowalem i wiem tylko jak zmienias wypelnienie...a nie mam mozliwosci zbadania czetotliwosci...


    Hmm... Napewno dobrze zobaczyłeś do datasheeta ?

    Jeśli chodzi o SG3525 - częstotliwość pracy regulujesz przez dobór elementów: rezystora na nodze RT (6) i kondensatora na CT (5).

    f = 1/ [Ct*(0.7Rt+3Rd)]

    Rd jest wartością rezystora ustalającego długość trwania "czasu martwego" przetwornicy (umieszczony między wyprowadzeniami 7 i 5 układu)
  • #30 749346
    kopernik8
    Poziom 21  
    Tak...oblicza sie w/g wzoru...zmieniłem Rt na 6kohm czyli czestotliwość 100kHz na klucz...i nic specjalnego nie zaobserwowalem 8)
REKLAMA