logo elektroda
logo elektroda
X
logo elektroda
REKLAMA
REKLAMA
Adblock/uBlockOrigin/AdGuard mogą powodować znikanie niektórych postów z powodu nowej reguły.

Zestaw 2.1 potencjometr głosności

ch482b 08 Sty 2010 19:24 3268 8
REKLAMA
  • #1 7505326
    ch482b
    Poziom 14  
    Witam
    Mam problem a mianowicie co do potencjometru głośności.
    Posiadam wzmacniacz TDA1554q na satelity i TDA2030 na subwoofer.
    Nie che regulować głośność osobnymi potencjometrami.
    Na jakiej zasadzie reguluje się głośność np.w głośniczkach komputerowych 2.1 ???
  • REKLAMA
  • #2 7505918
    daniel6662
    Poziom 21  
    w głośnikach 2.1 do regulacji głośności zazwyczaj siedzi na wejściu zwykły potencjometr stereo i zanim sygnał z obu kanałów jest mieszany(jak dobrze pamiętam za pomocą 2 kondensatorów) i dzięki temu otrzymujemy 3 wyjścia: L,R oraz sumę tych kanałów i ta suma jest podawana na wzmacniacz z filtrem dolnoprzepustowym ewentualnie przez dodatkowy potencjometr od regulacji głośności basu.
  • #3 7506587
    ch482b
    Poziom 14  
    daniel6662 napisał:
    w głośnikach 2.1 do regulacji głośności zazwyczaj siedzi na wejściu zwykły potencjometr stereo i zanim sygnał z obu kanałów jest mieszany(jak dobrze pamiętam za pomocą 2 kondensatorów) i dzięki temu otrzymujemy 3 wyjścia: L,R oraz sumę tych kanałów i ta suma jest podawana na wzmacniacz z filtrem dolnoprzepustowym ewentualnie przez dodatkowy potencjometr od regulacji głośności basu.

    Dzięki za odpowieć ale prosił bym o przedstawienie tego za pomocą schematu.
    Co mam podlutować na jaką (nóżkę) potencjometru .
  • REKLAMA
  • #4 7506985
    daniel6662
    Poziom 21  
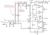
    masz tutaj schemat jakichś prostych głośników 2.1 i sorry za pomyłkę ale tam siedzą rezystory a nie kondensatory
    Zestaw 2.1 potencjometr głosności
    mam nadzieję że będziesz umiał zaadoptować rozwiązanie do swojego wzmacniacza ;) jeżeli nie to pytaj
    pozdrawiam
  • #5 7508346
    ch482b
    Poziom 14  
    daniel6662 napisał:
    masz tutaj schemat jakichś prostych głośników 2.1 i sorry za pomyłkę ale tam siedzą rezystory a nie kondensatory
    Zestaw 2.1 potencjometr głosności
    mam nadzieję że będziesz umiał zaadoptować rozwiązanie do swojego wzmacniacza ;) jeżeli nie to pytaj
    pozdrawiam

    Dzieki za odp ..
    Ale z tego co ja rozumiem to mam sterować głośnością sygnału tak ?

    Dodano po 12 [minuty]:

    Czy tak będzie poprawnie ?
    Zestaw 2.1 potencjometr głosności
  • REKLAMA
  • #6 7510476
    daniel6662
    Poziom 21  
    dobrze rozumiesz:)

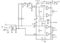
    ch482b napisał:

    Czy tak będzie poprawnie ?
    Zestaw 2.1 potencjometr głosności

    będzie działać tylko jeżeli TDA2030 ma zasilać subwoofer to lepiej by było jak byś dał przednim filtr dolnoprzepustowy żeby z głośnika leciał sam bas i dobrze jakbyś dał te 2 rezystory jak na schemacie. zaraz narysuje co i jak to wrzuce

    Zestaw 2.1 potencjometr głosności
  • REKLAMA
  • #7 7512269
    ch482b
    Poziom 14  
    daniel6662 napisał:
    dobrze rozumiesz:)

    ch482b napisał:

    Czy tak będzie poprawnie ?
    Zestaw 2.1 potencjometr głosności

    będzie działać tylko jeżeli TDA2030 ma zasilać subwoofer to lepiej by było jak byś dał przednim filtr dolnoprzepustowy żeby z głośnika leciał sam bas i dobrze jakbyś dał te 2 rezystory jak na schemacie. zaraz narysuje co i jak to wrzuce

    Zestaw 2.1 potencjometr głosności

    Ok
    Wielkie dzięki .
    Aha i czy ten potencjometr to może być 2x47kohm ?
  • Pomocny post
    #8 7512450
    daniel6662
    Poziom 21  
    może być;)
REKLAMA