Witam serdecznie.
Korzystam z wyświetlacza LCD 16x2 zgodnego ze standardem HD4478, program jest napisany w BASCOMIE na ATMEDZE 16
Chodzi mi co mam zrobić aby wyeliminować zakłócenia. W tej chwili jest tak że jak wyświetlę jakikolwiek tekst na LCD np "TEST" to wystarczy, że przyłożę działająca lutownicę transformatorową na odległość chociażby 30cm i zaczynają pojawiać się "krzaczki"...
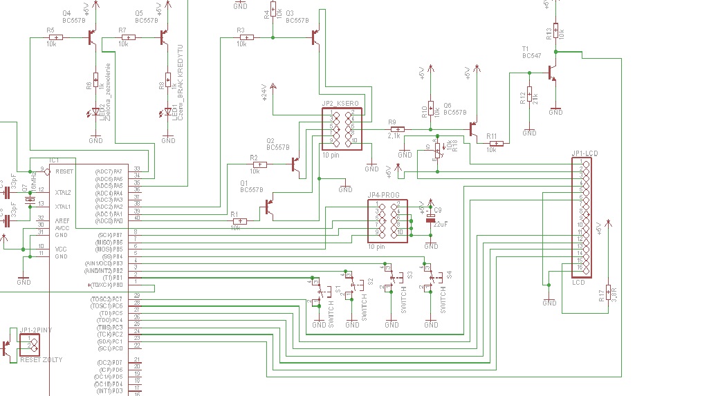
Fragment schematu z LCD jest w załączniku LCD jest podpięty do Jp1
W programi używam:
Config Lcd = 16 * 2
Config Lcdpin = Pin , Db4 = Portc.5 , Db5 = Portc.4 , Db6 = Portc.3 , Db7 = Portc.2 , E = Portc.6 , Rs = Portc.7
Cls
a dodam ze mam wyswietlacz "niby"
Korzystam z wyświetlacza LCD 16x2 zgodnego ze standardem HD4478, program jest napisany w BASCOMIE na ATMEDZE 16
Chodzi mi co mam zrobić aby wyeliminować zakłócenia. W tej chwili jest tak że jak wyświetlę jakikolwiek tekst na LCD np "TEST" to wystarczy, że przyłożę działająca lutownicę transformatorową na odległość chociażby 30cm i zaczynają pojawiać się "krzaczki"...
Fragment schematu z LCD jest w załączniku LCD jest podpięty do Jp1
W programi używam:
Config Lcd = 16 * 2
Config Lcdpin = Pin , Db4 = Portc.5 , Db5 = Portc.4 , Db6 = Portc.3 , Db7 = Portc.2 , E = Portc.6 , Rs = Portc.7
Cls
a dodam ze mam wyswietlacz "niby"
