logo elektroda
logo elektroda
X
logo elektroda
REKLAMA
REKLAMA
Adblock/uBlockOrigin/AdGuard mogą powodować znikanie niektórych postów z powodu nowej reguły.

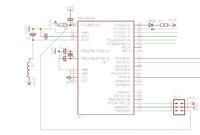
Atmega 8 programowanie - weryfikacja schematu

11 Sty 2010 15:08 2521 4
REKLAMA
  • #1 7519510
    Konto nie istnieje
    Konto nie istnieje  
  • REKLAMA
  • #2 7519697
    landy13
    Poziom 31  
    Gniazdo programujące - u Ciebie SV2 - niezgodne ze standardem Atmela. No chyba że wtyczkę masz też zrobioną po swojemu.
  • REKLAMA
  • #3 7519808
    Gienek
    Poziom 37  
    Jeżeli to jest "zwykła" Atmega8 lub A, a nie L, to zasilanie 3,3V stanowczo za niskie (min. 4,5V)
  • REKLAMA
  • #4 7520284
    poczitamagoczi
    Poziom 14  
    Rzeczywiście gniazdo SV2 nie zgadza się z żadnym standardem.
    Tu masz przykład 6 i 10 pinowego podłączenia sygnałów pod gniazda ISP.
    Atmega 8 programowanie - weryfikacja schematu
  • #5 7526594
    Konto nie istnieje
    Konto nie istnieje  
REKLAMA