Witam. Mam do zaprezentowania projekt układu spełniającego trzy funkcje. Jest to lampowy przedwzmacniacz barwy czystej wzorowany na klasycznych aplikacjach Fendera, booster z potencjometryczną regulacją skoku głośności (tryb załączany przełącznikiem) oraz bufor pozwalający wysyłać sygnał na duże odległości bez utraty jego jakości.
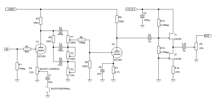
Na schemacie ideowym nie znajdują się części układu odpowiedzialne za zasilanie lampy, żarzenia oraz dwóch wyjściowych tranzystorów MOSFET. Obydwa zasilacze są stabilizowane. Napięcie anodowe za pomocą diod Zenera (należy złożyć szeregowo 150V + 100V; diod 250V nie ma na rynku), a żarzenia i tranzystorów za pomocą stabilizatora LM7812. Z wykorzystaniem diody 1N4148 załączonej między masą a środkowym wyprowadzeniem stabilizatora na wyjściu zasilacza uzyskuje się napięcie 12,6V czyli wartość, która stanowi optimum dla żarzenia lamp ECC83/ECC82. Wszystkie elementy zasilacza wyszczególnione są na schemacie montażowym.
Układ posiada wyprowadzenia dla dwóch diod LED. W założeniu jedna to sygnalizator załączonego zasilania [LED1], a druga sygnalizator trybu BOOST [LED2] załączanego dwusekcyjnym bistabilnym przełącznikiem (jedna sekcja wpięta w miejsce oznaczone jako SW, a druga w szereg z diodą LED2).
Praktycznym sposobem zasilania tego układu jest połączenie dwóch transformatorów sieciowych uzwojeniami wtórnymi [12V]. Dzięki temu na pierwotnym uzwojeniu drugiego transformatora uzyskujemy napięcie około 200V, a z uzwojenia wtórnego pierwszego transformatora uzyskujemy 12V podawane na prostownik zasilacza napięcia żarzenia oraz tranzystorów MOSFET. Pierwszy transformator powinien mieć nie mniej niż 6W, drugi może mieć 4W.
Polecam zastosować foliowy wyjściowy kondensator 1000nF. Elektrolit 1uF spisuje się tu znacznie gorzej.
Potencjometr 2,2KΩ służy do płynnego ustawiania progu zmiany głośności przy załączonym trybie BOOST.
Jeśli funkcja boostera nie jest wymagana w miejsce potencjometru 2,2KΩ można zastosować pionowo umieszczony rezystor 1,5KΩ pozostawiając środkowe wyprowadzenie potencjometru puste oraz zrezygnować z kondensatora 22uF w katodzie pierwszej lampy. Jednocześnie zamiast dzielnika R6 - R9 polecam zastosować potencjometr 1MΩ [miejsca oznaczone jasnozielonymi okręgami to punkty lutownicze dla potencjometru; oczywiście rezystory 220KΩ oraz 1MΩ należy pominąć w aplikacji]. Będzie on w tym miejscu odpowiedzialny za regulacje wzmocnienia (GAIN). Przy użyciu lampy ECC83 odkręcając potencjometr GAIN do oporu możliwe będzie także uzyskanie brzmienia typu crunch.
W układzie można stosować zarówno lampę ECC83 jak i ECC82. Ta druga ma nieco mniejsze wzmocnienie przez co niemożliwe jest tu do uzyskania lekkie brzmienie przesterowane jak w przypadku ECC83.
Stabilizator w LM7812 wymaga radiatora.
Tranzystory SK30A można zastąpić odpowiednikami jednak polecam konkretnie ten model ponieważ mają bardzo dobre parametry jeśli chodzi o przetwarzanie sygnałów akustycznych.
Aby wyeliminować do maksimum ryzyko wystąpienia przydźwięków przewody sygnałowe łącznie z tymi do potencjometrów powinny być ekranowane.
Kondensatory przy których na schemacie montażowyn nie ma podanej wartości napięcia są na 25V.
Lampa instalowana jest w typowym gnieździe NOVAL do druku.
Czerwone linie na schemacie montażowym symbolizują zwory.
Płytka jest przygotowana w dwóch wersjach (mirror i normal). Schemat montażowy to widok od strony elementów.
Obrazy PCB w pliku .doc są zwymiarowane.
Jeśli chodzi o brzmienie to barwy uzyskiwane przy pomocy tego preampa przy skręconej korekcji góry pasma mogą przybierać nawet jazzowy charakter, a przy korekcji odkręconej dążą do klasycznego brzmienia fenderowskiej "szklanki". Preamp jest bardzo czuły na artykulację oraz oddaje wiernie charakter brzmienia instrumentu. Świetnie też spisuje się w zestawieniu z przesterami typu stompbox dodając brzmieniu selektywności i dynamiki. Lampa naturalnie kompresuje dźwięk dzięki czemu w konfiguracji z przesterem można uzyskać "lejący" się lead często pożądany w grze solo.
Podziękowania dla użytkowników forum elektroda.pl za pomoc w przygotowaniu schematu ideowego prezentowanego układu.
pozdrawiam
Stork

Na schemacie ideowym nie znajdują się części układu odpowiedzialne za zasilanie lampy, żarzenia oraz dwóch wyjściowych tranzystorów MOSFET. Obydwa zasilacze są stabilizowane. Napięcie anodowe za pomocą diod Zenera (należy złożyć szeregowo 150V + 100V; diod 250V nie ma na rynku), a żarzenia i tranzystorów za pomocą stabilizatora LM7812. Z wykorzystaniem diody 1N4148 załączonej między masą a środkowym wyprowadzeniem stabilizatora na wyjściu zasilacza uzyskuje się napięcie 12,6V czyli wartość, która stanowi optimum dla żarzenia lamp ECC83/ECC82. Wszystkie elementy zasilacza wyszczególnione są na schemacie montażowym.
Układ posiada wyprowadzenia dla dwóch diod LED. W założeniu jedna to sygnalizator załączonego zasilania [LED1], a druga sygnalizator trybu BOOST [LED2] załączanego dwusekcyjnym bistabilnym przełącznikiem (jedna sekcja wpięta w miejsce oznaczone jako SW, a druga w szereg z diodą LED2).
Praktycznym sposobem zasilania tego układu jest połączenie dwóch transformatorów sieciowych uzwojeniami wtórnymi [12V]. Dzięki temu na pierwotnym uzwojeniu drugiego transformatora uzyskujemy napięcie około 200V, a z uzwojenia wtórnego pierwszego transformatora uzyskujemy 12V podawane na prostownik zasilacza napięcia żarzenia oraz tranzystorów MOSFET. Pierwszy transformator powinien mieć nie mniej niż 6W, drugi może mieć 4W.
Polecam zastosować foliowy wyjściowy kondensator 1000nF. Elektrolit 1uF spisuje się tu znacznie gorzej.
Potencjometr 2,2KΩ służy do płynnego ustawiania progu zmiany głośności przy załączonym trybie BOOST.
Jeśli funkcja boostera nie jest wymagana w miejsce potencjometru 2,2KΩ można zastosować pionowo umieszczony rezystor 1,5KΩ pozostawiając środkowe wyprowadzenie potencjometru puste oraz zrezygnować z kondensatora 22uF w katodzie pierwszej lampy. Jednocześnie zamiast dzielnika R6 - R9 polecam zastosować potencjometr 1MΩ [miejsca oznaczone jasnozielonymi okręgami to punkty lutownicze dla potencjometru; oczywiście rezystory 220KΩ oraz 1MΩ należy pominąć w aplikacji]. Będzie on w tym miejscu odpowiedzialny za regulacje wzmocnienia (GAIN). Przy użyciu lampy ECC83 odkręcając potencjometr GAIN do oporu możliwe będzie także uzyskanie brzmienia typu crunch.
W układzie można stosować zarówno lampę ECC83 jak i ECC82. Ta druga ma nieco mniejsze wzmocnienie przez co niemożliwe jest tu do uzyskania lekkie brzmienie przesterowane jak w przypadku ECC83.
Stabilizator w LM7812 wymaga radiatora.
Tranzystory SK30A można zastąpić odpowiednikami jednak polecam konkretnie ten model ponieważ mają bardzo dobre parametry jeśli chodzi o przetwarzanie sygnałów akustycznych.
Aby wyeliminować do maksimum ryzyko wystąpienia przydźwięków przewody sygnałowe łącznie z tymi do potencjometrów powinny być ekranowane.
Kondensatory przy których na schemacie montażowyn nie ma podanej wartości napięcia są na 25V.
Lampa instalowana jest w typowym gnieździe NOVAL do druku.
Czerwone linie na schemacie montażowym symbolizują zwory.
Płytka jest przygotowana w dwóch wersjach (mirror i normal). Schemat montażowy to widok od strony elementów.
Obrazy PCB w pliku .doc są zwymiarowane.
Jeśli chodzi o brzmienie to barwy uzyskiwane przy pomocy tego preampa przy skręconej korekcji góry pasma mogą przybierać nawet jazzowy charakter, a przy korekcji odkręconej dążą do klasycznego brzmienia fenderowskiej "szklanki". Preamp jest bardzo czuły na artykulację oraz oddaje wiernie charakter brzmienia instrumentu. Świetnie też spisuje się w zestawieniu z przesterami typu stompbox dodając brzmieniu selektywności i dynamiki. Lampa naturalnie kompresuje dźwięk dzięki czemu w konfiguracji z przesterem można uzyskać "lejący" się lead często pożądany w grze solo.
Podziękowania dla użytkowników forum elektroda.pl za pomoc w przygotowaniu schematu ideowego prezentowanego układu.
pozdrawiam
Stork
Fajne? Ranking DIY
