Układ czujnika
Układ odbiornika
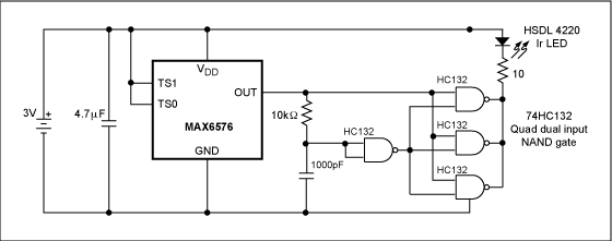
Schemat czujnika oparto na układzie MAX6576. Element występujący w 6 pinowej obudowie SOT mierzy temperaturę w zakresie od -40° do +125°C. Napięcie zasilania powinno zawierać się w przedziale od 2,7 do 5,5 V. Na jego wyjściu otrzymujemy przebieg czasowy (sygnał prostokątny) o czasie proporcjonalnym do temperatury. Współczynnik proporcjonalności może zostać wybrane spośród następujących wartości: 10, 40, 160 lub 640 ms/°K. Wyjście tego układu połączono z czterema bramkami Schmidta, które służą do wysterowania diody LED krótkimi (10 us) impulsami. W przypadku gdy sensor działa w okolicach temperatury pokojowej, pobór prądu przez układ jest bardzo mały i wynosi 140 uA. Odbiornik otrzymuje sygnał podczerwony z czujnika i zamienia go na dwie postaci: analogową i cyfrową. Na wyjściu cyfrowym pojawia się sygnał logiczny, który może posłużyć jako źródło przerwań dla mikrokontrolera. Z wyjścia analogowego uzyskujemy poziom napięcia stałego o poziomie proporcjonalnym do mierzonej temperatury. Wyjście to umożliwia bezpośredni odczyt temperatury z podłączonego multimetru lub woltomierza.
Źródło: Link
Układ odbiornika
Schemat czujnika oparto na układzie MAX6576. Element występujący w 6 pinowej obudowie SOT mierzy temperaturę w zakresie od -40° do +125°C. Napięcie zasilania powinno zawierać się w przedziale od 2,7 do 5,5 V. Na jego wyjściu otrzymujemy przebieg czasowy (sygnał prostokątny) o czasie proporcjonalnym do temperatury. Współczynnik proporcjonalności może zostać wybrane spośród następujących wartości: 10, 40, 160 lub 640 ms/°K. Wyjście tego układu połączono z czterema bramkami Schmidta, które służą do wysterowania diody LED krótkimi (10 us) impulsami. W przypadku gdy sensor działa w okolicach temperatury pokojowej, pobór prądu przez układ jest bardzo mały i wynosi 140 uA. Odbiornik otrzymuje sygnał podczerwony z czujnika i zamienia go na dwie postaci: analogową i cyfrową. Na wyjściu cyfrowym pojawia się sygnał logiczny, który może posłużyć jako źródło przerwań dla mikrokontrolera. Z wyjścia analogowego uzyskujemy poziom napięcia stałego o poziomie proporcjonalnym do mierzonej temperatury. Wyjście to umożliwia bezpośredni odczyt temperatury z podłączonego multimetru lub woltomierza.
Źródło: Link
Fajne? Ranking DIY