Witam.
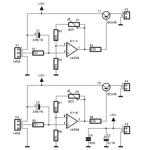
Potrzebuję najprostszy układ żeby włączał wentylator PC 12V przy temperaturze np. 50°C. Jak to zrobić??
Potrzebuję najprostszy układ żeby włączał wentylator PC 12V przy temperaturze np. 50°C. Jak to zrobić??
Czy wolisz polską wersję strony elektroda?
Nie, dziękuję Przekieruj mnie tam