logo elektroda
logo elektroda
X
logo elektroda
REKLAMA
REKLAMA
Adblock/uBlockOrigin/AdGuard mogą powodować znikanie niektórych postów z powodu nowej reguły.

Tranzystor MOSFET z kanałem p jako element przełaczający

emaker 29 Sty 2010 12:09 5379 0
REKLAMA
  • Tranzystor MOSFET z kanałem p jako element przełaczający
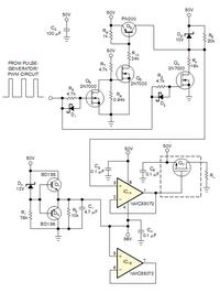
    Zastosowanie tranzystora MOSFET z kanałem typu p jako element przełączający napięcia przekraczające 100 V, pozwala uprościć cały schemat. Aby sterować tranzystorem MOSFET i zredukować straty wydzielane w postaci ciepła, należy na przemian ładować i rozładowywać pojemność wejściową między jego bramką a źródłem. Na powyższym schemacie, tranzystor Q7 załącza napięcie o wartości 50 V do obciążenia. Sygnałem sterującym jest sygnał PWM o częstotliwościach do 60 kHz ze zmiennym wypełnieniem. Elementy Q4, R5,R4, R3, D2 i D3 ustalają potencjał na bramce Q7 i nie pozwalają aby napięcie bramka-źródło przekroczyło 10 V. Gdy Q4 przewodzi, na diodzie D3 pojawia się napięcie 10 V, które przez wzmacniacz operacyjny trafia na bramkę Q7 i spowoduje załączenie tego tranzystora. IC1A to wzmacniacz operacyjny MC33072 potrafiący wysterować obciążenie pojemnościowe już od wartości 10 nF. Kombinacja elementów D4, R1, R2, Q1, Q2 i C1 ustala „masę” dla wzmacniacza operacyjnego – napięcie o wartości 38 V. Gdy na anodzie D3 pojawi się potencjał 50V, ustalony przez tranzystory Q3, Q5 i Q6 oraz elementy towarzyszące, tranzystor Q7 zostaje wyłączony. Diody D1 i D2 poprawiają szybkość działania tranzystorów Q5 i Q4. Powyższy układ pozwala uzyskać czasy narastania i opadania na poziomie 500 ns na wyjściu Q7.

    Źródło: EDN 21 January 2010

    Fajne? Ranking DIY
    O autorze
    emaker
    Poziom 12  
    Offline 
    Specjalizuje się w: elektroakustyka, akustyka
    emaker napisał 85 postów o ocenie 69. Mieszka w mieście "-". Jest z nami od 2009 roku.
  • REKLAMA
REKLAMA