Witam!
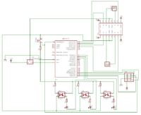
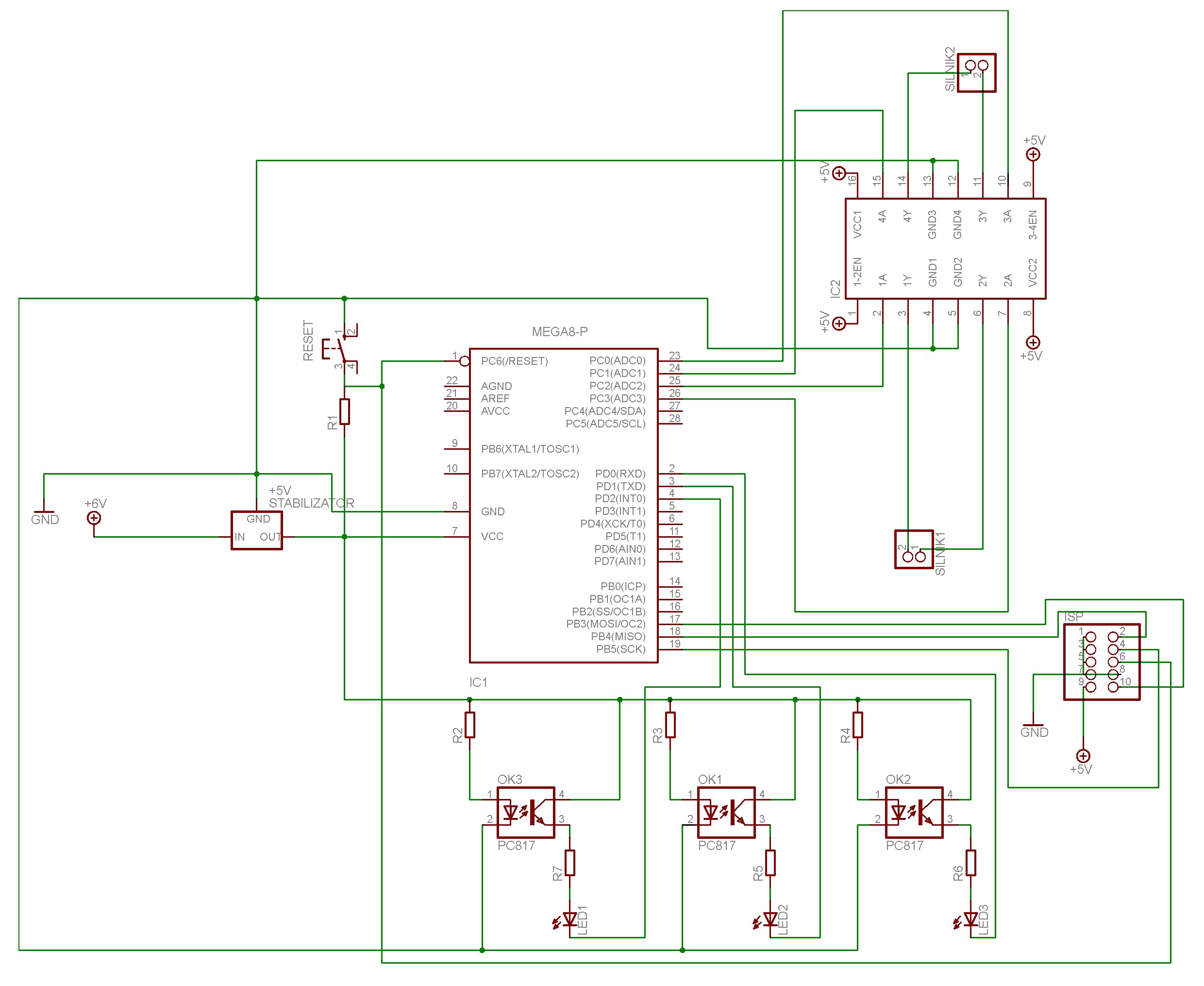
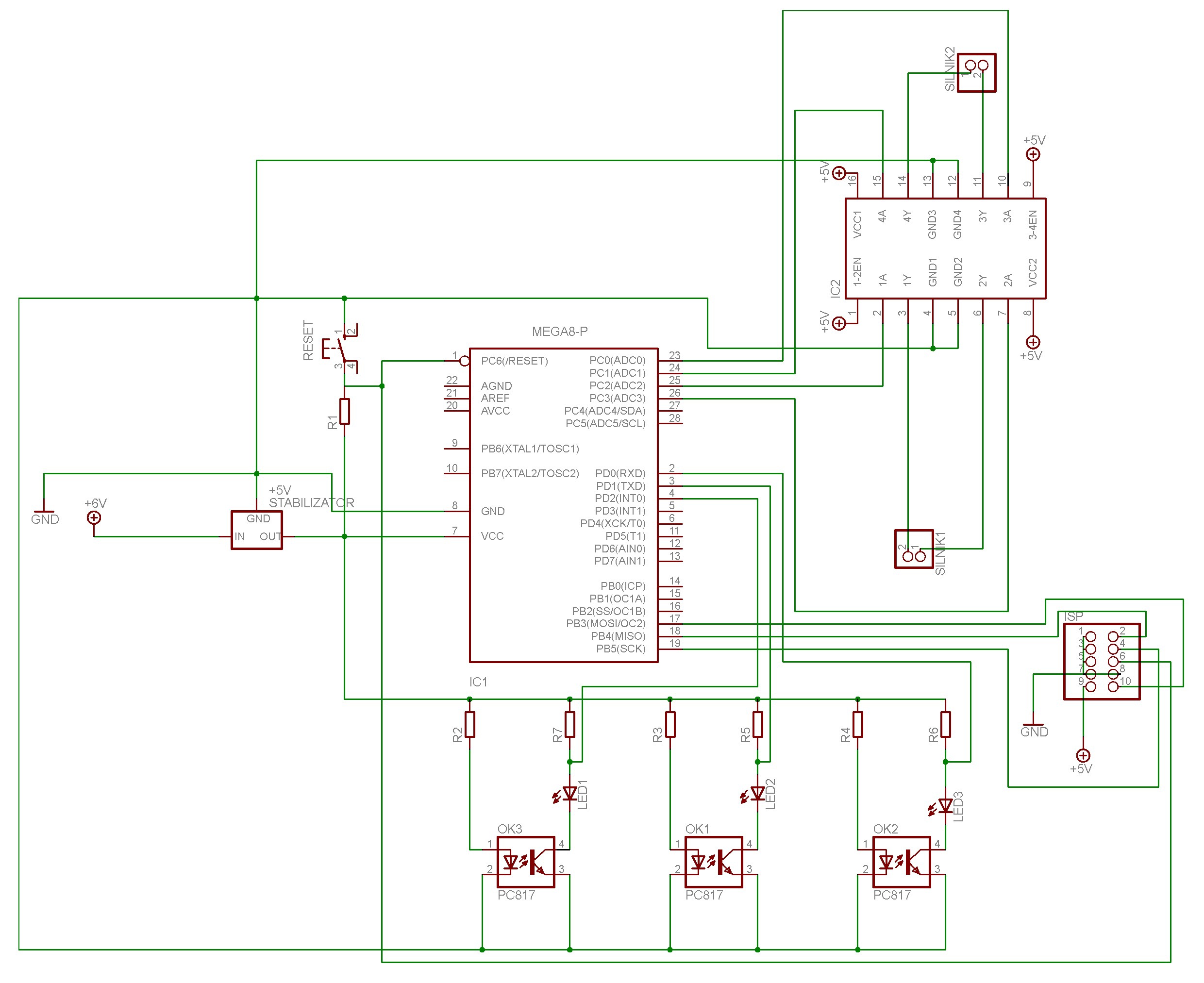
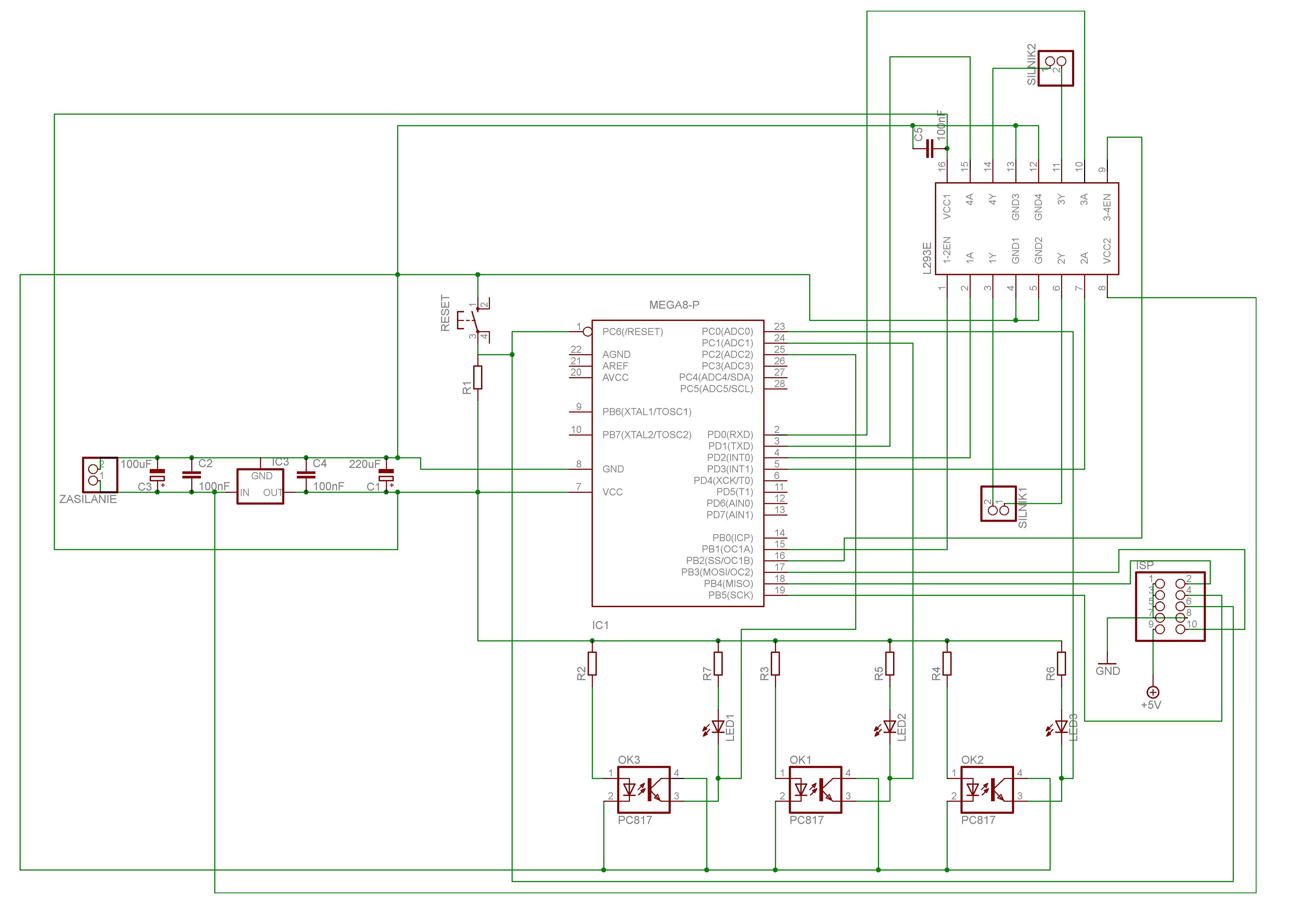
Korzystając z wolnego czasu postanowiłem zrobić robota jeżdżącego za czarną linią, mechanikę już mam, 2 silniki prądu stałego. Sterowanie silnikami ma się odbywać na zasadzie prawo, lewo (nie chcę korzystać z PWM). Programowanie robota nie powinno być dla mnie problemem, gorzej z elektroniką... Mógłby ktoś prześledzić schemat i powiedzieć czy zadziała ? I poradzić gdzie ewentualnie brakuje kondensatora, rezystora, bądź jakiegoś dławika (przy silniku bodajże powinny być, ale nie wiem jak je dobrać i jak połączyć). Dodam, że zasilanie będzie z 4 baterii AAA 1,2V, przez stabilizator. Czujniki odbiciowe CNY70. A te diody przy czujnikach mają wskazywać który aktualnie przewodzi napięcie. I przy tych czujnikach właśnie nie wiem czy wszystko jest ok.
Z góry dzięki za pomoc i pozdrawiam.
Korzystając z wolnego czasu postanowiłem zrobić robota jeżdżącego za czarną linią, mechanikę już mam, 2 silniki prądu stałego. Sterowanie silnikami ma się odbywać na zasadzie prawo, lewo (nie chcę korzystać z PWM). Programowanie robota nie powinno być dla mnie problemem, gorzej z elektroniką... Mógłby ktoś prześledzić schemat i powiedzieć czy zadziała ? I poradzić gdzie ewentualnie brakuje kondensatora, rezystora, bądź jakiegoś dławika (przy silniku bodajże powinny być, ale nie wiem jak je dobrać i jak połączyć). Dodam, że zasilanie będzie z 4 baterii AAA 1,2V, przez stabilizator. Czujniki odbiciowe CNY70. A te diody przy czujnikach mają wskazywać który aktualnie przewodzi napięcie. I przy tych czujnikach właśnie nie wiem czy wszystko jest ok.
Z góry dzięki za pomoc i pozdrawiam.
