logo elektroda
logo elektroda
X
logo elektroda
REKLAMA
REKLAMA
Adblock/uBlockOrigin/AdGuard mogą powodować znikanie niektórych postów z powodu nowej reguły.

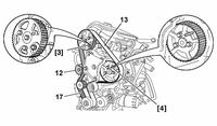
Citroen Jumpy 1.9d silnik dw8 rozrząd.

andre5 29 Sty 2010 18:19 25908 1
REKLAMA
  • #1 7612005
    andre5
    Poziom 9  
    Potrzebuje schemat ustawień paska rozrządu do tego auta dzięki.
  • REKLAMA
  • #2 7612286
    Konto nie istnieje
    Konto nie istnieje  
REKLAMA