logo elektroda
logo elektroda
X
logo elektroda
Adblock/uBlockOrigin/AdGuard mogą powodować znikanie niektórych postów z powodu nowej reguły.

Zasilanie podtrzymujące przed czy za procesorem?

wicy 31 Sty 2010 23:38 2956 22
  • #1 7624700
    wicy
    Poziom 22  
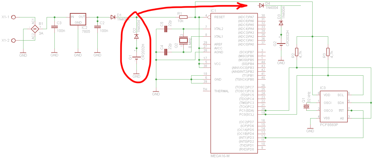
    Zacząłem konstrukcję pewnego układu i mam pytanie. Czy zasilanie bateryjne podtrzymujące zegar RTC podłączyć przed, czy za procesorem (jak na rysunku)?
    Wydaje mi się, że "przed" będzie niepotrzebnie zasilał procesor (przy wyłączonym zasilaniu głównym uP jest zbędny).
    Zasilanie podtrzymujące przed czy za procesorem?
  • Pomocny post
    #2 7624713
    Konto nie istnieje
    Poziom 1  
  • #3 7624762
    wicy
    Poziom 22  
    Ale R2 i R3 są na jednej linii z linią zasilania (gdy zasila źródło główne) i podtrzymującej (gdy zasila tylko bateria i tylko PCF). Procesor na baterii nie jest zasilany i jest zbędny. Linie SDA i SCL nie pracują, więc nie rozumiem po co R2 i R3 do VCC głównego zasilania?
    Tak jest źle?
    Zasilanie podtrzymujące przed czy za procesorem?
  • Pomocny post
    #4 7624810
    BoskiDialer
    Poziom 34  
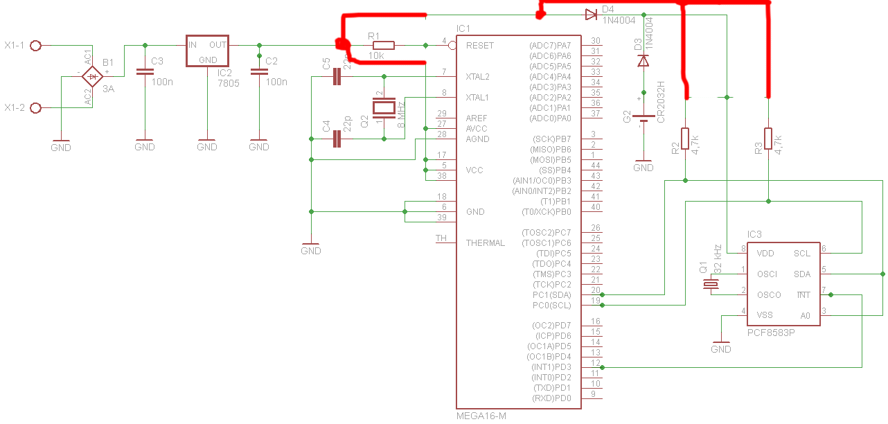
    Procesor bez zasilania będzie miał tendencję do ściągania wszystkich swoich pinów do masy (założenie, że napięcie na VCC jest bliskie GND), a dokładniej do około 0.7V (diody zabezpieczające). Przez rezystory będzie ciągle płynął prąd rozładowując baterię.

    ps o co chodzi z tym rezystorem R1/10k na schemacie? Przecież to utnie całe zasilanie.
  • #5 7624811
    janbernat
    Poziom 38  
    Bo te rezystory niepotrzebnie będą pobierać prąd.
    I daj diody schottkiego ( bat42 np.) a nie zwykłe.
  • #6 7624821
    Konto nie istnieje
    Poziom 1  
  • #7 7624831
    wicy
    Poziom 22  
    OK, rozumiem. Zostawmy na razie R1 bo to zdaje się jeszcze źle i bezmyślnie narysowany "układ resetu". To mój pierwszy projekt w Eagle, więc jest sporo chaosu z połączeniami. Mam nadzieję to wygładzić.
    Czyli R2 i R3 powinny być w takim rozwiązaniu? Właśnie miałem pytać o diody :) Ale widzę już podpowiedź.
    Zasilanie podtrzymujące przed czy za procesorem?
  • #8 7624879
    marco47
    Poziom 41  
    Musisz jeszcze dodać kondensatory elektrolityczne co najmniej 470u przed i 100u po stabilizatorze 5-voltowym
  • #9 7624882
    Konto nie istnieje
    Poziom 1  
  • #10 7624913
    wicy
    Poziom 22  
    Dodałem jeszcze układ pomiaru napięcia baterii. Zastanawiam się tylko, czy przy zasilaniu głównym 5V i zasilaniu baterii <3,3V potrzebny będzie dzielnik, czy można sobie go odpuścić?
    Zasilanie podtrzymujące przed czy za procesorem?
    Układ zasilania z 7805 był już przeze mnie stosowany wielokrotnie w takiej właśnie konfiguracji (2x100nF wystarcza) i nigdy nie było problemów z pracą uP i resetami.
  • Pomocny post
    #11 7624931
    Konto nie istnieje
    Poziom 1  
  • #12 7628754
    janbernat
    Poziom 38  
    Atom, a czy BAT54C nie jest tylko smd?
    Jeśli pamiętam...
    Mi nic do tego- skoro wicy to chce robić w smd...
    A ten dzielnik do pomiaru- nie mogę odczytać oporników.
    Stale będą rozładowywać baterię- bardziej niż PCF.
  • #13 7629171
    mirekk36
    Poziom 42  
    A ja się zastanawiam po co robić w takim rozwiązaniu w ogóle pomiar napięcia baterii ??? ;)

    czy ktoś z lubością będzie obserwował spadek napięcia na tej baterii o powiedzmy 20mV np na rok czasu a może i dłużej???

    Toż prędzej taki zegarek zostanie zezłomowany w związku z upływem czasu niż ta biedna bateria się wyczerpie. Moim zdaniem poziom napięcia baterii to opłaca się stosować tam gdzie np są akumulatorki i pobierany jest z nich w miarę duży prąd który opłaca się monitorować w związku np z nie dopuszczeniem do przekroczenia odpowiedniego dla nich napięcia.

    ale to tylko luźna propozycja bo już nie jeden taki zegarek popełniłem i na prawdę dłuuuugo trzeba czekać żeby bateria zaczęła się wykańczać ;)
  • #14 7629332
    wicy
    Poziom 22  
    Zaczątek układu to pomysł na alarm. Stan baterii miałby być przekazywany drogą radiową dla kontroli pewności pracy układu czasowego. Pomiar byłby dokonywany raz po załączeniu procesora.
    Nawet jeśli pomiar stanu baterii jest przerostem formy nad treścią, wolę to niż niepewność co do stanu baterii zamkniętej w pancernej obudowie. Poza tym jakże rośnie bajerancka funkcjonalność :D
    Ale dzięki za uwagi, być może zrezygnuję z tego przy wzroście stopnia skomplikowania całości.
    Atom1477, oczywiście nie będę dyskutował bo znasz się lepiej. Jednak nowy układ od strony zasilania jest powieleniem układu działającego już na trafo sieciowym, i to działającego (o dziwo) bez żadnych wpadek.
  • #15 7629510
    janbernat
    Poziom 38  
    PCF pobiera 50uA w stanie spoczynku.
    Wyrzuć ten dzielnik bo będzie brał dużo więcej.
    Mierz- jeśli musisz- wprost z baterii.
  • #16 7629528
    wicy
    Poziom 22  
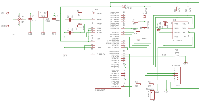
    Słuchając porad i podpowiedzi, układ przybrał taki kształt (nie ostateczny):
    Zasilanie podtrzymujące przed czy za procesorem?
    Chyba nie ma jakichś rażących (poza okolicami 7805 ;) ) baboli?
  • #18 7630024
    Konto nie istnieje
    Poziom 1  
  • #20 7630583
    Konto nie istnieje
    Poziom 1  
  • #21 7630802
    Konto nie istnieje
    Konto nie istnieje  
  • #23 7632505
    Konto nie istnieje
    Poziom 1  
REKLAMA