logo elektroda
logo elektroda
X
logo elektroda
Adblock/uBlockOrigin/AdGuard mogą powodować znikanie niektórych postów z powodu nowej reguły.

[Atmega32] Sprawdzenie poprawności schematu

dragonmj 01 Lut 2010 14:15 3097 20
  • #1 7626374
    dragonmj
    Poziom 10  
    Witam!

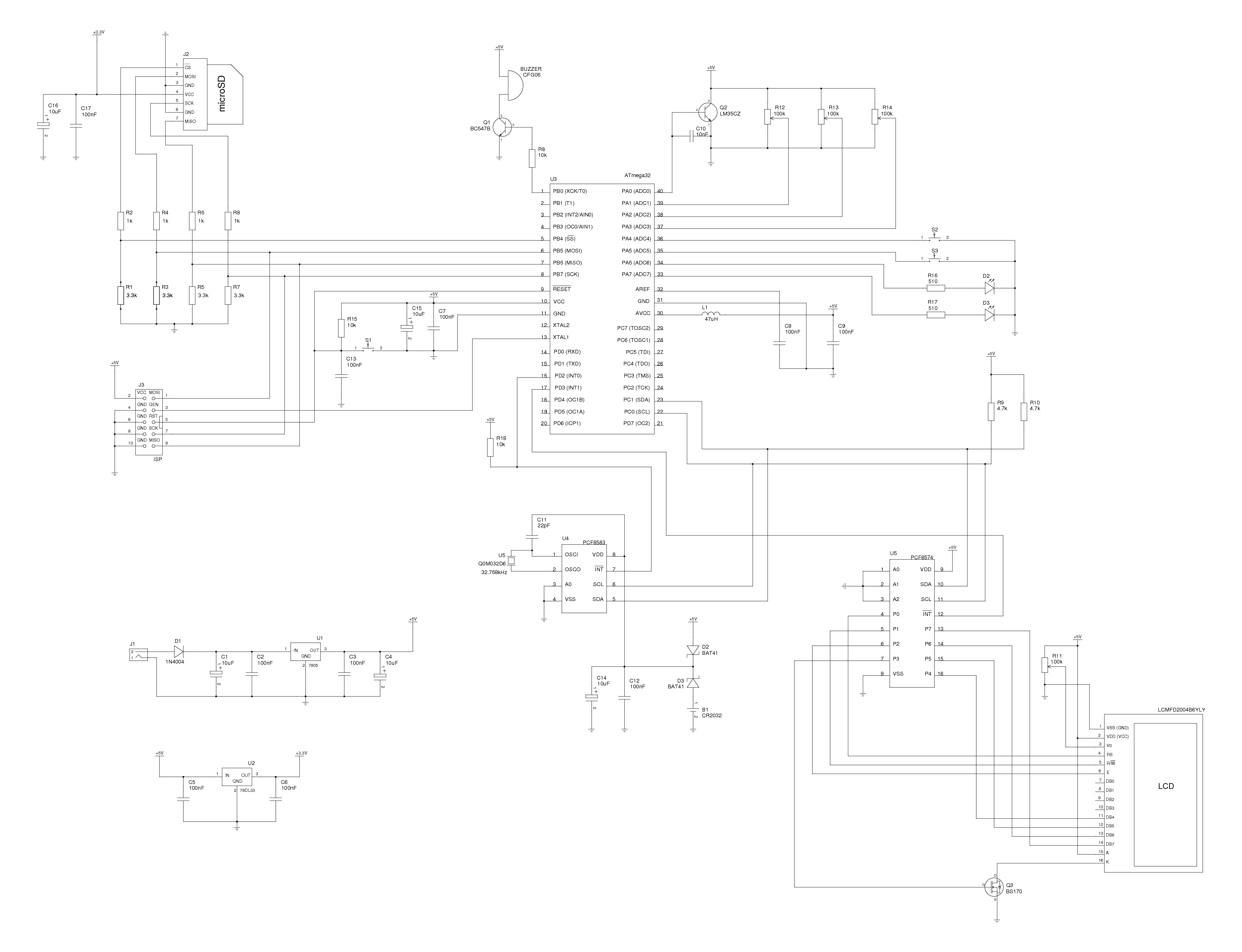
    Chciałbym prosić o sprawdzenie poprawności załączonego schematu. Mile widziane są wszelakie uwagi. Mikrokontrolery programuje już od dłuższego czasu, ale to pierwsza moje próba stworzenia własnego projektu od wyrysowania schematu po lutowanie i programowanie.

    [Atmega32] Sprawdzenie poprawności schematu
  • #2 7626461
    mirekk36
    Poziom 42  
    1. Jesteś pewien, że uda ci się zorganizować obsługę LCD przez PCF wraz z wykorzystaniem pinu RW ???? jeśli tak to ok - ale jeśli nie to podłącz lepiej go od razu do GND

    2. Diody do zasilania awaryjnego przy baterii daj jakieś typu shottky a nie zwykłe prostownicze bo będziesz miał na nich duży spadek napięcia niepotrzebnie

    3. te rezystory o wartości 1k do diod LED to lekka przesada ;) tak na oko to spokojnie przy 5V można 500R dać bez wyliczeń ale nie 1K

    4. wszędzie dałeś przy scalakach ładnie przy zasilaniu kodki 100nF ale zapomniałeś, że stosuje się pary czyli 100nF oraz jakiś mały elektrolicik jeszcze o wartości powiedzmy od 10uF do 47uF
  • #3 7626466
    Balu
    Poziom 38  
    Po kolei co mi się nasuwa:
    -Nie wiesz co to jest Junction i błędnie tego używasz.
    -Brak elektrolitu + 100nf na sd'ku
    -lm35 ma dziwny symbol jak dla mnie.. ciężko powiedzieć co autor miał na myśli
    -avcc bozia kazała łączyć przez dławik jak się nie chce mieć zakłóceń na adc
    -pcf8583 int jest typu OC/OD jeśli mnie pamięć nie myli więc brak podciągania.
    -lcd... regulacja kontrastu rezystancją? jakaś nowość.
    Tyle na szybcika.
  • #4 7626970
    revolt
    Poziom 34  
    Balu napisał:

    -lcd... regulacja kontrastu rezystancją? jakaś nowość.


    Dlaczego nowość? Ja mam standardowy wyświetlacz z HD i bez rezystora wyświetlacz jest cały czarny.
  • #5 7627017
    dragonmj
    Poziom 10  
    Zdaje się, że chodzi o to, że na moim schemacie zapomniałem rezystor podpiąć pod zasilanie ;) Zaraz będę wprowadzał poprawki i podeślę raz jeszcze schemat. Dzięki za pierwsze sugestie.

    P.S. W PCF8574 INT jest OD
    P.S2 lm35 jak dla mnie to zwykły tranzystor
  • #7 7627448
    dragonmj
    Poziom 10  
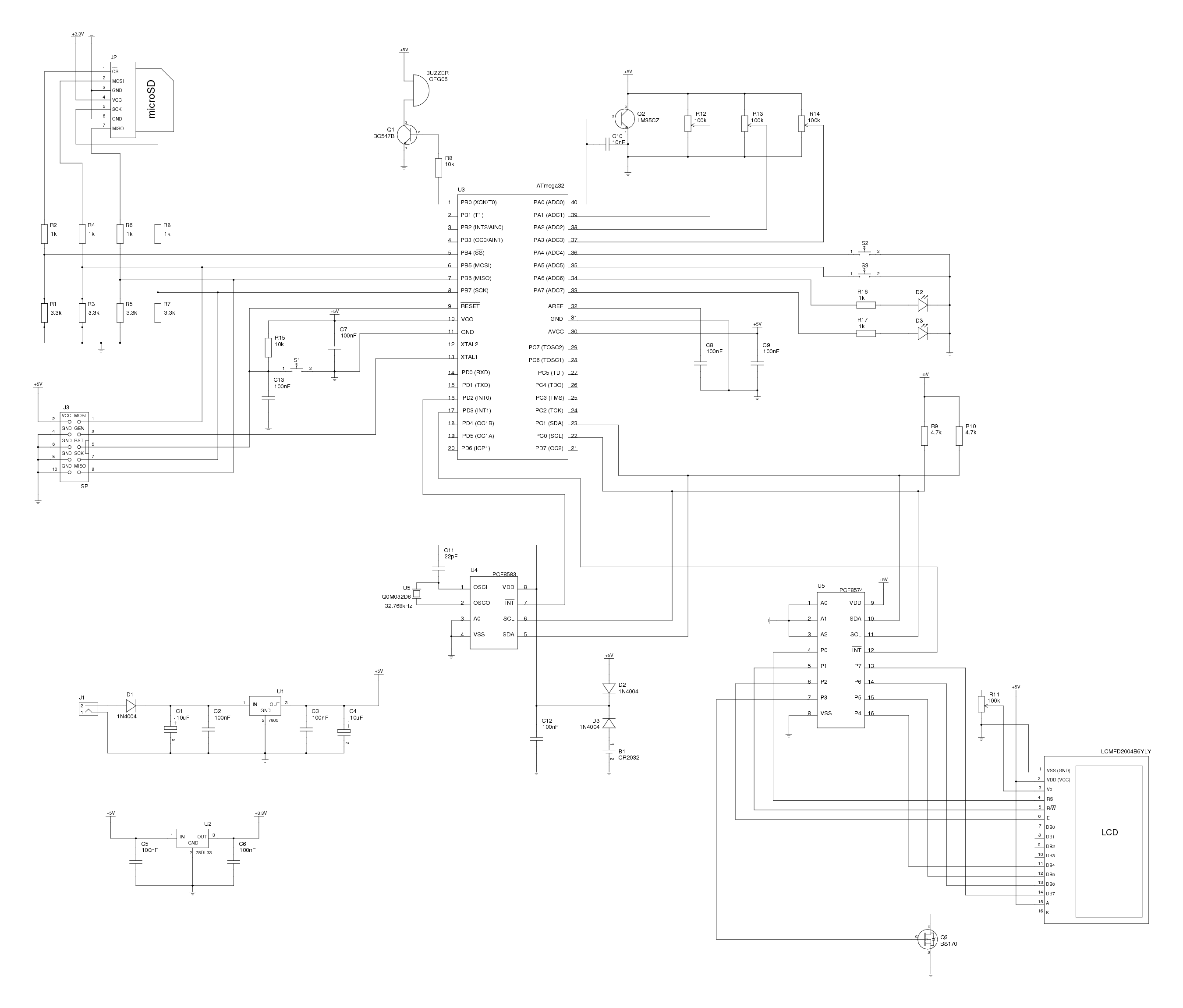
    Mam nadzieję, że jest lepiej.

    [Atmega32] Sprawdzenie poprawności schematu


    Pisząc poprzednio pomyliłem układy PCF8583 i PCF8574. Sorry mój błąd :) Jeszcze się w tym dobrze nie orientuję. Schematy to dla mnie może nie czarna magia, ale szara na pewno ;)

    W jaki sposób stosuje się wspomniany "Junction"? Rozumie, że chodzi o symbol jaki stosuje żeby zaznaczyć podłączenie do napięcia zasilania.
  • #8 7627503
    mirekk36
    Poziom 42  
    No teraz lepiej ;)

    ale nie odpowiedziałeś na pytanie:

    Jesteś pewien, że uda ci się zorganizować obsługę LCD przez PCF wraz z wykorzystaniem pinu RW ???? jeśli tak to ok - ale jeśli nie to podłącz lepiej go od razu do GND

    wiesz o co tu chodzi?
  • #9 7627519
    Balu
    Poziom 38  
    Junction to połączenie (kropka krzyżująca dwa przewody). Używa się jej wtedy kiedy się...taaak krzyżuje dwa lub więcej przewody, a u Ciebie była ona... na kilku rezystorach np.
    Już piszę po kolei:
    Rezystancja na LCD jak się kolega później domyślił, nie była podłaczona do zasilania...Reszta wygląda OK.
    Radzę się zaznajomić również z opisywaniem NETów (label lub jakkolwiek to się może w Twoim sofcie nazywać), ponieważ wodzenie oczami za drucikiem po całym schemacie męczy. Dwa proponuję więcej razy użyć +5V i gnd niż ciągnąć przewody...

    A tak looks nice.

    Dodano po 1 [minuty]:

    Mirek36, tutaj ja nie wiem o co Tobie chodzi z tym RW (nieużywam portexpanderów, wolę większy procek, więc wybacz moją ewentualną niewiedzę w tym temacie).
  • #10 7627589
    mirekk36
    Poziom 42  
    Balu napisał:

    Mirek36, tutaj ja nie wiem o co Tobie chodzi z tym RW (nieużywam portexpanderów, wolę większy procek, więc wybacz moją ewentualną niewiedzę w tym temacie).


    to była oczywiście sugestia do autora a nie do ciebie, a chodzi o to, że skoro już używamy pinu RW to znaczy przecież, że korzystamy z mechanizmu BusyFLAG prawda? bo jeśli nie to wystarczy podłączyć do GND prawda?

    Ja generalnie też nigdy nie bawiłbym się w takie podłączanie LCD'ka no ale jak kto woli.

    Tak więc jeśli już korzystamy z BusyFLAG to próbując to oprogramować jeszcze dodatkowo przez taki expander - to już będzie ładny dodatkowy hardcore'k - w tym sensie, że czasowo i tak będzie trzeba sobie odpuścić co w efekcie spowoduje że i tak jeśli już się to zrobi to będzie to mało efektywne w porównaniu do bezpośredniego podłączenia do procka. Trzeba przecież będzie przełączać PCF'a także na odczyt. Gdy się robi w procku program na bezpośrednio dołączonym LCD'ku to wystarczy kilka NOP'ów opóźnienia w zależności od kwarca - a tu ??? a tu dochodzi jeszcze czas na transmisję I2C co w efekcie może całą zabawę z BusyFlag zrobić totalnie bezużyteczną.

    O to mi chodzi ;)
  • #11 7627610
    dragonmj
    Poziom 10  
    Nałożyły mi się dwa rezystory na siebie - używam gEDA (czasem mu odbija, a nie zawsze zauważę jak wstawi dwa elementy na siebie - przy kopiowaniu tak ma:) Nie wiedziałem, że połączenia mają taką nazwę - braki w terminologii, ale jak na to spojrzeć ogólniej to mogłem się domyślić ;)

    Czytelność schematu rzeczywiście pozostawia wiele do życzenia - jeszcze nad tym popracuję. Dzięki za sugestie :)

    Obsługa LCD z RW. Chciałbym się z tym zmierzyć, ale nie wiem jaki może być z tym problem.
  • #13 7627684
    mirekk36
    Poziom 42  
    dragonmj napisał:
    Nałożyły mi się dwa rezystory na siebie - używam gEDA (czasem mu odbija, a nie zawsze zauważę jak wstawi dwa elementy na siebie - przy kopiowaniu tak ma:)

    to może jednak warto zabrać się za program Eagle ??? ;)

    dragonmj napisał:

    Obsługa LCD z RW. Chciałbym się z tym zmierzyć, ale nie wiem jaki może być z tym problem.


    No to lepiej najpierw się zmierz z tym - przy bezpośrednim podłączeniu LCD do procesora na jakiejś płytce stykowej czy prototypowej czy tam na pająka jak wolisz. A jak ci wyjdzie korzystanie z BusyFlag - to wtedy gwarantuję ci, że od razu będziesz wiedział o co chodzi w moim pytaniu bo ciężko to tak w oderwaniu od rzeczywistości tłumaczyć. W przeciwnym przypadku jak mówię szczególnie jeśli nie zależy ci specjalnie na dużej szybkości wyświetlacza to dawaj nogę RW do GND a i tak skoro dopiero zamierzasz sam zacząć programowanie LCDka to i tak czeka cię hardcore ;) przy robieniu tego jeszcze poprzez PCF'a
  • #14 7627837
    MODI
    Poziom 17  
    Jeśli te porty które nie są podłączone nie będą miały żadnego zastosowania to dlaczego ich nie wykorzystać do lcd. btw z tego co pamiętam to takie ekspandery to drogie są...
  • #15 7628208
    mirekk36
    Poziom 42  
    MODI napisał:
    Jeśli te porty które nie są podłączone nie będą miały żadnego zastosowania to dlaczego ich nie wykorzystać do lcd. btw z tego co pamiętam to takie ekspandery to drogie są...


    Drogie to nie są, ale co racja to racja ;) .... tyle pinów leży odłogiem a tu LCD przez expander podłączany ... słuszna uwaga
  • #16 7628731
    dragonmj
    Poziom 10  
    Eagle kiedyś (dawno, dawno temu...) macałem, ale jakoś teraz w paczkach do suse wpadła mi w ręce gEDA, ale chyba rzeczywiście sięgnę po orełka ;)
    Jeśli chodzi o całą zabawę z expanderem to trochę chciałem właśnie utrudnić sobie sprawę w celach edukacyjnych choć pewnie nie wiem co czynię :) Wyjdzie w praniu. Jeśli sobie nie poradzę to uproszczę schemat.
  • #17 7629381
    leon1313
    Poziom 15  
    Mam pytanie: do czego będzie wykorzystywany ten projekt?
    Bo jeżeli to ma być płytka testowa, dodaj parę jumperów w newralgicznych miejscach(INT). Diody D1 i D2 - może się czepiam, ale nie lepiej byłoby od Vcc poprzez rezystor do procesora?
  • #18 7634663
    dragonmj
    Poziom 10  
    Głównie do nauki na początek. Mam zamiar to poskładać na płytce stykowej więc zmiana konfiguracji w trakcie nie będzie problemem. Podziękował za wskazówki :)
    Jeśli chodzi o diody to nie bardzo załapałem ideę.
  • #19 7634727
    leon1313
    Poziom 15  
    Ty masz diody do GND, zwykle daje się do VCC - chyba chodzi o wydajność prądową czy coś w tym stylu... Trzeba przejrzeć datasheet.
  • #20 7634881
    Konto nie istnieje
    Poziom 1  
  • #21 7634895
    leon1313
    Poziom 15  
    Ot, widzisz, niedouczenie moje, abo przyzwyczajenie.
REKLAMA