Witam
W sumie temat nie do końca związany z mikrokontrolerami ale układ ma zasilać i procesor.
Otóż w moim systemie "alarmowym" muszę dorobić możliwość przejścia na zasilanie bateryjne podczas braku prądu w sieci.
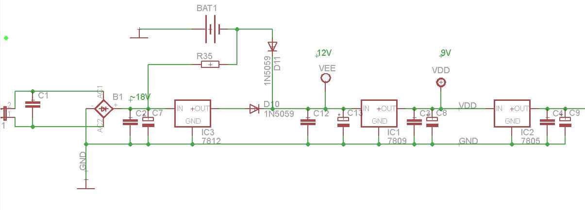
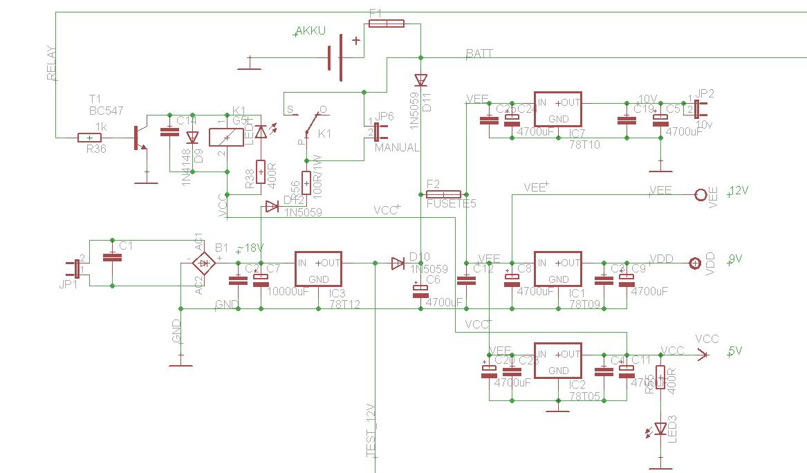
Procesor i większość peryferiów mam zasilane z 5V ale czujniki dymu zasilam już z 9V (ale pobór bardzo niski 12uA) a czujniki ruchu z 12V.
Planuję zastosować akumulator taki jak w centralkach alarmowych satela (mam gdzieś taki prawie nie używany 12V). Problemem jest to że nie mogę znaleźć żadnego sensownego schematu. Nie chcę żadnych gotowców ale nie chcę też znajstrować płytki ,dać jej do zrobienia a później przekonać się że mogę to wszystko posłać szybkim ruchem w kierunku ściany.
Szukałem i studiowałem masę schematów ale każdy jest inny.
Zasilanie awaryjne muszę zrobić chociażby dla 9V (czujniki dymu) gdyż mam małe dzieci i nigdy nic nie wiadomo.
Cała idea jest prosta:
1.Jest zasilanie w sieci to ładuje się AKU (ale nie przeładowuje czy coś w tym stylu) i wszystkie "ustrojstwa" zasilane są z zasilacza.
2.Brak zasilania w sieci to przechodzi na zasilanie z AKU.
Proszę o jakieś propozycje lub jakieś nakierowanie na temat. Dodam że nie chcę stosować żadnych UPS-ów. Pobór jest tak niski że w sumie wystarczyła by bateria 9V ale chcę dla pewności mieć akumulatorek i wiedzieć że jak nie będzie prądu to mam spory zapas w Aku.
W sumie temat nie do końca związany z mikrokontrolerami ale układ ma zasilać i procesor.
Otóż w moim systemie "alarmowym" muszę dorobić możliwość przejścia na zasilanie bateryjne podczas braku prądu w sieci.
Procesor i większość peryferiów mam zasilane z 5V ale czujniki dymu zasilam już z 9V (ale pobór bardzo niski 12uA) a czujniki ruchu z 12V.
Planuję zastosować akumulator taki jak w centralkach alarmowych satela (mam gdzieś taki prawie nie używany 12V). Problemem jest to że nie mogę znaleźć żadnego sensownego schematu. Nie chcę żadnych gotowców ale nie chcę też znajstrować płytki ,dać jej do zrobienia a później przekonać się że mogę to wszystko posłać szybkim ruchem w kierunku ściany.
Szukałem i studiowałem masę schematów ale każdy jest inny.
Zasilanie awaryjne muszę zrobić chociażby dla 9V (czujniki dymu) gdyż mam małe dzieci i nigdy nic nie wiadomo.
Cała idea jest prosta:
1.Jest zasilanie w sieci to ładuje się AKU (ale nie przeładowuje czy coś w tym stylu) i wszystkie "ustrojstwa" zasilane są z zasilacza.
2.Brak zasilania w sieci to przechodzi na zasilanie z AKU.
Proszę o jakieś propozycje lub jakieś nakierowanie na temat. Dodam że nie chcę stosować żadnych UPS-ów. Pobór jest tak niski że w sumie wystarczyła by bateria 9V ale chcę dla pewności mieć akumulatorek i wiedzieć że jak nie będzie prądu to mam spory zapas w Aku.
