logo elektroda
logo elektroda
X
logo elektroda
REKLAMA
REKLAMA
Adblock/uBlockOrigin/AdGuard mogą powodować znikanie niektórych postów z powodu nowej reguły.

Licznik do przymierzalni - fajny temacik :D

mROZIK 23 Lip 2004 22:48 1515 4
REKLAMA
  • #1 758245
    mROZIK
    Poziom 11  
    Ma ktoś pomysł jak zaprojektować licznik jak w temacie ??

    OPIS:
    W SALONACH ZNAJDUJE SIĘ OD 3 DO 7 PRZYMIERZALNI W ZALEŻNOŚCI OD WIELKOŚCI SKLEPU. W STREFIE PRZYMIERZALNI ZAWSZE MUSI STAĆ JEDNA OSOBA Z OBSŁUGI PO TO, ŻEBY PILNOWAĆ NIEUCZCIWYCH KLIENTÓW, (BO TACY NIESTETY ZDARZAJĄ SIĘ DOŚĆ CZĘSTO) ORAZ PO TO, ŻEBY POMAGAĆ NIEZDECYDOWANYM ORAZ ODBIERAĆ PRZYMIERZONĄ ODZIEŻ. OSOBA Z OBSŁUGI PRZED WEJŚCIEM KLIENTA DO PRZYMIERZALNI MUSI PRZELICZYĆ ILOŚĆ CIUCHÓW l ... WŁAŚNIE W TYM CAŁY PROBLEM, PONIEWAŻ DOTYCHCZAS MUSIAŁA ZAPISAĆ SOBIE LICZBĘ ZABIERANYCH RZECZY W PAMIĘCI. W PRZYPADKU 3 PRZYMIERZALNI NIE STANOWIŁO TO WIĘKSZEGO PROBLEMU, ALE JUŻ 7, ZWŁASZCZA PRZY DUŻYM RUCHU W SKLEPIE TO DUŻY PROBLEM. DLATEGO MUSI POWSTAĆ COŚ, CO ROBOCZO NAZYWAMY WŁAŚNIE „LICZNIKIEM DO PRZYMIERZALNI".

    OGRANICZENIA:
    1. Licznik do przymierzało! powinien być tak elastycznym rozwiązaniem, żeby można było produkować go seryjnie, czyli stosować to samo rozwiązanie zarówno w sklepach z małą jak i dużą liczbą przymierzalni
    2. Powinny się na nim pojawiać cyfry od 0-10 odpowiadające ilości ciuchów, jakie są aktualnie w danej przymierzalni. To oznacza również, że powinno być jasne i klarowne, której przymierzalni dana liczba się tyczy.
    3. Rozwiązanie nie może być w żadnym stopniu związane z Klientem - to oznacza, że należy wykluczyć wszelkie rozwiązania (stosowane zresztą powszechnie w sklepach innych marek), w których Klient dostaje od osoby z obsługi sklepu coś, co musi zabrać z sobą do przymierzalni.
    4. Powinno zabierać jak najmniej pracy osobie obsługującej, nie powinno krępować ruchów, czy powodować zwiększenie ilości czynności, jakie należy wykonać, żeby działało.
    5. Klient nie powinien mieć możliwości zmiany bądź podmiany cyferki odpowiadającej ilości rzeczy, jakie zabrał do przymierzalni.

    Czekam na pomysły :)
  • REKLAMA
  • #2 758320
    etedio
    Poziom 24  
    dobry pomysł, wygląda na bardzo przydatny :)

    ale pytanie - jak to ma być:

    1. sklepikarz ma w ręku małe urządzonko i tam mu wyświetla co jest w kolejnej przymierzalni - coś w stylu telefonu komórkowego/notatnika elektronicznego
    2. jest mały stolik, do którego sklepikarz podchodzi, tam jest licznik z cyframi, sklepikarz wpisuje czy dał czy odebrał ubranie
    3. tuż przy wejściu do każdej kabiny jest wyświetlacz z liczbą ciuchów i przyciskiem "ciuch +" "ciuch -"

    moim zdaniem powinno to być raczej dyskretne, np. właśnie stolik z urządzonkiem

    proponuje prostą rzecz - licznik dwukierunkowy uniwersalny - byl taki fajny, chyba 4029, 2 przyciski i coś do odkłócania oraz dekoder z BCD na wyświetlacz 7 seg, to by było małe podełko z jedną cyfrą i można by połączyć ze sobą kilka takich, np przy 3 przymierzalniach podłączyć 3 takie proste liczniki

    no zawsze można też zastosować nasz ulubiony AT89C2051 :wink: ale to lepsze przy np, 10 przymierzalniach
  • REKLAMA
  • #3 758359
    mROZIK
    Poziom 11  
    Pomysł jest bardzo dobry, dziękuję Ci serdecznie, tylko jeden problem, dla Ciebie zaproponowana prosta rzecz dla mnie stała się nadwyraz trudna. Gdzie moge znaleźć cennik poszczególnych części i jak to ewentualnie połaczyć ?? No i ten ulubiony AT89C2051 - co to własciwie jest - jestem kompletnym laikiem :(
  • REKLAMA
  • #4 758538
    etedio
    Poziom 24  
    AT89C2051 to mikrokontroler jednoukładowy - miniaturowy komputer w jednym układzie scalonym :D

    jednak jak dopiero zaczynasz to lepiej to zrobić na prostym układzie CMOS - czy sam schemat wystarczy?

    teraz akurat nie jestem w stanie podać schematu, dośle puźniej, chyba że ktoś znajdzie coś fajnego szybciej :wink:
  • #5 759803
    etedio
    Poziom 24  
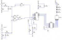
    nie miałem nic innego do roboty :D więc zmontowałem taki układzik na płytce stykowej

    3 układy CMOS, wyświetlacz wspólna anoda, trochę elementów... przy dobrych dostawcach wyjdzie na pewno mniej niż 20zł, piny odpowiadające wyprowadzeniom układów i sklepy znajdziesz w necie

    jest jeszcze układzik 40110, na nim by były 2 scalaki, ale akurat go nie miałem :(

    krótko opisze jak to działa: instalacje przy przyciskach i cały układ 4093 pomagają na drgania styków - bez nich układ liczy jedno wciśnięcie kilka razy, 3 bramki NAND tworzą jedną bramkę OR sterującą licznikiem, 4029 to licznik, jak na U/D jest 1 to liczy w górę, jak jest 0 to w dół, układzik z C1 ustawia zero po włączeniu zasilania, 4543 dekoduje stan na 4 liniach na wyświetlacz, diody i opornik ustawiają jasność, zasilasz 5V do 12V, to wszystko :wink:

    na wyświetlaczu masz cyfrę 0, jak wciśniesz jakiś przycisk to się zmienia, dzięki bramce U3D jeden przycisk liczy w góre, drugi w dół

    układ jest sprawdzony, rzeczywiście pomaga na krótką pamięć :wink: pisz, jak będą jakieś pytania i wątpliwości

    PS: jak podłączysz PH w 4543 do minusa zasilania to na wyświetlaczu będą odwrócone stany - zamiast 1 będzie E - pełna dyskrecja, żaden klient nie pokapuje, że ubrania są zliczane :wink:
REKLAMA