Czy jest możliwość zastąpienia innym pilotem centralka ma funkcję przyuczania nowych pilotów.
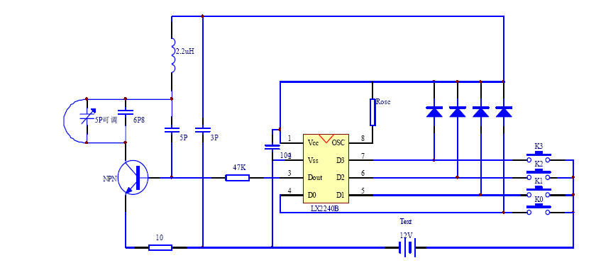
Oryginał jest na LX2240B (cztery przyciski w metalowych obudowach z symbolem kłódek, głośnika i dzwonka) nie mam akurat żadnych innych pilotów pod ręką, może ktoś eksperymentował.
Tu znalazłem schemat na stronach Chinskich

Oryginał jest na LX2240B (cztery przyciski w metalowych obudowach z symbolem kłódek, głośnika i dzwonka) nie mam akurat żadnych innych pilotów pod ręką, może ktoś eksperymentował.
Tu znalazłem schemat na stronach Chinskich