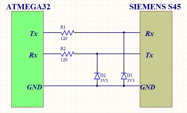
Mam takie połączenie jak na obrazku:
Atmega komunikuje się z SIEMENSEM bez problemu póki jest podłączyony wirtualny port COM (USB-CDC). Jak wystartuje układ bez tego podłączenia to nie chce działać. W dodatku nie sposób określić co się tam dzieje bez takiego podglądu
Podejrzewam że problem jest w różnicy napięć, może brakuje jakiegoś rezystora podciągającego? nie wiem. Procek pracuje przy 3,3V (w zasadzie 3,7 bo jest zasilany z baterii telefonu).
Mierzyłem napięcie: jest 4,26 i 2,7V. Nie wiem dlaczego są różne ale chyba nie ma to znaczenia bo są identyczne niezależnie od tego czy USBCDC jest podłączony czy nie.
Proszę o radę.
Atmega komunikuje się z SIEMENSEM bez problemu póki jest podłączyony wirtualny port COM (USB-CDC). Jak wystartuje układ bez tego podłączenia to nie chce działać. W dodatku nie sposób określić co się tam dzieje bez takiego podglądu
Podejrzewam że problem jest w różnicy napięć, może brakuje jakiegoś rezystora podciągającego? nie wiem. Procek pracuje przy 3,3V (w zasadzie 3,7 bo jest zasilany z baterii telefonu).
Mierzyłem napięcie: jest 4,26 i 2,7V. Nie wiem dlaczego są różne ale chyba nie ma to znaczenia bo są identyczne niezależnie od tego czy USBCDC jest podłączony czy nie.
Proszę o radę.
