logo elektroda
logo elektroda
X
logo elektroda
REKLAMA
REKLAMA
Adblock/uBlockOrigin/AdGuard mogą powodować znikanie niektórych postów z powodu nowej reguły.

Detektor wartości szczytowej o szerokim zakresie częstotliwo

emaker 14 Lut 2010 12:48 2840 0
REKLAMA
  • Detektor wartości szczytowej o szerokim zakresie częstotliwo
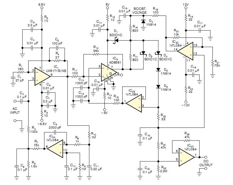
    Układ przedstawiony powyżej pracuje w zakresie od 100 Hz do ponad 14 MHz przy amplitudzie sygnału wejściowego od 100 mVp-p do 6 Vp-p. Dla wielkich częstotliwości maksymalny użyteczny poziom sygnału wejściowego maleje. Impedancja wejściowa wynosi 100 kΩ, a pojemność wejściowa 3 pF, zatem układ ten może współpracować z różnymi urządzeniami. Pojemność wejściowa powoduje spadek impedancji wejściowej do poziomu 3,5 kΩ dla częstotliwości 15 MHz. Na wejściu znajduje się wtórnik, który przekazuje napięcie do komparatora IC3. Układ IC2a i elementy mu towarzyszące monitorują poziom napięcia stałego na nóżce 6 IC1 i minimalizują napięcie stałe pojawiające się na wejściu nieodwracającym bufora wejściowego. Aby zminimalizować błędy detekcji wartości szczytowych, wejściowy sygnał powinien być symetryczny względem zera. Wyjście komparatora IC3 zmienia na stan wysoki, jeśli napięcie na nóżce 2 jest większe niż na nóżce 3. Następnie do tej wartości napięcia ładowany jest kondensator C19. Rezystory R24 i R25 oraz kondensator C20 stanowią filtr i tłumik ograniczający napięcie wyjściowe, gdyż jest ono wyższe niż wartość szczytowa obecna na nóżce 3 IC1. Układ IC2c i elementy towarzyszące podtrzymują stan naładowania kondensatora C19. Dioda D1 przeciwdziała wzrostowi napięcia na wyjściu ponad wartość napięcia zasilania.

    Źródło: EDN 22 November 2007

    Fajne? Ranking DIY
    O autorze
    emaker
    Poziom 12  
    Offline 
    Specjalizuje się w: elektroakustyka, akustyka
    emaker napisał 85 postów o ocenie 69. Mieszka w mieście "-". Jest z nami od 2009 roku.
  • REKLAMA
REKLAMA