logo elektroda
logo elektroda
X
logo elektroda
REKLAMA
REKLAMA
Adblock/uBlockOrigin/AdGuard mogą powodować znikanie niektórych postów z powodu nowej reguły.

Wzmacniacz subwoofera INFINITY BETA SW10 - szukam schematu

dziobekmk3 16 Lut 2010 23:28 2538 8
REKLAMA
  • #1 7706155
    dziobekmk3
    Poziom 10  
    Witam.
    Po długich poszukiwaniach nie mogę odnaleść w/w schematu. Niestety spaliła się jedna dioda i za nic nie moge jej zidentyfikować. Jeżeli ktokolwiek jest w posiadaniu schematu albo posiada takowy subwoofer żeby sprawdzić elementy będę bardzo wdzięczny.
    Z góry Dzięki za wszelką pomoc.
  • REKLAMA
  • #2 7749797
    J.K.
    Poziom 22  
    Witam.
    A jest możliwość podania nr katalogowego płyty wzmacniacza?
    Powinno gdzieś pisać coś takiego A021-5152 lub inne oznaczenie.
  • #3 7753768
    dziobekmk3
    Poziom 10  
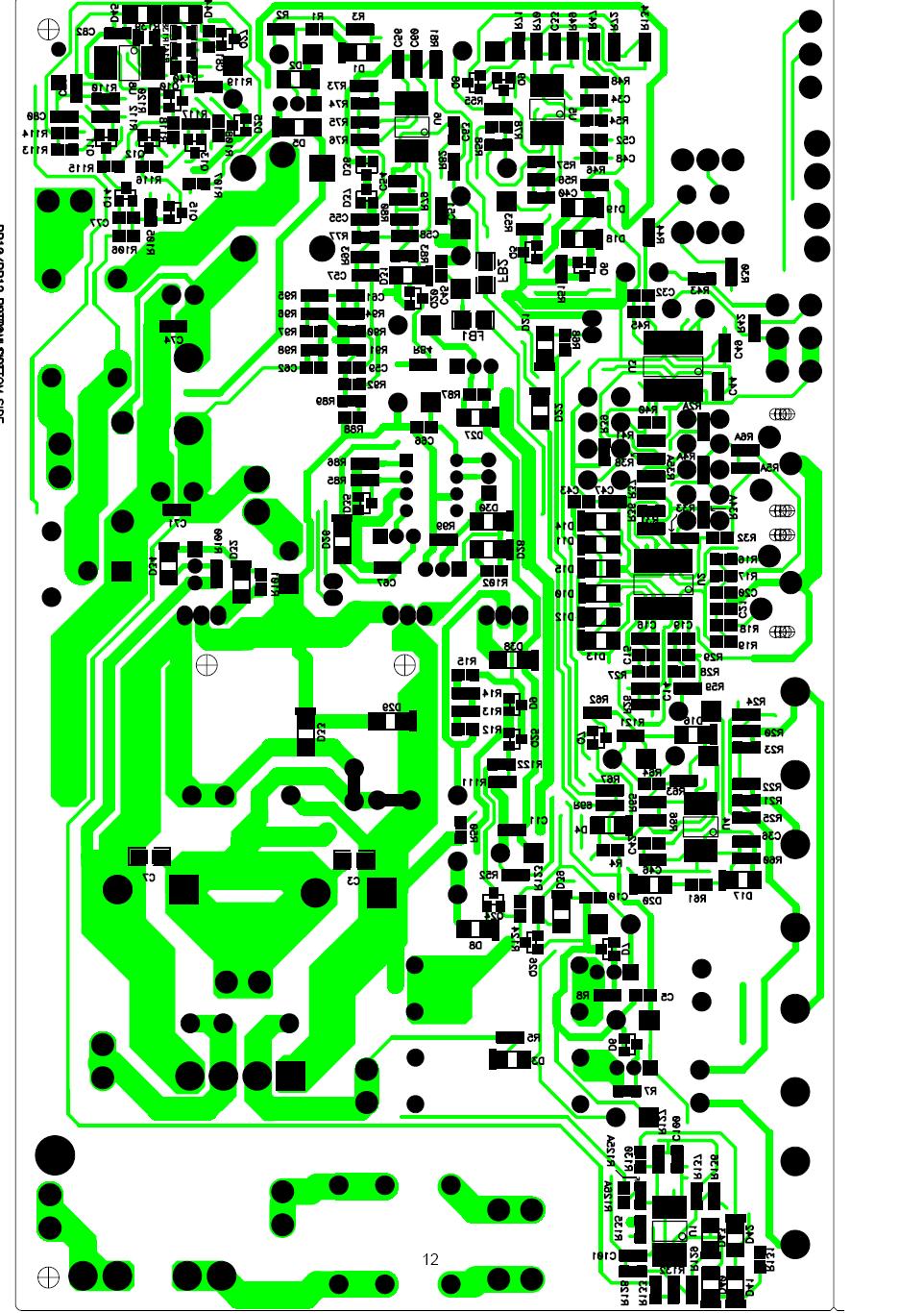
    Witam. Dziękuje za zainteresowanie sprawą. To co odczytałem z płyty wzmacniacza p/n: 015-201206-10ZR ; TSS1100 REV:P1E ; numer na tylniej ściance wzmacniacza Patr number: 362777-002.
  • REKLAMA
  • #5 7755876
    dziobekmk3
    Poziom 10  
    Tak. Dokładnie tak wygląda. Posiadasz jakieś opisy podzespołów, schematy do niej? Z tego co pamiętam bo nie mam jej przy sobie zjarała sie dioda w obudowie tranzystora sie d9 i chyba q?. Wzmacniacz sie włancza świeci sie czerwona dioda, ale sygnał wejściowy(również wysoko napięciowy) audio nie aktywuje go ze st-by.
  • REKLAMA
  • REKLAMA
  • #7 7757570
    dziobekmk3
    Poziom 10  
    NApewno padły elementy: D9 i Q25. Q25 z trudem jeszcze odczytam, ale D9 poszedł z dymem i określenie jego parametrów jest niemożliwych. Po drugiej stonie płyty napewno padły kondensatory, ale z nimi to już raczej nie bedzie problemu.
  • Pomocny post
    #8 7758602
    J.K.
    Poziom 22  
    D9 to dioda Zenera 15V oznakowanie : BZX84c15-7-F , obudowa ; SOT23.
    Q25 to MMBT3904LT1G , obudowa SOT23.
    Sprawdź sobie zasilacz +/- 15V. Na plusie kondensatora C4 powinno być +15V , a na minusie kondensatora C9 ma być -15V.
  • #9 7768560
    dziobekmk3
    Poziom 10  
    Potrzebował bym schemat el. tego wzmacniacza. Jeżeli tak prosił bym bardzo o przesłanie. PZDR i Dziękuję za dotychczasową pomoc
REKLAMA