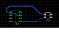
Witam. Z góry proszę o wyrozumiałość ponieważ zaczynam zabawę z programem Eagle. Czytałem już opis korzystania z Eagle ale szczerze powiem że nie dowiedziałem się jak rozwiązać mój problem. Mianowicie chciałbym zaprojektować ręcznie płytkę, no i po wejściu do opcji Board po pierwsze nie mam pojęcia jak mogę dokładnie co do milimetra ustalić jakie ma mieć rozmiary projektowana płytka, na pasku jest opcja Polygon który zaznacza pogrubianą przerywaną linią wielokąt jednak mam wrażenie że to nie do tego służy. Kolejny problem to łączenie elementów przewlekanych z SMD. Jak chcę połączyć ścieżkami zwykły element z elementem SMD to ścieżka nie łączy się dokładnie z nogą elementu SMD w przeciwieństwie do zwykłego elementu gdzie ścieżka idealnie łączy się z nogą, wszystko widać na załączonym screenie. Przypuszczam że coś źle robię bądź też coś źle mam ustawione. Nie proszę o lekcje profesjonalnego korzystania z Eagle ale tylko o podpowiedź co źle robię.


