Witam. Planuję zrobić pewien projekt (licznik impulsów i wyświetlenie odpowiednich danych na LCD). Jednak aby dobrze to zrobić muszę mieć poprawny układ.
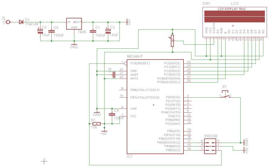
Proszę o sprawdzenie układu. Wymienić ewentualne błędy, propozycje.
Jeśli okazałoby się, że musiałbym zasilać uklad 24V, to czy muszę wprowadzać jakieś zmiany ?
Potencjometr na schemacie - 10k.
Póki co umieściłem 1 switch, poniewaz dodanie kolejnych raczej nie stanowi problemu, a zapewne się przyda ich trochę wiecej.
Oczywiście na programator wyprowadzę odpowiednio goldpiny tak jak trzeba.
Do testów projektów będzie mi służyły switche. Jednak później musze zastosować jakiś czujnik zbliżeniowy. Myślę nad kontaktronem, ale mam co do niego kilka wątpliwości.
1) W jakiej częstotliwości mogą pracować TANIE kontaktrony? Maksymalna częstotliwośc impulsów pracy to około 3Hz.
2) Drgania styków, zapewne będą więc trzeba będzie sie ich pozbyć, tak ?
3) Ile załączeń średnio wytrzymują kontaktrony. Zakładając te 3Hz, przez 30 dni po 12 h załączy się 3888000 razy. Wytrzyma tyle ? Nie chciałbym co chwilę tego wymieniać, niezawodność przede wszystkim.
Z góry przepraszam za banalne pytania
Schemat:

Proszę o sprawdzenie układu. Wymienić ewentualne błędy, propozycje.
Jeśli okazałoby się, że musiałbym zasilać uklad 24V, to czy muszę wprowadzać jakieś zmiany ?
Potencjometr na schemacie - 10k.
Póki co umieściłem 1 switch, poniewaz dodanie kolejnych raczej nie stanowi problemu, a zapewne się przyda ich trochę wiecej.
Oczywiście na programator wyprowadzę odpowiednio goldpiny tak jak trzeba.
Do testów projektów będzie mi służyły switche. Jednak później musze zastosować jakiś czujnik zbliżeniowy. Myślę nad kontaktronem, ale mam co do niego kilka wątpliwości.
1) W jakiej częstotliwości mogą pracować TANIE kontaktrony? Maksymalna częstotliwośc impulsów pracy to około 3Hz.
2) Drgania styków, zapewne będą więc trzeba będzie sie ich pozbyć, tak ?
3) Ile załączeń średnio wytrzymują kontaktrony. Zakładając te 3Hz, przez 30 dni po 12 h załączy się 3888000 razy. Wytrzyma tyle ? Nie chciałbym co chwilę tego wymieniać, niezawodność przede wszystkim.
Z góry przepraszam za banalne pytania
Schemat:
