Witam ,jestem w trakcie tworzenia układu do pomiaru ciśnienia .
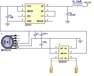
według poniższego schematu .
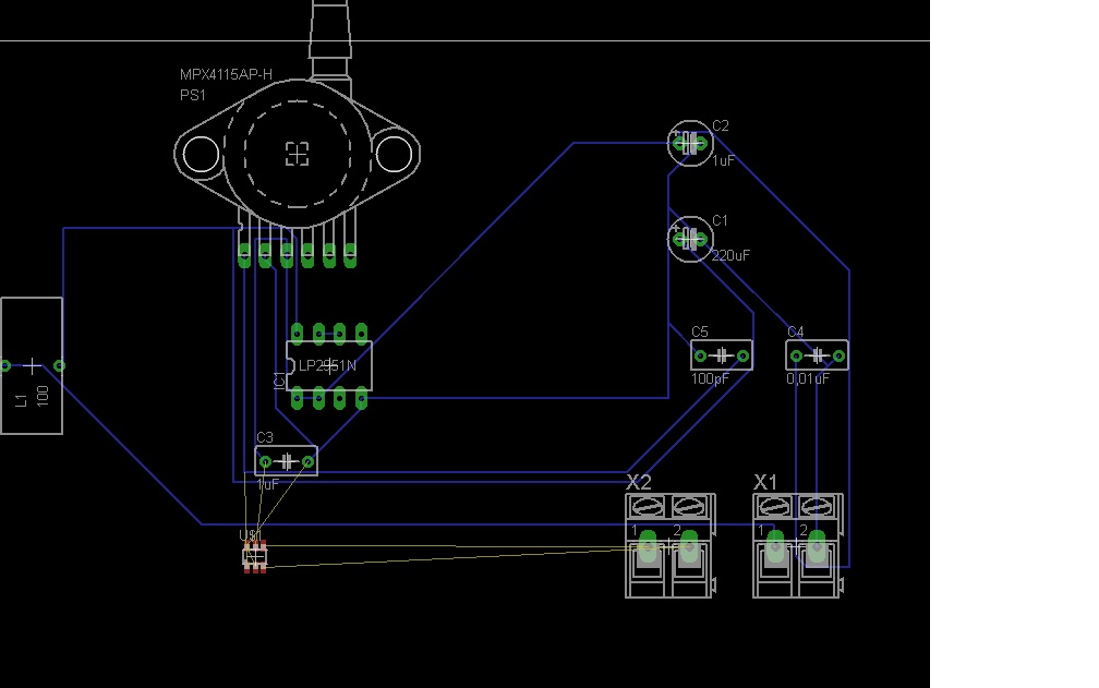
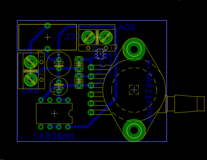
No i efekty moich wypocin z płytką ,jak widać nie został połączony ADS1100 ,płytka ma być jednostronna . Na schemacie umieszczony jest inny dławik niż posiadam (Epcos 2x10mH) niestety nie mogę znaleźć jego odpowiednika w bibliotece .
Proszę o pomoc w uporządkowaniu i weryfikację schematu.
......
Na schemacie pomyliłem cewkę z dławikiem załączam poprawione .
według poniższego schematu .
No i efekty moich wypocin z płytką ,jak widać nie został połączony ADS1100 ,płytka ma być jednostronna . Na schemacie umieszczony jest inny dławik niż posiadam (Epcos 2x10mH) niestety nie mogę znaleźć jego odpowiednika w bibliotece .
Proszę o pomoc w uporządkowaniu i weryfikację schematu.
......
Na schemacie pomyliłem cewkę z dławikiem załączam poprawione .
