W różnych programach dla elektroników funkcja ta może różnie być obsługiwana i trzeba opanować filozofię obsługi danego programu. Niech Kolega zobaczy poniżej, narysowałem trzy schematy:
Schemat pierwszy (arkusz pierwszy):
Schemat drugi (arkusz drugi):
Schemat trzeci (arkusz trzeci - główny):
W pierwszych dwóch schematach należny korzystając z narzędzia
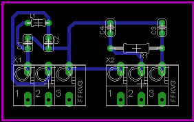
Name odpowiednio nazwać poszczególne sieci tych schematów, które mają łączyć dany (pod)schemat ze schematem głównym. U mnie są to nazwy WE1, WY1, GND dla pierwszego schematu i WE2, WY2, GND dla drugiego schematu. Następnie w głównym schemacie odpowiednie sieci mające się łączyć z danym (pod)schematem należy korzystając z narzędzia Name nazwać tak samo jak na danym (pod)schemacie. U mnie są to dwa złącza z narysowanymi odcinkami sieci i nazwanymi WE1, WY1, GND oraz WE2, WY2, GND odpowiednie dla poszczególnych (pod)schematów. Ponieważ nazwa sieci GND się powtarza w obydwóch (pod)schematach to sieci GND poszczególnych schematów będą ze sobą połączone. Dodatkowo na trzecim schemacie jako obiekt graficzny dodałem prostokąty wyróżniające dany blok na schemacie i opisałem je jako UKLAD_1 i UKLAD_2. Oczywiście główny schemat możne być bardziej rozbudowany niż w moim przykładzie, ważne jest aby główny schemat i (pod)schematy miały odpowiednio nazwane sieci, którymi mają być połączone. Kiedy przełączymy się do edytora płytek w moim przykładzie to widać, że wszystkie elementy są ze sobą odpowiednio połączone co widać poniżej.
Dodatkowo dodałem do tego tematu pliki z programu Eagle z tym przykładem, żeby samemu można było zobaczyć jak to działa w praktyce. Mam nadzieję, że udało się mi to zagadnienie zrozumiale wytłumaczyć.