Witam,
Sytuacja wygląda tak, mam jeden układ do sterowania wentylatorami z wykorzystaniem PWM sprzętowym ATmega8.
Wziąłem druga ATmegę i zacząłem zabawę z timerami i zrobiłem pomiar prędkości obrotowej z magicznego "żółtego kabelka" - 3 pinowy wentylator.
Pomiar jest ok, jeśli zasilam z wentylator z zasilacza stabilizowanego, zliczam impulsy(2 opadające zbocza na obrót) w czasie i wyświetlam na LCD.
Sterując wentylatorem za pomocą PWM (ok 32kHz) - timer zlicza cuda, nawet gdy wentylator się nie kręci, i pwm jest na około 30% pokazuje ponad 10 tys rpm. Rozumiem, sygnał PWM generuje te zakłócenia, timer zlicza je jako impulsy i przekłamuje pomiar . Pomiar jest ok jeśli mamy 100% pwm i są to maksymalne obroty.
Jak zlikwidować te zakłócenia, żeby wydobyć impulsy odpowiedzialne tylko za obroty wentylatora?
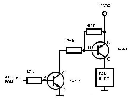
1)Przetwornik cyfra>analog (zasilanie wentylatora)?
2)Filtr?
3)Programowo?
Zastanawia mnie np. Jak jest mierzona prędkość wentylatora 4 pinowych, które wymagają sygnału sterującego?
Sytuacja wygląda tak, mam jeden układ do sterowania wentylatorami z wykorzystaniem PWM sprzętowym ATmega8.
Wziąłem druga ATmegę i zacząłem zabawę z timerami i zrobiłem pomiar prędkości obrotowej z magicznego "żółtego kabelka" - 3 pinowy wentylator.
Pomiar jest ok, jeśli zasilam z wentylator z zasilacza stabilizowanego, zliczam impulsy(2 opadające zbocza na obrót) w czasie i wyświetlam na LCD.
1)Przetwornik cyfra>analog (zasilanie wentylatora)?
2)Filtr?
3)Programowo?

![[ATmega8][C] Wentylator sterowany PWM + pomiar obrotów (rpm) [ATmega8][C] Wentylator sterowany PWM + pomiar obrotów (rpm)](https://obrazki.elektroda.pl/27_1268690279.jpg)
![[ATmega8][C] Wentylator sterowany PWM + pomiar obrotów (rpm) [ATmega8][C] Wentylator sterowany PWM + pomiar obrotów (rpm)](https://obrazki.elektroda.pl/9_1268753005.jpg)
![[ATmega8][C] Wentylator sterowany PWM + pomiar obrotów (rpm) [ATmega8][C] Wentylator sterowany PWM + pomiar obrotów (rpm)](https://obrazki.elektroda.pl/45_1268915227.jpg)