logo elektroda
logo elektroda
X
logo elektroda
REKLAMA
REKLAMA
Adblock/uBlockOrigin/AdGuard mogą powodować znikanie niektórych postów z powodu nowej reguły.

[ATTiny13A] Regulator jasności lampki - poprawnosc schematu

liptonik 16 Mar 2010 23:43 2254 2
REKLAMA
  • #1 7840515
    liptonik
    Poziom 10  
    Witam,

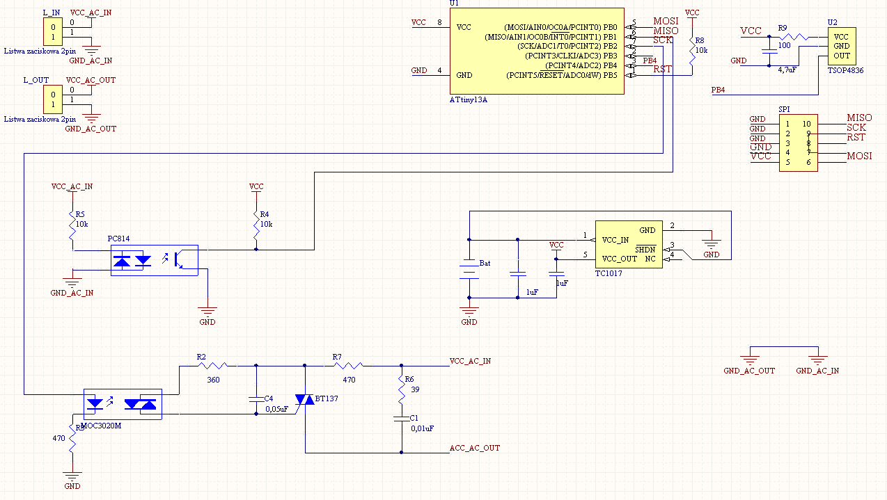
    chciałbym prosić o sprawdzenie poprawności przygotowanego przeze mnie (na podstawie kilku tematów na forum) schematu do sterowania jasnością lampki.

    Jest to mój pierwszy projekt, więc proszę o wyrozumiałość.
    Najbardziej mnie interesują wartości użytych kondensatorów i oporników, oraz czy muszę używać jakiś specjalnych rezystorów pod napięcie 230V ?

    dziękuje i pozdrawiam
  • REKLAMA
  • #2 7840842
    mirekk36
    Poziom 42  
    Po pierwsze - czy to tak trudno kurczę nauczyć się wstawiać obrazki na alektrodę? Przecież w zasadzie trudniej to jest wstawiać je na jakieś takie kocie serwery jak ten na którym ty wrzuciłeś ten swój schemat - maskra, jakaś atakująca spamem i adwarem strona!!! Weź chłopie wciśnij sobie przycisk dodaj obrazek i wrzuć go na elektrodę a nie tam taka zabawa!

    Co do schematu, to po podłączeniu czegoś takiego, odbędzie się, krótki siwy dym i może jakaś kula ognista. Szybko skończą się testy - obyś tylko przeżył.

    1. brak rezystora na wejściu PC814 - no masakra - podać wprost 230V na zwykłe dwie diodki świecące - STRZAŁ murowany!

    2. Co to za aplikacja optotriaka bez detekcji zera sieci???? Czy tak ciężko zajrzeć do noty PDF tego optotriaka - masz tam jak wół podany schemat aplikacji i podłączenia do triaka. A ty stosujesz aplikację z optotriaków z detekcją zera.

    3. twój kondek C1 47pF - to z kosmosu się wziął chyba???? Chodziło ci o gasik, chociaż może jeszcze nie wiesz co to jest ale tu daje się szeregowo kondek i rezystor z tym że całkiem inne wartości. A przypadkowo w nocie PDF dla MOC3020 masz także i je dokładnie podane (ale rozumiem nota gryzie?)

    4. za mały rezystor R4 (100 ohm to za mocne podciąganie ale też spore "wpierniczanie" prądu a widzę, że układ ma z bateryjki chodzić???? toż to podziała 2-3 dni i kaput)

    5. Pin RESET przydałoby się szczególnie w takim układzie podciągnąć rezystorem do VCC - jeśli nie chcesz nieprzewidzanych resetów podczas załączania czy rozłączania


    A na koniec pytanie??? czym chcesz sterować ten układ??? brak klawiszy czy odbiornika na podczerwień żeby pilotem sterować???
  • #3 7840986
    liptonik
    Poziom 10  
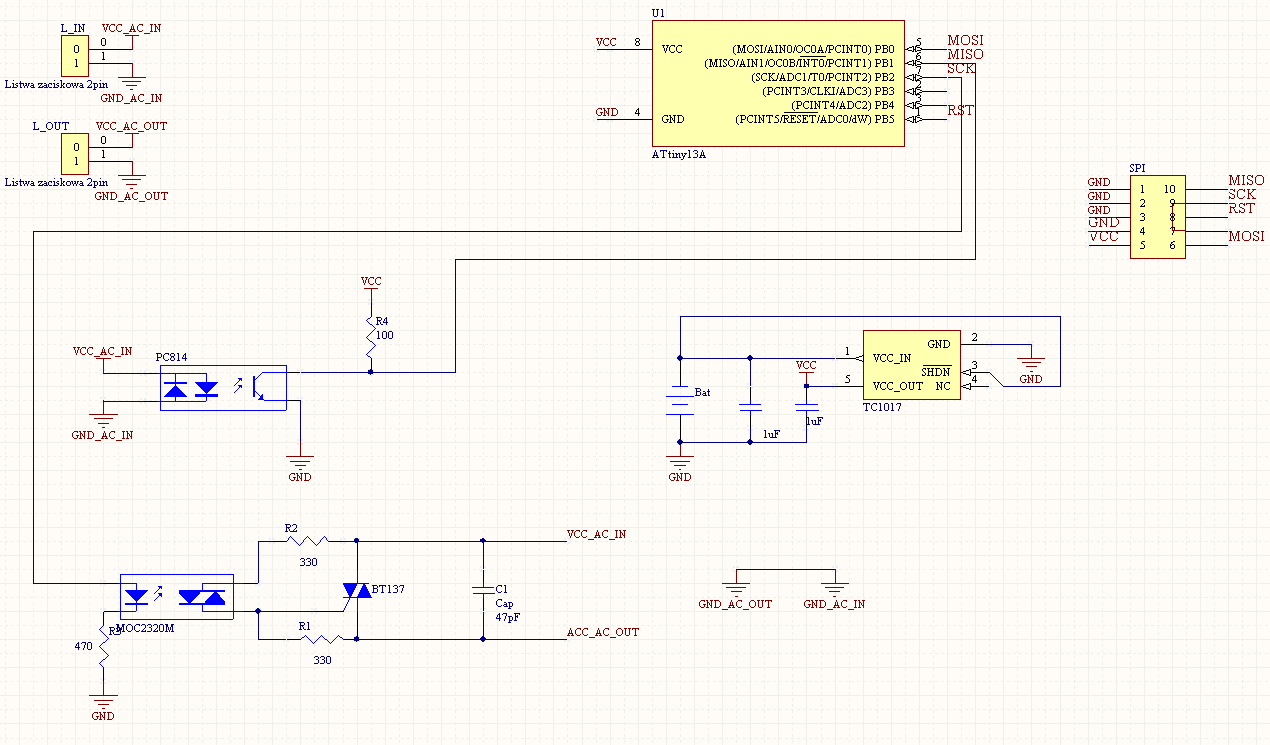
    Masz rację, kilka rzeczy naprawdę zrąbałem.
    Mógłbyś teraz rzucić okiem ? Nie mogłem znaleźć jakim maksymalnie rezystorem mógłbym podciągnąć INT0 ATTiny - pewnie dałem za duży.
REKLAMA