logo elektroda
logo elektroda
X
logo elektroda
REKLAMA
REKLAMA
Adblock/uBlockOrigin/AdGuard mogą powodować znikanie niektórych postów z powodu nowej reguły.

Obsługa ponad 100 urządzeń na 24V przy użyciu mikrokontroler

grozny_ 19 Mar 2010 22:37 2199 14
REKLAMA
  • #1 7854279
    grozny_
    Poziom 10  
    Cześć,
    Potrzebuję załączać i wyłączać urządzenia 24V i 0,5 A każde.
    Jest ich ponad 100.
    Postanowiłem zrobić to z użyciem ekspandera I2C PCF8574 i PCF8574 A i NPN BC337- 40.
    Kupiłem ich 16 i już zaprogramowałem, gdy okazało się, że mają bardzo niewielką wydajność prądową przy stanie wysokim 300uA. W stanie niskim zalecane chyba jakieś 12mA na wyjście.

    Czy da się zaprojektować jakiś układ, który pozwala na takie sterowanie?
    Szukam już od 3 dni w google i nic. Na elektrodzie wątki się urywają.

    Mowa była o tym żeby użyć MOSFETów, ale zdaje się, że są dość drogie (chcę się zmieścić w kwocie 50 groszy na urządzenie). Poza tym mają większy opór, a zalezy mi żeby nie było dużych strat napięcia.


    Proszę o pomoc.
  • REKLAMA
  • #2 7854385
    tadzik85
    Poziom 38  
    Tranzystorem BC618 np 50gr sztuka do tego 2 rezystorki
  • REKLAMA
  • #3 7854413
    alien_audio
    Poziom 21  
    Zastosuj zamiast tranzystorów ULN2803, będzie OK
  • #4 7854419
    Konto nie istnieje
    Poziom 1  
  • #5 7854456
    tadzik85
    Poziom 38  
    BC557 ma do 0,1 A.
  • #6 7854474
    Konto nie istnieje
    Poziom 1  
  • #7 7854527
    grozny_
    Poziom 10  
    Układ ULN2803A się nie sprawdzi bo ma za małe wzmocnienie.
    Nie wiem jak się odwraca fazę.
  • REKLAMA
  • #8 7854603
    Konto nie istnieje
    Poziom 1  
  • #9 7854875
    Radkoo
    Poziom 12  
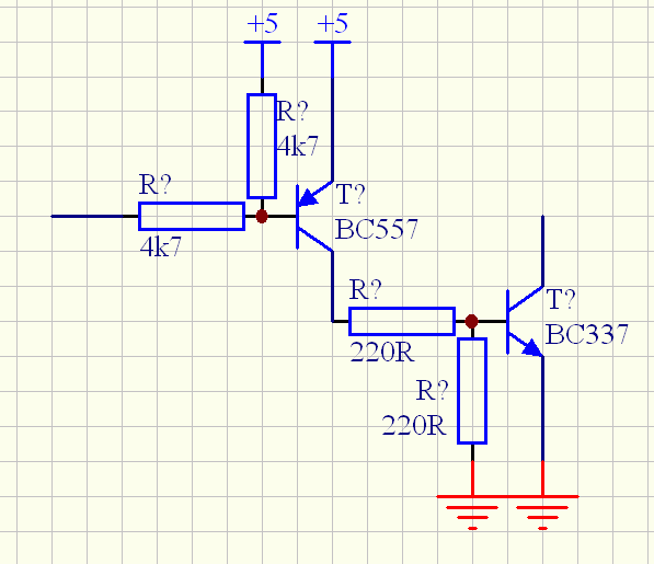
    A może należy użyć bc516:

    Obsługa ponad 100 urządzeń na 24V przy użyciu mikrokontroler

    Obsługa ponad 100 urządzeń na 24V przy użyciu mikrokontroler

    Do 500mA - i wystarczające wzmocnienie wg mnie. Co o tym sądzicie??
  • #10 7855001
    PiotrPitucha
    Poziom 34  
    Witam
    Mało wiemy na temat układu jaki chcesz stworzyć, wszystko zależy od obciążenia, pojemnościowe może Ci ubić układy wejściowe, indukcyjne może powodować przepięcia, tu mniejszy problem bo możesz dodać diodę zabezpieczającą, z kolei jeśli są to nieliniowe elementy rezystancyjne to dla 0,5A poboru możesz mieć zaraz po włączeniu więcej niż 1A.
    Zapomnij o ULN2803 czy też podobnych układach, oczywiście jeden segment wytrzyma ale jak na ośmiu będzie 0,5A to 4A nie przeżyje.
    Idealny jest układ Atoma, tak się to powinno robić ale 400 oporników i 200 tranzystorów .......
    Może nie najtaniej ale zobacz a TME na coś takiego IRLML2803TRPBF, coś koło 36gr brutto przy 100szt. ale włączasz taki tranzystor bezpośrednio do układu i żadnych innych elementów... pod warunkiem że obciążenie nie jest indukcyjne.
    Jeśli lubisz lutować SMD to ma to same zalety, napiecie większe niż chcesz, prąd znacznie większy i malutkie. Twoja uwaga do MOSFETów że mają dużą rezystancję jest niesłuszna, na mosfecie wydzieli się po załączeniu mniejsza moc niż na klasycznym bipolarnym, sprawdź charakterystyki.
    Piotr
    Ps. Jeśli jesteś pewien prądu to 2N7002 jest dwa razy tańszy i wystarczy.
  • REKLAMA
  • #11 7855852
    grozny_
    Poziom 10  
    Obciążenie jest indukcyjne. Chodzi o sterowanie zaworami.
    Jak ochronić tranzystor przed przepięciami?

    Czy zamiast tego mosfet, układ darlingtona BC517 się nie nada?
  • #12 7856205
    mareks
    Poziom 13  
    Sa mosfet'y z dioda zabezpieczajaca przed przepieciami (pomiedzy dren- source)wlasnie do obciazen indukcyjnych
  • #13 7856212
    michalko12
    Specjalista - Mikrokontrolery
    grozny_ napisał:
    Obciążenie jest indukcyjne. Chodzi o sterowanie zaworami.
    Jak ochronić tranzystor przed przepięciami?

    Czy zamiast tego mosfet, układ darlingtona BC517 się nie nada?


    Licz się z tym, że przy 500mA struktura tranzystora będzie miała ponad 120°C przy temperaturze otoczenia 25°C. Jeśli w urządzeniu temperatura będzie wyższa automatycznie temperatura struktury będzie wyższa i zbliży się do granicy wytrzymałości (150 °C). Odradzam te tranzystory.
  • #14 7856853
    grozny_
    Poziom 10  
    Dziękuję za odpowiedzi
    Po przemyśleniu zdecydowałem się na:
    http://www.irf.com/product-info/datasheets/data/irf7103.pdf

    To dwa MOSFETY w jednej obudowie.
    Wysokie dopuszczalne natężenie: 2,3A@10V.
    Wbudowana dioda zabezpieczająca z napięciem Break Down Voltage 50V- rozumiem że ona ochroni przed przepięciami(?).

    GS Leakage - to rozumiem prąd Bramki: 100nA

    Jeden kosztuje złotówkę czyli 50 gr na tranzystor.
    Rozumiem, że łącząc z PCF8574 nie muszę stosować żadnych rezystorów podciągających ani ograniczających prąd bramki?

    Proszę o komentarz, bo nie wiem czy wszystko zrozumiałem.
  • #15 7857452
    PiotrPitucha
    Poziom 34  
    Witam
    Polecałbym Ci te tranzystory o których pisałem wcześniej, ten o którym piszesz wymaga dużego napięcia na bramce by się skutecznie włączyć, oba typy o których pisałem przy 0,5A będą zupełnie zimne i tańsze a dodatek.
    Zabezpieczenie tranzystora przy obciążeniu indukcyjnym polega na podłączeniu równolegle do obciążenia diody, w którą stronę to możesz zobaczyć na co drugim schemacie który jest na elektrodzie :).
    Powodzenia
REKLAMA