Simon to elektroniczna gra, pozwalająca na trenowanie swojej pamięci. Zasada działania opiera się na umiejętnym odegraniu sekwencji wcześniej podanych dźwięków. Pierwsze modele ukazały się na rynku w 1978 roku i w krótkim czasie osiągnęły spory sukces, stając się jednym z elementów popkultury lat '80.
Projekt UltimateSIMON opiera się na całkowitej modyfikacji tej gry poprzez zastąpienie całej elektroniki oraz ulepszenie funkcji tej zabawki.
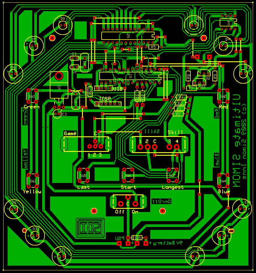
Zaprojektowana i wykonana zupełnie od nowa płytka PCB z mikroprocesorem PIC18F2550 jako głównym kontrolerem umożliwiła dodanie następujących usprawnień:
-12 diod wysokiej jasności, sterowanych PWM
-nowoczesne przyciski dotykowe o większej czułości z eliminacją drgań styków
-prosty wzmacniacz akustyczny na dwóch tranzystorach
-cyfrowo sterowana siła głosu
-zasilanie z pojedynczej baterii 9V
-złącze ICSP dla łatwego programowania
Do szeregowego sterowania diodami użyto układu A6276, a głośność regulowana jest przez cyfrowy potencjometr MP41010. Poniżej zamieszczam powiązane schematy oraz krótki film z działania gry.
Schematy:
Strona źródłowa
Fajne? Ranking DIY
