Witam !
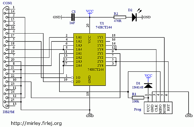
Zbudowałem programator :
Na początku wszystko działało poprawnie, zaprogramowałem nawet mikrokontroler, jednak sam nie wiem w jaki sposób programator nagle przestał działać
Pierwsza płytka nie wyszła mi za dobrze, postanowiłem zrobić nową. Wszystkie elementy wlutowałem według schematu i... nic
Dioda nawet nie świeci, sprawdzałem ją - nie jest uszkodzona. Wszystkie elementy są wlutowane poprawnie.
Zabrałem się więc za lokalizacje usterki...
1.Dioda nie świeci, napięcie na niej : 1,4V za niskie.
2.Zrobiłem diodę zabezpieczającą zastąpiłem zworą, dioda LED zaświeciła.
3.Sprawdziłem diodę zabezpieczającą - nie jest uszkodzona.
Wiem, że dioda LED nie ma wpływu na działanie układu - obędzie się bez niej. Jednak programator nawet bez diody, nie działa. Sprawdziłem go programikiem ISPtest, programator nawet nie dał znaku życia
Układ 74244 jest buforem. Zastanawiam się teraz, czy czasem nie jest uszkodzony. Co o tym myślicie ??
Proszę o fachowe porady i o przeniesienie jeśli umieściłem temat w niewłaściwym miejscu.
Z góry dziękuję
Zbudowałem programator :
Na początku wszystko działało poprawnie, zaprogramowałem nawet mikrokontroler, jednak sam nie wiem w jaki sposób programator nagle przestał działać
Pierwsza płytka nie wyszła mi za dobrze, postanowiłem zrobić nową. Wszystkie elementy wlutowałem według schematu i... nic
Dioda nawet nie świeci, sprawdzałem ją - nie jest uszkodzona. Wszystkie elementy są wlutowane poprawnie.
Zabrałem się więc za lokalizacje usterki...
1.Dioda nie świeci, napięcie na niej : 1,4V za niskie.
2.Zrobiłem diodę zabezpieczającą zastąpiłem zworą, dioda LED zaświeciła.
3.Sprawdziłem diodę zabezpieczającą - nie jest uszkodzona.
Wiem, że dioda LED nie ma wpływu na działanie układu - obędzie się bez niej. Jednak programator nawet bez diody, nie działa. Sprawdziłem go programikiem ISPtest, programator nawet nie dał znaku życia
Układ 74244 jest buforem. Zastanawiam się teraz, czy czasem nie jest uszkodzony. Co o tym myślicie ??
Proszę o fachowe porady i o przeniesienie jeśli umieściłem temat w niewłaściwym miejscu.
Z góry dziękuję