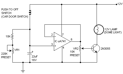
Witam zmontowałem ten układ i mam problem, ponieważ na schemacie sterowanie tym układem (chodzi o krańcówkę drzwi) jest "+" a u mnie jest minus:( sęk w tym że podał bym tam na krańcówkę +12V ale już jestem wpięty tam centralką od alarmu a ona jest sterowana minusem...
Pytanie brzmi czy i gdzie mogę się wpiąć minusem żeby to wszystko działało?

