Openbench Logic Sniffer jest zaawansowanym analizatorem logicznym, którego projekt rozpowszechniany jest na zasadach Open Source. Zbudowany został specjalnie po to, aby mógł współpracować z oprogramowaniem przeznaczonym do analizatora SUMP, które jest darmowe i posiada niezbędne funkcje.
Układ FPGA pobiera próbki logiczne z 32 pinów wejściowych do wewnętrznej pamięci RAM, które wysyłane są następnie portem szeregowym do analizy przez program komputerowy, który zbiera i wizualizuje przebiegi. Komunikację pomiędzy układem Xilinx a PC zapewnia mikroprocesor PIC18F24 emulujący wirtualny port szeregowy na magistrali USB. Umożliwia on również aktualizacje firmware dzięki obecnemu bootloaderowi. Główne funkcje analizatora to:
-ogólna częstotliwość próbkowania 70MHz i wyższa
-32 kanały
-16 buforowanych kanałów 5V
-kompleksowa obsługa/aktualizacja przez port USB
-niski koszt wykonania
-darmowe oprogramowanie umożliwiające pomiary
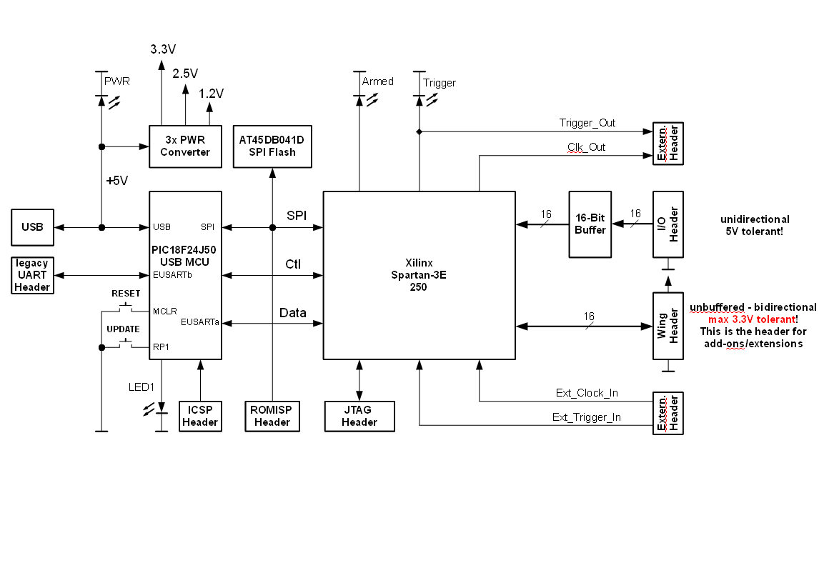
Schemat blokowy prezentuje się następująco
natomiast szczegóły konstrukcji znajdują się na stronie źródłowej.
Fajne? Ranking DIY
