logo elektroda
logo elektroda
X
logo elektroda
REKLAMA
REKLAMA
Adblock/uBlockOrigin/AdGuard mogą powodować znikanie niektórych postów z powodu nowej reguły.

[attiny2313][bascom] brak przerwań w programie

szaryjelen 22 Mar 2010 14:17 1644 2
REKLAMA
  • #1 7865144
    szaryjelen
    Poziom 11  
    Witam!
    Napisałem sterownik do rgb (dioda z wspólnym +), niestety nie chciał pracować, więc zacząłem drążyć...
    Okazało się, że nawet taki program
    $regfile "attiny2313.dat"
    $crystal = 16000000
    
    Config Portb = Output
    Config Portd = &B11110000
    
    Portb = &B11111111
    Portd = &B11111111
    
    Config Timer0 = Timer , Prescale = 8
    Enable Timer0
    On Timer0 Przerwanie
    Enable Interrupts
    
    
    Do
    Loop
    
    Przerwanie:
    
    
    If Portd.0 = 0 Then Portb.0 = 0
    
    If Portd.1 = 0 Then Portb.1 = 0
    
    If Portd.2 = 0 Then Portb.2 = 0
    
    Return

    Powoduje, a właściwie nie powoduje nic choćbym wcisnął guzik mililardy razy.

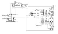
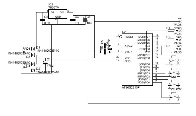
    zamieszczam schemat płytki na której pracuje procesor

    [attiny2313][bascom] brak przerwań w programie

    Fusebity:
    [attiny2313][bascom] brak przerwań w programie

    Nie wiem co się dzieje, w bascom avr symulator z kodem od rgb działał prawidłowo...
    Czy to oznacza, że wysypał się procesor, czy może robię gdzieś błąd?
    Próbowałem przestawiać na wewnętrzny oscylator, bez zmian...
  • REKLAMA
  • Pomocny post
    #2 7865211
    tadzik85
    Poziom 38  
    Do odczytu stanu portu służy rejestr PIN. Czyli masz źle zrealizowane warunki w funkcji przerwania.
  • #3 7867255
    szaryjelen
    Poziom 11  
    Gorące Bóg zapłać!
    Temat do zamknięcia.
REKLAMA