Mam problem z poprawnym podłączeniem i odczytaniem wilgotności.
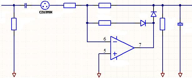
Do Atmegi32 podłączyłem czujnik wilgotności GY-HR101. Układ podłączony jest na zasadzie dzielnika napięcia do przetwornika AC. Rezystor 10k, zasilanie 5V. Według katalogu czujnika powinienem uzyskać rezystancję od 100kOhm- 1kOhm dla wilgotności od 50-90%
Niestety cały czas wychodzi mi napięcie 4,93V- 5,00V
A zakładając ze wilgotność wynosi koło 60% powinienem dostać napięcie ok. 4V
Gdzie tkwi problem i błąd??
Do Atmegi32 podłączyłem czujnik wilgotności GY-HR101. Układ podłączony jest na zasadzie dzielnika napięcia do przetwornika AC. Rezystor 10k, zasilanie 5V. Według katalogu czujnika powinienem uzyskać rezystancję od 100kOhm- 1kOhm dla wilgotności od 50-90%
Niestety cały czas wychodzi mi napięcie 4,93V- 5,00V
A zakładając ze wilgotność wynosi koło 60% powinienem dostać napięcie ok. 4V
Gdzie tkwi problem i błąd??

