Witam. Mam nadzieję że trafiłem z działem.
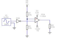
Potrzebuje zrobić wzmacniacz z 5V na +-15V o częstotliwości 1Hz-1MHz. Z generatorem sobie poradziłem. AVR+DDS śmiga bezproblemowo, mam tylko problem ze wzmocnieniem sygnału. Z elektroniką cyfrową nie mam problemów, ale w analogówce jestem "raczkujący". Wymyśliłem taki układ:
Ale działa on tylko do 10kHz. Powyżej tej częstotliwości sygnał przechodzi w "pilłę" a około 500kHz zanika. Niby TL064 działa do 1MHz więc nie wiem gdzie popełniam błąd.
Potrzebuje zrobić wzmacniacz z 5V na +-15V o częstotliwości 1Hz-1MHz. Z generatorem sobie poradziłem. AVR+DDS śmiga bezproblemowo, mam tylko problem ze wzmocnieniem sygnału. Z elektroniką cyfrową nie mam problemów, ale w analogówce jestem "raczkujący". Wymyśliłem taki układ:
Ale działa on tylko do 10kHz. Powyżej tej częstotliwości sygnał przechodzi w "pilłę" a około 500kHz zanika. Niby TL064 działa do 1MHz więc nie wiem gdzie popełniam błąd.
