logo elektroda
logo elektroda
X
logo elektroda
REKLAMA
REKLAMA
Adblock/uBlockOrigin/AdGuard mogą powodować znikanie niektórych postów z powodu nowej reguły.

[ATmega8][C] Nie zgłasza się, niemożliwość zaprogramowania

ADI-mistrzu 01 Kwi 2010 22:52 4227 7
REKLAMA
  • #1 7909393
    ADI-mistrzu
    Poziom 30  
    Witam!
    Mam taki problem, że nie mogę dogadać się z ATmega8.
    Programator to STK200/300.

    Próbowałem skomunikować się z kontrolerem przez bascoma jak i avrdude, ale jeden i drugi program go nie widzi. Sam programator i ustawienia są dobre, bo np. ATTiny2313 już widza obydwa programy prawidłowo.

    ATmega8 (a dokładnie ATmega8L) jest w obudowie SMD, więc najpierw wykonałem płytkę, polutowałem wszystko, przylutowałem kontrolera i potem próbowałem się z nim skomunikować, ale nic z tego... Sam kontroler działa na napięciu 3.3V, ale próbowałem podnosić mu napięcie do 5V sądząc że może 74HC244 w programatorze nie może odczytywać tak niskich stanów, ale nic to nie dało.

    W oryginale jest wstawiony kwarc, ale później też go wylutowałem sądząc że może to jego wina, ale efekty dalej te same.

    Już nie mam pojęcia co robić, za nic nie mogę z nim się dogadać, sprawdzałem dokładnie połączenia i są prawidłowe.
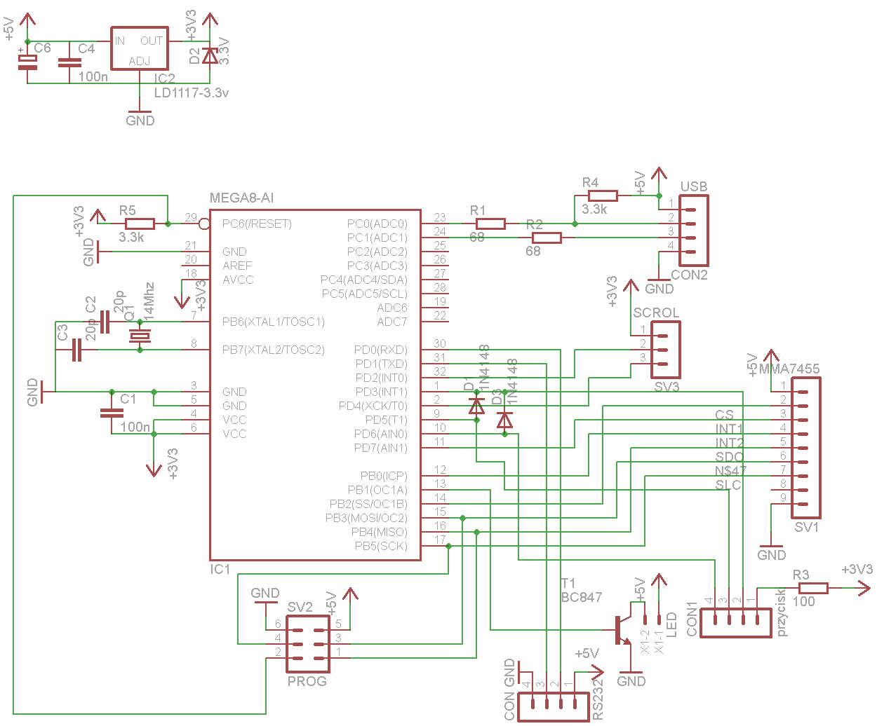
    Poniżej schemat układu:
    [ATmega8][C] Nie zgłasza się, niemożliwość zaprogramowania
    Na dole schematu jest złącze PROG, nim programuje. Żadne z urządzeń peryferyjnych nie są podłączone, to co na schemacie widać, to jest wlutowane (oprócz rezonatora i jego kondensatorów).
    Nie mam już pojęcia co tam może być źle...

    I jeszcze pytanie:
    Czy dobrze wyczytałem w dokumentacji że ATmega8L może mieć zegar max 8Mhz ?

    Pozdrawiam

    Proszę poprawić temat, reg. pkt 11.1.
    Robak

    --- Poprawiłem ---
  • REKLAMA
  • #2 7909417
    tadzik85
    Poziom 38  
    Dobrze wyczytałeś. Kosztem możliwości zasilania niższym napięciem zmniejszona jest 2 krotnie maksymalna częstotliwość taktowania.
  • REKLAMA
  • #3 7912501
    manekinen
    Poziom 29  
    Ja bym nadal stawiał na błąd na płytce. Jeśli masz miernik ze wskaźnikiem stanów logicznych to sprawdź co się dzieje na liniach programatora, sprawdź czy na linii powrotnej procek coś odsyła. Jeśli nie masz to wystarczy jakiś brzęczyk, głośniczek.

    Co do zegara, jeśli zasilisz procek z 5V to bez problemu poleci z rezonatorem 14MHz. U mnie mega L i V nawet po 20MHz chodziły ;)
  • REKLAMA
  • #5 7914553
    ADI-mistrzu
    Poziom 30  
    kozak_sc, procka nie zablokowałem bo jeszcze nie udało mi się ani razu z nim połączyć, jak był kupiony, tak jest ustawiony.

    Zrobiłem tak jak pisałeś, blaszkę piezo podłączyłem do każdego ze złącz po kolei (tuż na nóżką ATmega8).
    Na złączu RESET słychać pykanie, na SCK i MISO słychać taki pisk jak by, natomiast z MOSI nic nie słychać, nawet na samym złączy programatora (ale tam raczej powinien być dźwięk dopiero gdy układ się zgłosi).

    Może noga SS (PB2) powinna być zwarta do masy lub zasilania przy programowaniu ? Ale z tego co widziałem ona jest używana tylko gdy SPI programowym, nie podczas programowania.
    Sprawdziłem też styki i żaden nie jest z niczym zwarty, jest też dobrze przylutowany.
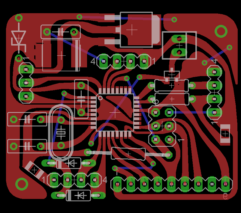
    Poniżej zdjęcie płytki i jej wzór:
    [ATmega8][C] Nie zgłasza się, niemożliwość zaprogramowania [ATmega8][C] Nie zgłasza się, niemożliwość zaprogramowania [ATmega8][C] Nie zgłasza się, niemożliwość zaprogramowania

    Od razu wrzuciłem opis złącz atmegi aby było wygodniej porównywać. Żółty kabelek to reset, reszta jak widać z opisu złącz.
  • #6 7915188
    manekinen
    Poziom 29  
    Na nodze reset powinieneś mieć stan niski w czasie programowania, sck to szybki przebieg więc będzie słyszalny jako pisk, na miso programator wysyła dane i inicjuje tryb programowania - więc tam też pisk ale nieregularny. mosi to linia powrotna, jeśli nic się na niej nie dzieje to nic dziwnego że nie ma komunikacji, procek w ogóle nie odpowiada. Linia SS jak i pozostałe bez znaczenia.

    BTW mam nadzieję że obniżyłeś prędkość programowania w programatorze? Bo jeśli tak, to pozostaje analizator stanów logicznych i podejrzenie co sie tam dzieje na tych liniach, lub wymiana procka... być może go przysmażyłeś przy lutowaniu :(
  • REKLAMA
  • #8 7951859
    ADI-mistrzu
    Poziom 30  
    Czyli pykanie na resecie to pewnie jego ponowne próbny kontaktu z nim. A w programatorze jak obniżyć prędkość ? W bascomie coś jest, ale nie mam pewności czy to do tego, a w avrdude jak to się robi ?

    Spróbuje jeszcze wylutować procka i kablami go podpiąć do programatora, może się odezwie.
    Na złącze niema co patrzeć, programator sam wykonałem w SMD i jego wyjścia sam ustaliłem jak mają iść (tak było mi najwygodniej).
    Przypominam że programator na ATTiny2313 działa, więc to nie jego wina.

    --------------------------------------


    Okazało się że kable były za długie. Co dziwne tego kabla było zaledwie 10cm :|
    Ale bez niego programuje się idealnie.
    Co do zegara, nie idzie na częstotliwościach wyższych niż 8Mhz, próbowałem, nawet dając 5V lub nieco więcej.
    ATmega8L w SMD powyżej 8Mhz nie działa.

    Pozdrawiam
REKLAMA