Witam.
Chciałbym zrobić mały projek. W projekcie chodzi o to, że wkładamy kartę pamięciową sle4442, wpisujemy pin, czytnik odczytuje zapisany kod w karcie i to wszystko jest przesyłan edo komutera, w komputerze jest weryfikowane i wysyłana odpowiedź do czytnika.
Troszkę poczytałem ogólnie o kartach. Niektórzy ludzie tez podpowiedzieli parę rzeczy. Ale to wszystko jest teoria. Nie wiem czy czytnik jest dobrze zaprojektowany.
Doczytałem, że akurat tą kartę możemy czytać jako i2c. Używam mikrokontrolera atmega16, gdzie ten protokół jest zaimplementowany.
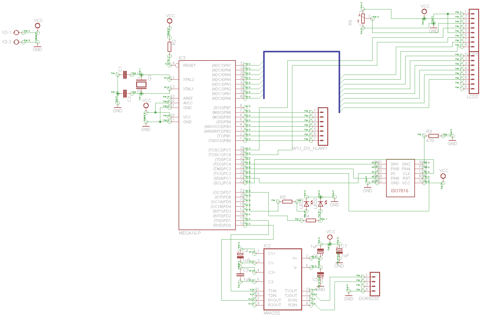
Tutaj jest mój schemat:
Że jestem początkujący w temacie mikrokontlolerów (tylko doświadczenie z prostymi programami) proszę Was o pomoc w temacie. Nie chce tutaj wyręczenie mnie w temacie. Ale prośba o konkretne wiadomośći.
Tak więc to co przeczytałem i to co się dowiedziałem aby to uruchomić to:
1. Schamat czytnika
2. implementacja transmisji szeregowej i2c
3. przesłanie danych przez rs-232 do komutera.
Moje pytania:
1. czy ten schemat jest dobry?
2. czy i2c w tym przypadku implementuje się tak jak w pamięci np. 24C16?
To chyba na razie tyle pytań, bo najpierw muszę wiedzieć czy schemat jest poprawny i poczytać o i2c. BArdoz bym prosił o jakąkolwiek pomoc.
Pozdrawiam rafał
Chciałbym zrobić mały projek. W projekcie chodzi o to, że wkładamy kartę pamięciową sle4442, wpisujemy pin, czytnik odczytuje zapisany kod w karcie i to wszystko jest przesyłan edo komutera, w komputerze jest weryfikowane i wysyłana odpowiedź do czytnika.
Troszkę poczytałem ogólnie o kartach. Niektórzy ludzie tez podpowiedzieli parę rzeczy. Ale to wszystko jest teoria. Nie wiem czy czytnik jest dobrze zaprojektowany.
Doczytałem, że akurat tą kartę możemy czytać jako i2c. Używam mikrokontrolera atmega16, gdzie ten protokół jest zaimplementowany.
Tutaj jest mój schemat:
Że jestem początkujący w temacie mikrokontlolerów (tylko doświadczenie z prostymi programami) proszę Was o pomoc w temacie. Nie chce tutaj wyręczenie mnie w temacie. Ale prośba o konkretne wiadomośći.
Tak więc to co przeczytałem i to co się dowiedziałem aby to uruchomić to:
1. Schamat czytnika
2. implementacja transmisji szeregowej i2c
3. przesłanie danych przez rs-232 do komutera.
Moje pytania:
1. czy ten schemat jest dobry?
2. czy i2c w tym przypadku implementuje się tak jak w pamięci np. 24C16?
To chyba na razie tyle pytań, bo najpierw muszę wiedzieć czy schemat jest poprawny i poczytać o i2c. BArdoz bym prosił o jakąkolwiek pomoc.
Pozdrawiam rafał