Dla wszystkich, którzy mają problem z przegrzewającym się zewnętrznym dyskiem twardym powstał projekt kontrolera do chłodzenia przeznaczonego na takie urządzenia. Autor postanowił zbudować PWM Fan Controller do schładzania swojego zewnętrznego magazynu danych, który po dłuższym czasie działania dosyć znacznie się nagrzewał.
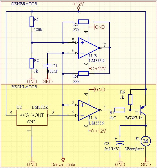
Sercem PWM Fan Controller jest mikrokontroler PIC 12F675. Odczytuje on wartości temperatury mierzonej przez czujnik LM35 przy użyciu ADC (konwerter sygnału analogowego do cyfrowego). Dzięki temu prędkość z jaką obracają się wiatraki jest dostosowana do temperatury odczytywanej przez czujnik, który jest umieszczony tak aby mierzyć dokładniej ciepło dysku zamiast temperaturę panującą w pokoju.
Strona projektu:Link
Źródło:Link
Fajne? Ranking DIY
