logo elektroda
logo elektroda
X
logo elektroda
REKLAMA
REKLAMA
Adblock/uBlockOrigin/AdGuard mogą powodować znikanie niektórych postów z powodu nowej reguły.

Monitor Acer AL712 - wartości oponików w zasilaczu

maneksoft111 16 Kwi 2010 12:27 5133 10
REKLAMA
  • #1 7967540
    maneksoft111
    Poziom 12  
    Witam. Potrzebuje pomocy.
    Posiadam monitor Acer AL712 -był sporo popalony.
    I tak, uszkodzony był tranzystor 2SK3115 (Q801), dioda Zenera (ZD802), 8 oporników (R819,R819A,R820,R820A,R800A,R800B,R800C,R800D, fototranzystor 817D (U800) i upalona końcówka kondensatora (C805).
    Najważniejsze: oporniki, dioda Zenera, były tak spalone ze nie mogłem odczytać wartości. Włożyłem Zenerke 15V, oporniki 1 Ohm (R800) i 2 Ohm (R820), na miejsce tranzystora 2SK2996, próbowałem tez BUZ91AF. Po podłączeniu słychać w głośnikach impulsy (chyba przetwornica próbuje wstać) i doszedłem do wniosku że chyba elementy wstawiłem nie te co trzeba. Mógłbyś mi ktoś podać wartości tych oporników i Zenerki? A może jakieś wskazówki ze swojej strony?
  • REKLAMA
  • #2 7968374
    gradek83
    Poziom 42  
    Sprawdź czy dane serwisowe z modelu AL716 są podobne do tych co ty masz.

    A o zasilacz pytasz.... a ma on jakieś oznaczenia czasem to pomaga jak ktoś poda model zasilacza itp.
  • REKLAMA
  • #4 7969315
    gradek83
    Poziom 42  
    na necie tylko te dwa zdjęcia znalazłem.
    tak wygląda?
    Monitor Acer AL712 - wartości oponików w zasilaczu Monitor Acer AL712 - wartości oponików w zasilaczu


    ogólnie to jest tam jakiś układ scalony?

    nie wiem czy czasem monitor Benq Q7T3 (FP737S) nie ma podobnego zasilania.
    Sprawdź sobie
  • REKLAMA
  • #6 7971306
    maneksoft111
    Poziom 12  
    Płytka wyglada tak:
    Monitor Acer AL712 - wartości oponików w zasilaczu Monitor Acer AL712 - wartości oponików w zasilaczu

    Niestety Benq Q7T3 (FP737S) jest całkowicie inny.

    Opis od "liska" również nie pomógł :cry:

    Na stabilizatorze 78R05 napięcie pięknie stoi. Natomiast na wspomnianej Zenerce (której nie jestem pewien-czy dobrą wartość dałem) napięcie pływa w takt impulsów słyszanych w głośniczkach. A może jest tak, że ta przetwornica nie wystartuje na tranzystorze 2SK2996 czy BUZ91AF- w oryginale był 2SK3115 ?
    I jeszcze jeden szczegół. Spalony był jeszcze transoptor 817B - miałem pod ręką 817D-nie wiem czy są jakieś znaczące różnice...
  • #7 7971892
    gradek83
    Poziom 42  
    Kolega lisek podawał już kiedyś może ci się przyda

    Monitor Acer AL712 - wartości oponików w zasilaczu

    Zasilacz PWB276

    Co tam pisze pod naklejkami końcówka ...? 94V-0
  • REKLAMA
  • #9 7973255
    gradek83
    Poziom 42  
    Monitor Acer AL712 - wartości oponików w zasilaczu

    Przepaliła lampa i nie widać to tam jest napisane...
  • #10 7973298
    maneksoft111
    Poziom 12  
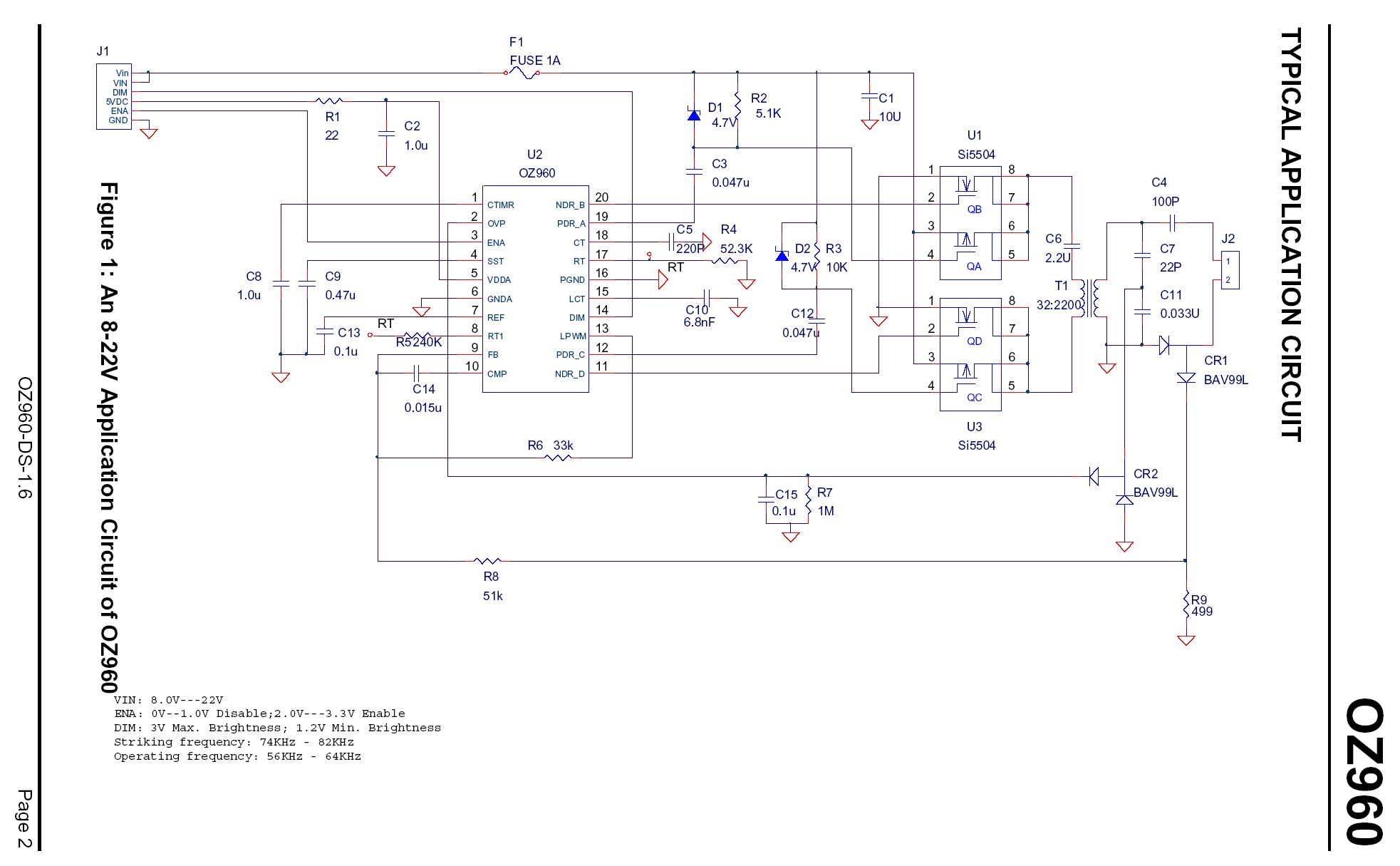
    Monitor Acer AL712 - wartości oponików w zasilaczu

    Wypiąłem jeszcze cały inwerter na OZ960 i zasilacz nadal nie wstaje.
    próbuje, ale nadal jakby go coś blokowało. Na mój gust będę musiał chyba jednak zainwestować w 2SK3115 bo na 2SK2996 i BUZ91AF które próbowałem zachowuje się identycznie. Co sądzicie?
  • #11 8020528
    maneksoft111
    Poziom 12  
    Sprawa się rozwiązała. W końcu znalazłem nieszczęsny opornik 100Ohm R811 i monitor wstał. Sprawdzałem jeszcze tranzystory BUZ91AF i 2SK2996 i również z nimi działa. Dziękuje wszystkim za pomoc i w razie czego polecam się.
REKLAMA