logo elektroda
logo elektroda
X
logo elektroda
REKLAMA
REKLAMA
Adblock/uBlockOrigin/AdGuard mogą powodować znikanie niektórych postów z powodu nowej reguły.

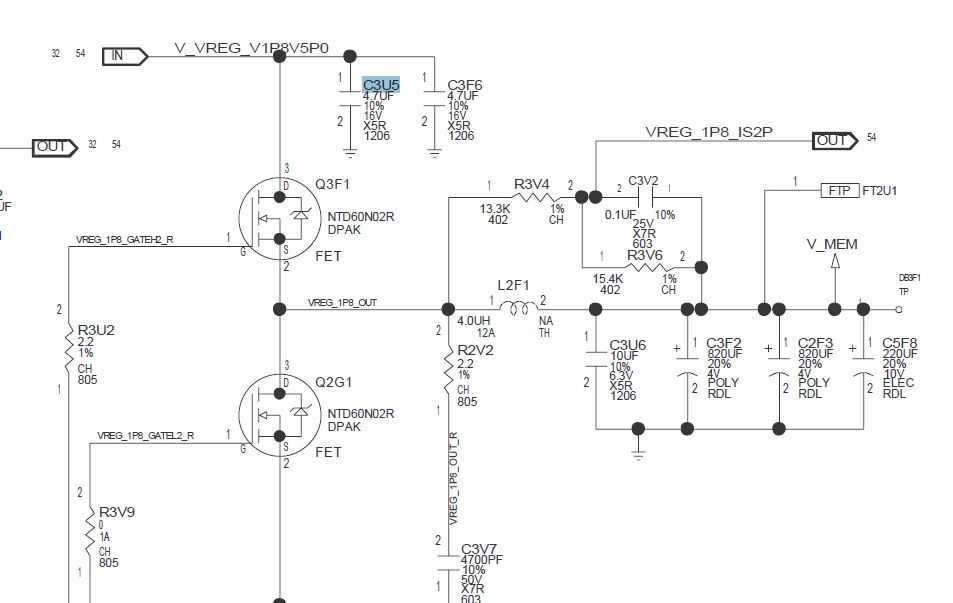
Brakujacy elemnet C3U5 na plycie FALCON X360

lfanek 16 Kwi 2010 15:22 1280 3
REKLAMA
  • #1 7968113
    lfanek
    Poziom 26  
    Trafil do mnie Xbox 360 z kodem bledu 0110. Po ogledzinach stwierdzilem ze brakuje w poblizu kostek pamieci elementu C3U5. Mysle ze blad wystepuje przez to. Co to za element i skad go wziasc? Zaznaczam ze nie mam drugiej plyty glownej x360 i w miescie sklepu z takimi akcesoriami.Mam dostep do plyt glownych komputerow i laptopow oraz telefonow.
  • REKLAMA
  • #2 7971181
    Dabman
    Poziom 12  
    Spercyzuj zdjęciem, gdzie powinien znajdować się dany element
  • REKLAMA
  • #3 8092487
    xbox-serwis.eu
    Poziom 25  
    Witam, element którego potrzebujesz to ten co znajduje się na zdjęciu :-)

    Brakujacy elemnet C3U5 na plycie FALCON X360
  • #4 9248150
    sledz87
    Poziom 13  
    Witam podepnę się do tematu. Potrzebuje dowiedzieć się także o element C3U5 ale na płycie Jasper X360 (z HDMI) próbowałem według schematu znaleźć element C3F6 żeby porównać, ale nie udało mi się. Proszę o pomoc, z góry dzięki.
REKLAMA