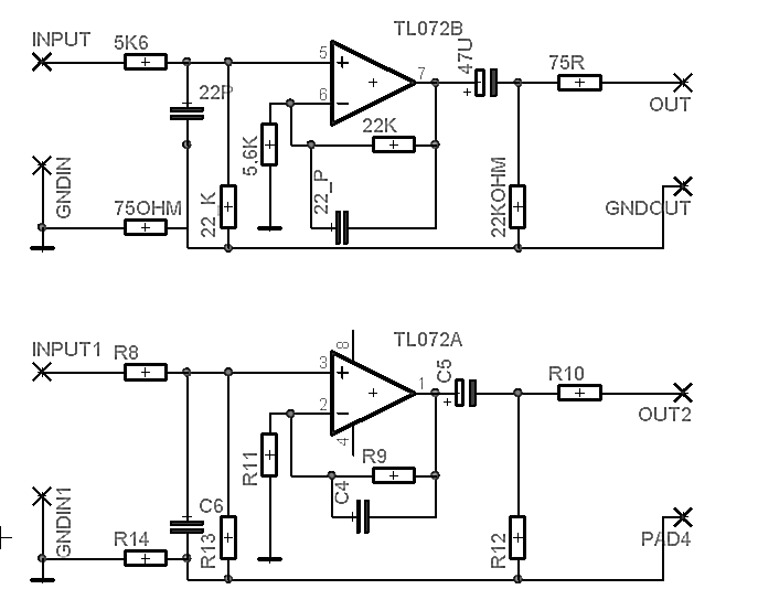
Jest to stopień wyjściowy używany w torach niesymetrycznych mixerów firmy Soundcraft.
Odporny na zwarcia, niskoszumowy, zniekształcenia rzędu 0,02 THD. Może bezpośrednio zasilać sluchawki. Schemat zrysowany "z natury".
Układ scalony - TL 072
Odporny na zwarcia, niskoszumowy, zniekształcenia rzędu 0,02 THD. Może bezpośrednio zasilać sluchawki. Schemat zrysowany "z natury".
Układ scalony - TL 072
Fajne? Ranking DIY
